Страница 3 из 90 Первая 1234513 ... Последняя
Показано с 41 по 60 из 1799

Тема: Симметричная топология Холтона На биполярах, биполярно-мосфетный гибрид

  1. #1 Показать/скрыть первое сообщение.
    Завсегдатай
    Автор темы
    Аватар для nikolayms
    Регистрация
    14.06.2006
    Адрес
    г. Первоуральск (рядом с Екатеринбургом)
    Возраст
    45
    Сообщений
    2,870

    По умолчанию Симметричная топология Холтона На биполярах, биполярно-мосфетный гибрид, + лампа в первом ДК

    Вот отсюда #1628 прикручиваем лампу в первом ДК.
    Nik87_V2_250W.rar - Файлы ПП, Замеров услителя Николай87
    Пост 386 - актуальная схема. Нажмите на изображение для увеличения. 

Название:	sch.png 
Просмотров:	11404 
Размер:	30.1 Кб 
ID:	153260
    С поста #33 начинается обсуждение "гибрида"
    , Нажмите на изображение для увеличения. 

Название:	jhhgkyu b.png 
Просмотров:	12218 
Размер:	7.3 Кб 
ID:	153259 это схема с параллельными каскадами биполярных и полевых транзисторов. Отсюда и название.
    Особого внимания достойна схема Павла (Mepavel): пост #302 и пост #290
    К подобному решению выходного каскада прибегает Кжиштоф Ясински в журнале Радиохобби 2 номер 2002 год, стр.13. Только он использует схему Шиклаи в выходном каскаде. Нажмите на изображение для увеличения. 

Название:	2016-10-20_17-14-18.png 
Просмотров:	4127 
Размер:	313.5 Кб 
ID:	276835
    Вложения Вложения
    Последний раз редактировалось nikolayms; 11.07.2017 в 21:59.

  2. #41
    Завсегдатай
    Автор темы
    Аватар для nikolayms
    Регистрация
    14.06.2006
    Адрес
    г. Первоуральск (рядом с Екатеринбургом)
    Возраст
    45
    Сообщений
    2,870

    По умолчанию Re: Симметричная топология Холтона На биполярах

    Цитата Сообщение от fakel Посмотреть сообщение
    затвор-сток
    вносит основные искажения, вы хотели сказать?
    для быстрого изменения тока стока (истока) у полевика с пологой ВАХ (допустим, что ёмкости ЗИ одинаковые, одинаковый промежуток времени dt) dU будет больше чем у полевика с крутой ВАХ (характеристика близка к ключчевым ПТ). Следовательно и энергия на заряд разная будет потрачена. На мой взгляд - более крутая ВАХ выгоднее в таком случае
    ВейвКорп - это тоже я.

  3. #42
    Завсегдатай
    Автор темы
    Аватар для nikolayms
    Регистрация
    14.06.2006
    Адрес
    г. Первоуральск (рядом с Екатеринбургом)
    Возраст
    45
    Сообщений
    2,870

    По умолчанию Re: Симметричная топология Холтона На биполярах

    Нажмите на изображение для увеличения. 

Название:	bispravil.jpg 
Просмотров:	817 
Размер:	90.7 Кб 
ID:	125052 поправил некоторые моменты
    ВейвКорп - это тоже я.

  4. #43
    Завсегдатай
    Автор темы
    Аватар для nikolayms
    Регистрация
    14.06.2006
    Адрес
    г. Первоуральск (рядом с Екатеринбургом)
    Возраст
    45
    Сообщений
    2,870

    По умолчанию Re: Симметричная топология Холтона На биполярах

    Цитата Сообщение от fakel Посмотреть сообщение
    размах напряжения на затворе чуть больше выходного
    это я и имею ввиду, эту разницу
    ВейвКорп - это тоже я.

  5. #44
    Завсегдатай
    Регистрация
    16.01.2009
    Сообщений
    2,921

    По умолчанию Re: Симметричная топология Холтона На биполярах

    Цитата Сообщение от nikolayms Посмотреть сообщение
    Нажмите на изображение для увеличения. 

Название:	bispravil.jpg 
Просмотров:	817 
Размер:	90.7 Кб 
ID:	125052 поправил некоторые моменты
    T1 поменяйте на, например, 2N5551 (у ГТ для диф. каскада должна быть малая выходная ёмкость), и обязательно резистор (несколько кОм) между коллектором Т1 и общей точкой R35\36 (а ещё ZD1 поставил бы на 4.7-5.1 В с соответствующим уменьшением R8, тогда термостабильность ГТ будет наилучшей). И ещё раз (см. пост 35 с объяснениями) рекомендую диоды (любые маломощные) параллельно С13.

  6. #45
    Завсегдатай Аватар для fakel
    Регистрация
    30.11.2007
    Адрес
    Оренбург
    Возраст
    42
    Сообщений
    11,266

    По умолчанию Re: Симметричная топология Холтона На биполярах

    C7 - нафиг не сдался. нагрузка на малое сопро ОБ или ТЗ убьет миллера

    ---------- Добавлено в 20:53 ---------- Предыдущее сообщение в 20:51 ----------

    Цитата Сообщение от viktor8m Посмотреть сообщение
    T1 поменяйте на, например, 2N5551 (у ГТ для диф. каскада должна быть малая выходная ёмкость), и обязательно резистор (несколько кОм) между коллектором Т1 и общей точкой R35\36
    Можно скомпенсировать емкость ИТ введением аналогичной между входом и точкой эмиттеров ДК

  7. #46
    Завсегдатай
    Автор темы
    Аватар для nikolayms
    Регистрация
    14.06.2006
    Адрес
    г. Первоуральск (рядом с Екатеринбургом)
    Возраст
    45
    Сообщений
    2,870

    По умолчанию Re: Симметричная топология Холтона На биполярах

    Нажмите на изображение для увеличения. 

Название:	bispravil.jpg 
Просмотров:	586 
Размер:	94.1 Кб 
ID:	125056
    ВейвКорп - это тоже я.

  8. #47
    Завсегдатай Аватар для fakel
    Регистрация
    30.11.2007
    Адрес
    Оренбург
    Возраст
    42
    Сообщений
    11,266

    По умолчанию Re: Симметричная топология Холтона На биполярах

    Цитата Сообщение от nikolayms Посмотреть сообщение
    вносит основные искажения, вы хотели сказать?
    для быстрого изменения тока стока (истока) у полевика с пологой ВАХ (допустим, что ёмкости ЗИ одинаковые, одинаковый промежуток времени dt) dU будет больше чем у полевика с крутой ВАХ (характеристика близка к ключчевым ПТ). Следовательно и энергия на заряд разная будет потрачена. На мой взгляд - более крутая ВАХ выгоднее в таком случае
    Крутая ВАХ сама по себе ничего не решает. Играет роль выходное сопротивление повторителя, которое с нагрузкой образует делитель, уменьшающий Ку каскада. А Rвых зависит от мю - усиления с общим истоком. Но эта разница мизерная по сравнению с Сз-с

    ---------- Добавлено в 20:59 ---------- Предыдущее сообщение в 20:58 ----------

    Выходники в классе С?

  9. #48
    Завсегдатай
    Автор темы
    Аватар для nikolayms
    Регистрация
    14.06.2006
    Адрес
    г. Первоуральск (рядом с Екатеринбургом)
    Возраст
    45
    Сообщений
    2,870

    По умолчанию Re: Симметричная топология Холтона На биполярах

    Нажмите на изображение для увеличения. 

Название:	ispravil.jpg 
Просмотров:	506 
Размер:	94.1 Кб 
ID:	125057
    Цитата Сообщение от fakel Посмотреть сообщение
    C7 - нафиг не сдался
    - верно, может и убить.
    просто убрать или переместить, в цепь КБ Т11?
    ВейвКорп - это тоже я.

  10. #49
    Завсегдатай
    Автор темы
    Аватар для nikolayms
    Регистрация
    14.06.2006
    Адрес
    г. Первоуральск (рядом с Екатеринбургом)
    Возраст
    45
    Сообщений
    2,870

    По умолчанию Re: Симметричная топология Холтона На биполярах

    Цитата Сообщение от fakel Посмотреть сообщение
    Выходники в классе С?
    нет, по 100 мА и мосфет и биполярвы

    ---------- Добавлено в 22:05 ---------- Предыдущее сообщение в 22:04 ----------


    Offтопик:
    Цитата Сообщение от nikolayms Посмотреть сообщение
    биполярвы
    хорошая опечатка))
    ВейвКорп - это тоже я.

  11. #50
    Завсегдатай Аватар для fakel
    Регистрация
    30.11.2007
    Адрес
    Оренбург
    Возраст
    42
    Сообщений
    11,266

    По умолчанию Re: Симметричная топология Холтона На биполярах

    Цитата Сообщение от nikolayms Посмотреть сообщение
    Нажмите на изображение для увеличения. 

Название:	ispravil.jpg 
Просмотров:	506 
Размер:	94.1 Кб 
ID:	125057 - верно, может и убить.
    просто убрать или переместить, в цепь КБ Т11?
    Доктор сказал в морг - значит в морг!
    (В Т11 тоже миллера нет, т.к нет усиления по напряжению)

    ---------- Добавлено в 21:15 ---------- Предыдущее сообщение в 21:13 ----------

    Соединение R24 R25 с выходом уся сильно нагружает мосфеты (считая Ку биполяров 0.9 получим экв сопро, видимое мосфетами = 7.5/(1-0.9)=75 Ом)

  12. #51
    Завсегдатай
    Автор темы
    Аватар для nikolayms
    Регистрация
    14.06.2006
    Адрес
    г. Первоуральск (рядом с Екатеринбургом)
    Возраст
    45
    Сообщений
    2,870

    По умолчанию Re: Симметричная топология Холтона На биполярах

    Т9?

    ---------- Добавлено в 22:20 ---------- Предыдущее сообщение в 22:17 ----------

    Цитата Сообщение от fakel Посмотреть сообщение
    Соединение R24 R25 с выходом уся сильно нагружает мосфеты (считая Ку биполяров 0.9 получим экв сопро, видимое мосфетами = 7.5/(1-0.9)=75 Ом)
    потому и гибридом называл, чтобы параллельно на одну нагрузку работали. Хотя мосфеты будут очень малое оказывать на нагрузку влияние.
    ВейвКорп - это тоже я.

  13. #52
    Завсегдатай Аватар для fakel
    Регистрация
    30.11.2007
    Адрес
    Оренбург
    Возраст
    42
    Сообщений
    11,266

    По умолчанию Re: Симметричная топология Холтона На биполярах

    Цитата Сообщение от nikolayms Посмотреть сообщение
    Т9?

    потому и гибридом называл, чтобы параллельно на одну нагрузку работали. Хотя мосфеты будут очень малое оказывать на нагрузку влияние.
    Кондер
    А смысл?

  14. #53
    Завсегдатай
    Автор темы
    Аватар для nikolayms
    Регистрация
    14.06.2006
    Адрес
    г. Первоуральск (рядом с Екатеринбургом)
    Возраст
    45
    Сообщений
    2,870

    По умолчанию Re: Симметричная топология Холтона На биполярах

    к тому-же, все эти штуки я могу сделать на старой плате, не сильно меняя её конфигурацию

    ---------- Добавлено в 22:23 ---------- Предыдущее сообщение в 22:21 ----------

    Цитата Сообщение от fakel Посмотреть сообщение
    А смысл?
    только если в режим "В" биполяры вогнать

    ---------- Добавлено в 22:24 ---------- Предыдущее сообщение в 22:23 ----------

    Цитата Сообщение от fakel Посмотреть сообщение
    Кондер
    да

    ---------- Добавлено в 22:36 ---------- Предыдущее сообщение в 22:24 ----------

    Цитата Сообщение от fakel Посмотреть сообщение
    (В Т11 тоже миллера нет, т.к нет усиления по напряжению)
    точно, - там же полная статичность!
    ВейвКорп - это тоже я.

  15. #54
    Завсегдатай
    Автор темы
    Аватар для nikolayms
    Регистрация
    14.06.2006
    Адрес
    г. Первоуральск (рядом с Екатеринбургом)
    Возраст
    45
    Сообщений
    2,870

    По умолчанию Re: Симметричная топология Холтона На биполярах

    Нажмите на изображение для увеличения. 

Название:	fino.jpg 
Просмотров:	662 
Размер:	93.8 Кб 
ID:	125058 вот такой вариант, осталось номиналы "утоптать"
    ВейвКорп - это тоже я.

  16. #55
    Завсегдатай Аватар для Ромыч
    Регистрация
    30.11.2004
    Адрес
    Новосибирск
    Возраст
    46
    Сообщений
    3,585

    По умолчанию Re: Симметричная топология Холтона На биполярах

    Советовали базу Т11 к выходу подключить, вроде в симуляторе искажения падают заметно.
    У каждого мужчины должна быть своя Муза, у каждой женщины - свой Музык.

  17. #56
    Завсегдатай
    Регистрация
    16.01.2009
    Сообщений
    2,921

    По умолчанию Re: Симметричная топология Холтона На биполярах

    Цитата Сообщение от nikolayms Посмотреть сообщение
    Нажмите на изображение для увеличения. 

Название:	fino.jpg 
Просмотров:	662 
Размер:	93.8 Кб 
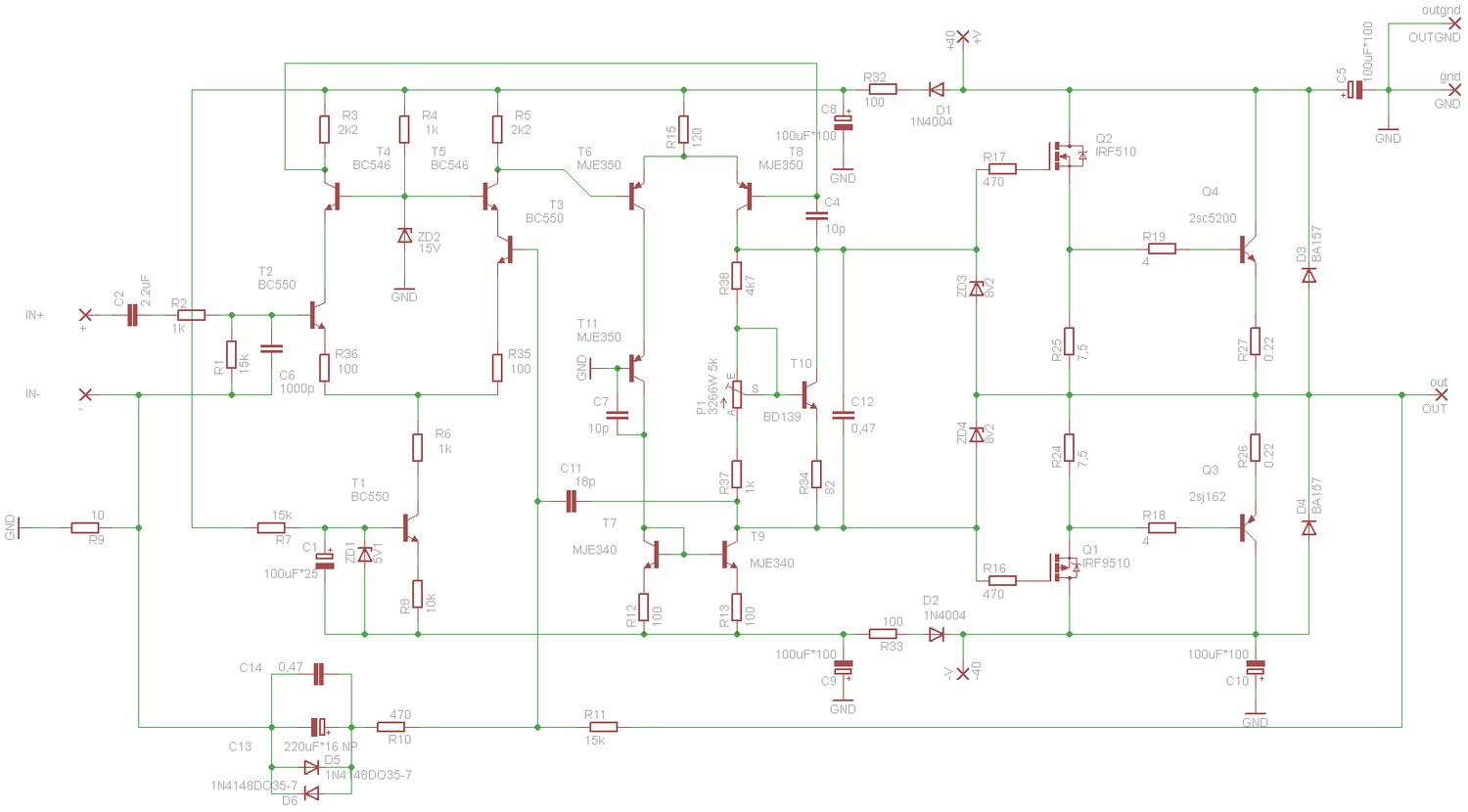
ID:	125058 вот такой вариант, осталось номиналы "утоптать"
    1. Номинал резистора R8 надо уменьшить (напряжение стабилитрона же уменьшилось в 3 раза), чтобы ток через Т6\8 получился около 30 мА (у MJE340\350 ниже 30 мА нелинейный участок беты), при этом R15 надо уменьшить до 68 Ом.

    2. Последовательно с R6 надо включить стабилитрон на 15 В (у ВС550 макс. напряжение 40 В).

    3. Раз вы не хотите увеличивать номиналы С2 и С13 (наверное, у вас они уже есть качественные данного номинала), то хотя бы увеличьте в два раза номиналы R1\10\11 (тем более, что ВС550, особенно с буквой С, имеют высокую бету, а значит ток базы будет небольшим), т.е. R1=R11=30к или 33к, а R10=1к или больше, если надо меньшее усиление (при +- 40 В питания макс. выходное напряжение примерно 25 В).

    4. Советую увеличить ёмкости фильтрующих конденсаторов С5/8/9/10 хотя бы до 470 мкФ (тем более, что при питании +- 40 В не нужны дорогие на 100 В, а хватает на 50 В, так что по цене 470мкФ\50В часто дешевле 100мкФ\100В).

    5. Номинал С6 я бы уменьшил как минимум в два раза (частота среза должна быть как минимум в 20 раз больше макс. входной частоты, т.е. не менее 400 кГц, иначе чувствуются фазовые искажения на высоких).
    Последний раз редактировалось viktor8m; 04.06.2011 в 13:18.

  18. #57
    Завсегдатай
    Автор темы
    Аватар для nikolayms
    Регистрация
    14.06.2006
    Адрес
    г. Первоуральск (рядом с Екатеринбургом)
    Возраст
    45
    Сообщений
    2,870

    По умолчанию Re: Симметричная топология Холтона На биполярах

    Нажмите на изображение для увеличения. 

Название:	fino1.jpg 
Просмотров:	1350 
Размер:	95.1 Кб 
ID:	125119
    Цитата Сообщение от viktor8m Посмотреть сообщение
    1. Номинал резистора R8 надо уменьшить (напряжение стабилитрона же уменьшилось в 3 раза)
    1,8 кОм
    Цитата Сообщение от viktor8m Посмотреть сообщение
    при этом R15 надо уменьшить до 68 Ом.
    уменьшил

    Цитата Сообщение от viktor8m Посмотреть сообщение
    2. Последовательно с R6 надо включить стабилитрон на 15 В (у ВС550 макс. напряжение 40 В).
    просто увеличил номинал R6 до 3,6 кОм, падение на резисторе позволит использовать этот же транзистор. Или пробьёт в момент включения? Не думаю, что 40 вольт является разрушительным для ВС550...
    ВейвКорп - это тоже я.

  19. #58
    Завсегдатай
    Автор темы
    Аватар для nikolayms
    Регистрация
    14.06.2006
    Адрес
    г. Первоуральск (рядом с Екатеринбургом)
    Возраст
    45
    Сообщений
    2,870

    По умолчанию Re: Симметричная топология Холтона На биполярах

    БОльшие ёмкости для чего нужны? Небольшая - залог низкой индуктивности - как шунты они лучше справятся, на мой взгляд от 50ти мкФ достаточно, с ппрводами от БП до 10-15 см
    ВейвКорп - это тоже я.

  20. #59
    Завсегдатай
    Регистрация
    16.01.2009
    Сообщений
    2,921

    По умолчанию Re: Симметричная топология Холтона На биполярах

    Цитата Сообщение от nikolayms Посмотреть сообщение
    БОльшие ёмкости для чего нужны? Небольшая - залог низкой индуктивности - как шунты они лучше справятся, на мой взгляд от 50ти мкФ достаточно, с ппрводами от БП до 10-15 см
    Смотря какие, С8\9 надо увеличивать для фильтрации питания УН, раз у вас общее питание с ВК (меньше фон). Что касается С5\10, то важно малое сопротивление вплоть до НЧ, а индуктивность и у 1000 мкФ небольшая (меньше провода 15 см).

    Кстати, в последней схеме R11 должен быть равен R1, т.е. 33 К, а чтобы усиление не увеличилось, увеличить R10. Последовательно с защитными стабилитронами ZD3\4 обычно ставят диоды, чтобы стабилитрон работал в одной полярности.

  21. #60
    Завсегдатай
    Автор темы
    Аватар для nikolayms
    Регистрация
    14.06.2006
    Адрес
    г. Первоуральск (рядом с Екатеринбургом)
    Возраст
    45
    Сообщений
    2,870

    По умолчанию Re: Симметричная топология Холтона На биполярах

    Цитата Сообщение от viktor8m Посмотреть сообщение
    С8\9 надо увеличивать для фильтрации питания УН
    логично, ток покоя то увеличился почти в 4 раза. В ОС конденсатор в наличии на 220 мкФх16В, - единственный из доступных или только меньшей ёмкости, запараллелить что-ли....
    Цитата Сообщение от viktor8m Посмотреть сообщение
    индуктивность и у 1000 мкФ небольшая
    аксиальные, кстати, хочу начать ставить
    Цитата Сообщение от viktor8m Посмотреть сообщение
    R11 должен быть равен R1, т.е. 33 К
    впервые вижу такое требование, с чем связано?

Страница 3 из 90 Первая 1234513 ... Последняя

Метки этой темы

Социальные закладки

Социальные закладки

Ваши права

  • Вы не можете создавать новые темы
  • Вы не можете отвечать в темах
  • Вы не можете прикреплять вложения
  • Вы не можете редактировать свои сообщения
  •