Страница 3 из 6 Первая 12345 ... Последняя
Показано с 41 по 60 из 103

Тема: Параллельный стабилизатор

  1. #1 Показать/скрыть первое сообщение.
    Завсегдатай
    Автор темы
    Аватар для anatol0
    Регистрация
    14.05.2005
    Адрес
    Москва
    Возраст
    66
    Сообщений
    2,341

    Вопрос Параллельный стабилизатор

    Заинтересовала схема с Diyaudio , низкое выходное сопротивление. Нажмите на изображение для увеличения. 

Название:	Shunt_reg.gif 
Просмотров:	6746 
Размер:	8.8 Кб 
ID:	100764Нажмите на изображение для увеличения. 

Название:	ZoOhm.gif 
Просмотров:	1692 
Размер:	14.7 Кб 
ID:	100763
    Сравнительно с обычной схемой на ОУ, лучше-хуже?

  2. #41
    Завсегдатай
    Автор темы
    Аватар для anatol0
    Регистрация
    14.05.2005
    Адрес
    Москва
    Возраст
    66
    Сообщений
    2,341

    По умолчанию Re: Параллельный стабилизатор

    Цитата Сообщение от MAXIM_A Посмотреть сообщение
    Дорожки резать жалко...
    А придётся, причём, оба плеча, иначе можно спалить нагрузку, получив по одному питанию почти 20В . И наладить стаб на эквиваленты нагрузки.

  3. #42
    Завсегдатай Аватар для MAXIM_A
    Регистрация
    13.11.2007
    Адрес
    МО Салтыковка
    Возраст
    77
    Сообщений
    12,376

    По умолчанию Re: Параллельный стабилизатор

    Обмерил ОУ, на 3 -3,5в, на 2- 3в, а должно быть 3,5, и на выходе 18в, а должно быть 12в.
    Похоже ОУ накрылись...

    ---------- Сообщение добавлено 17:47 ---------- Предыдущее сообщение было 16:57 ----------

    Нашёл бяку!
    Накрылся ОУ AD811, но не совсем, играет, но с искажениями и потребляет так, что подсаживает питание!
    Так, что стаб оказался нормально работающий....
    Андрей Константинович

  4. #43
    Завсегдатай Аватар для antecom
    Регистрация
    10.02.2005
    Адрес
    Королев
    Возраст
    52
    Сообщений
    3,049

    По умолчанию Re: Параллельный стабилизатор

    Не знает ли кто нибудь с какой целью Салас в своем регуляторе поставил генератор тока на Q3, а не просто резистор?
    При напряжении 0.7V Q3 фактически как ИТ не работает и эквивалентен резистору. Симулятор тоже не видит разницы при замене Q3 на резистор, ни по PSRR, ни по выходному сопротивлению стаба.
    Может я чего то не догоняю...

  5. #44
    Особо опасный рецидивист Аватар для belka
    Регистрация
    03.01.2005
    Адрес
    Евродупло
    Сообщений
    3,859

    По умолчанию Re: Параллельный стабилизатор

    Цитата Сообщение от antecom Посмотреть сообщение
    Не знает ли кто нибудь с какой целью Салас в своем регуляторе поставил генератор тока на Q3, а не просто резистор?
    Это он поставил потому, что этот Салас не сильно разбирается, как нужно сделать по настоящему грамотно)))

    Напряжение б-э Q4 у него проходит как опора. VR1+светодиод - это такой делитель напряжения в купе с источником тока Q3. То есть по постоянке он таки пытается поделить, а по переменной составляющей стремится к единице. Реализация всего этого такая дерьмовая, как видно из схемки, что и комментировать в принципе больше нечего. Один из недостатков данной схемы, помимо отсутствия устойчивости, нестабильность от температуры, однако, эта шняга позиционируется как стабилизатор?
    Хай-эндЪ не терпит суеты.

  6. #45
    Завсегдатай Аватар для BesPav
    Регистрация
    01.06.2011
    Адрес
    Москва
    Возраст
    44
    Сообщений
    2,769

    По умолчанию Re: Параллельный стабилизатор

    Там цель не в стабилизации, а в продаже 2SK170/LSK170 через diyaudiostore.

  7. #46
    Особо опасный рецидивист Аватар для belka
    Регистрация
    03.01.2005
    Адрес
    Евродупло
    Сообщений
    3,859

    По умолчанию Re: Параллельный стабилизатор

    Цитата Сообщение от BesPav Посмотреть сообщение
    Там цель не в стабилизации, а в продаже 2SK170/LSK170 через diyaudiostore.
    Логично)
    Хай-эндЪ не терпит суеты.

  8. #47
    Завсегдатай Аватар для antecom
    Регистрация
    10.02.2005
    Адрес
    Королев
    Возраст
    52
    Сообщений
    3,049

    По умолчанию Re: Параллельный стабилизатор

    Параметры этого стаба все же весьма не плохие.
    Выходное сопротивление около 1мОм на 10кГц (выше по частоте правда растет). PSRR в звуковом диапазоне не хуже 120дБ.
    На 5-ти транзисторах заметно лучше не сделать.
    Вложения Вложения
    • Тип файла: rar SSLV.rar (1.7 Кб, Просмотров: 383)

  9. #48
    Завсегдатай Аватар для BesPav
    Регистрация
    01.06.2011
    Адрес
    Москва
    Возраст
    44
    Сообщений
    2,769

    По умолчанию Параллельный стабилизатор

    Цитата Сообщение от antecom Посмотреть сообщение
    Не знает ли кто нибудь с какой целью Салас в своем регуляторе поставил генератор тока на Q3, а не просто резистор?
    Ну если не брать в расчет маркетинговые цели, то в обоих позициях сравнительно дорогие 2sk170 можно заменить (Q3 нельзя, тут на Rsense уже высадится Vbe, собственно его и использовать) на простой ограничитель тока из пары подходящих биполяров типа BC550/BC850 или 2N3904/3906:





    Цитата Сообщение от antecom Посмотреть сообщение
    На 5-ти транзисторах заметно лучше не сделать.
    ;)
    На трех + LM-ка.



    Последний раз редактировалось BesPav; 14.12.2016 в 10:32.

  10. #49
    Завсегдатай Аватар для antecom
    Регистрация
    10.02.2005
    Адрес
    Королев
    Возраст
    52
    Сообщений
    3,049

    По умолчанию Re: Параллельный стабилизатор

    Цитата Сообщение от BesPav Посмотреть сообщение
    Ну если не брать в расчет маркетинговые цели, то в обоих позициях сравнительно дорогие 2sk170 можно заменить на простой ограничитель тока из пары подходящих биполяров типа BC550/BC850 или 2N3904/3906
    Полевики там можно ставить почти любые с начальным током стока 3-10мА. Хоть наши КП303, КП307.
    Последний раз редактировалось antecom; 14.12.2016 в 10:30.

  11. #50
    Давно не заходил
    Регистрация
    24.10.2005
    Адрес
    г. Москва
    Возраст
    60
    Сообщений
    267

    По умолчанию Re: Параллельный стабилизатор

    Цитата Сообщение от antecom Посмотреть сообщение
    Полевики там можно ставить почти любые с начальным током стока 3-10мА. Хоть наши КП303, КП307.
    у него есть и немного другой вариант
    Salas Reflektor-D
    краткий мануал и т.д
    http://www.diyaudio.com/forums/power...ml#post3974329

    там 1 jfet
    ( или 2, если вместо резистора на 1к )
    один из вариантов на тему

    Нажмите на изображение для увеличения. 

Название:	Reflekt_Squeeze.gif 
Просмотров:	909 
Размер:	13.5 Кб 
ID:	281939


    Последний раз редактировалось fox2005; 15.12.2016 в 09:45.

  12. #51
    Завсегдатай Аватар для antecom
    Регистрация
    10.02.2005
    Адрес
    Королев
    Возраст
    52
    Сообщений
    3,049

    По умолчанию Re: Параллельный стабилизатор

    Цитата Сообщение от fox2005 Посмотреть сообщение
    у него есть и немного другой вариант
    Salas Reflektor-D
    Спасибо, посмотрю повнимательнее на досуге.

    По поводу генератора тока на полевике работающего при напряжении 0.6-0.7V. Почитал diyaudio.com - рекомендуют брать полевик с минимальным напряжением отсечки, вдвое ниже Vbe, т.е. 0.3 - 0.35V.
    У 2SK170 или 2SK117 напряжения отсечки от 0.2 до 1.5V, поэтому желателен отбор.

  13. #52
    Давно не заходил
    Регистрация
    24.10.2005
    Адрес
    г. Москва
    Возраст
    60
    Сообщений
    267

    По умолчанию Re: Параллельный стабилизатор

    и по 1.1 https://docs.google.com/document/d/1...thkey=CM7d-IkL
    и рефлектору
    есть краткий мануал
    с рекомендациями .
    Последний раз редактировалось fox2005; 14.12.2016 в 23:04.

  14. #53
    Давно не заходил
    Регистрация
    01.10.2014
    Возраст
    61
    Сообщений
    49

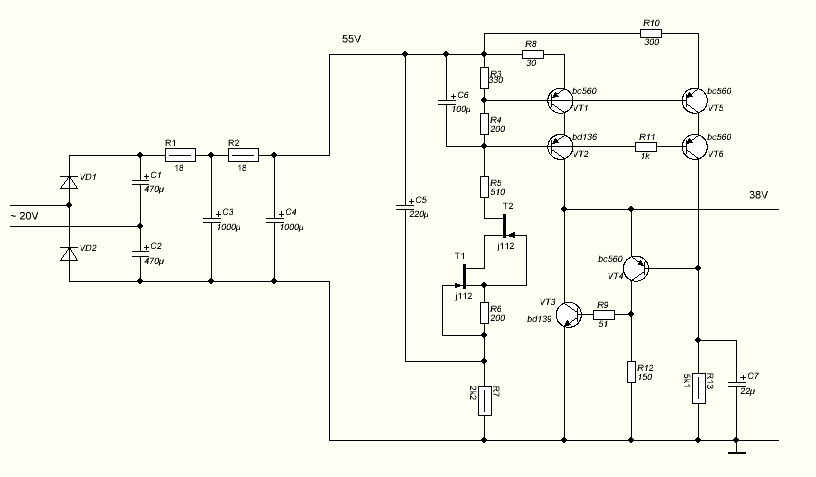
    По умолчанию Re: Параллельный стабилизатор

    Стабилизатор для фонокорректора.
    Нажмите на изображение для увеличения. 

Название:	Stab40V.png 
Просмотров:	491 
Размер:	20.0 Кб 
ID:	359788
    Попробовал реализовать по мотивам Salas, но получилось по мотивам Mosfet https://forum.vegalab.ru/showthread....=1#post1793872
    Основные идеи: малый уровень шума на выходе, отсутствие ОС.

  15. #54
    Не хочу! Аватар для Alex
    Регистрация
    20.03.2003
    Адрес
    Worldwide
    Возраст
    63
    Сообщений
    39,254

    По умолчанию Re: Параллельный стабилизатор

    Цитата Сообщение от Dillar Посмотреть сообщение
    малый уровень шума на выходе,
    Сколько?



    Цитата Сообщение от Dillar Посмотреть сообщение
    отсутствие ОС.
    Чем это хорошо?
    "Замполит, чайку?"(с)"Охота за Красным Октябрем".
    "Да мне-то что, меняйтесь!"(с)анек.
    <-- http://altor1.narod.ru --> Вопросы - в личку, е-мейл, скайп.

  16. #55
    Давно не заходил
    Регистрация
    09.05.2018
    Адрес
    Voronezh
    Сообщений
    4,724

    По умолчанию Re: Параллельный стабилизатор

    Цитата Сообщение от Dillar Посмотреть сообщение
    отсутствие ОС
    Как это отсутствие? Т4 у Вас включен по схеме ОБ, а Т3 по ОЭ. Оба усиливают выходную переменную составляющую с весьма приличным петлевым усилением. Первый не инвертирует фазу, второй - инвертирует. Самая типовая глубокая отрицательная ОС, как из учебника.

  17. #56
    Давно не заходил
    Регистрация
    01.10.2014
    Возраст
    61
    Сообщений
    49

    По умолчанию Re: Параллельный стабилизатор

    Действительно, каскад T3 T4 с глубокой ОС. Это компромисс, который позволил снизить R выхода.
    Пробовал вариант с каскадом ОК (дарлингтон) на выходе, R вых. получилось высоким, еденицы Ом.

    Хотелось получить апериодическую реакцию на импульсную нагрузку, чего проще достичь в схемах без ОС.
    Уровень шума измерит не смог (за порогом чувствительности приборов).

  18. #57
    Завсегдатай Аватар для Сухоруков Сергей
    Регистрация
    18.02.2011
    Адрес
    Петербург
    Сообщений
    4,865

    По умолчанию Re: Параллельный стабилизатор

    Цитата Сообщение от Dillar Посмотреть сообщение
    чего проще достичь в схемах без ОС.
    Это параметрические стабилизаторы (в отличие от компенсационных), копайте в этом направлении. Простейший пример - стабилитрон, включенный параллельно нагрузке.

  19. #58
    Давно не заходил
    Регистрация
    01.10.2014
    Возраст
    61
    Сообщений
    49

    По умолчанию Re: Параллельный стабилизатор

    Цитата Сообщение от Сухоруков Сергей Посмотреть сообщение
    Это параметрические стабилизаторы (в отличие от компенсационных), копайте в этом направлении. Простейший пример - стабилитрон, включенный параллельно нагрузке.
    В приведенной схеме R13 T3 T4 это и есть аналог стабилитрона и подключен он параллельно нагрузке.

  20. #59
    Завсегдатай Аватар для Сухоруков Сергей
    Регистрация
    18.02.2011
    Адрес
    Петербург
    Сообщений
    4,865

    По умолчанию Re: Параллельный стабилизатор

    Цитата Сообщение от Dillar Посмотреть сообщение
    В приведенной схеме R13 T3 T4 это и есть аналог стабилитрона
    Ну, не совсем так. VТ4 управляется током VT6. А ток через VT6 зависит от тока через VT1,VT2.

  21. #60
    Давно не заходил
    Регистрация
    01.10.2014
    Возраст
    61
    Сообщений
    49

    По умолчанию Re: Параллельный стабилизатор

    Цитата Сообщение от Сухоруков Сергей Посмотреть сообщение
    Ну, не совсем так. VТ4 управляется током VT6. А ток через VT6 зависит от тока через VT1,VT2.
    Не совсем так. VT1 VT2 источник тока на 80 ма.
    VT5 VT6 независимый источник тока на 7.5 ма. Общие у них только опорные напряжения.
    Ток VT6 на R13 задает опорное напряжение. Ток базы VT4 пренебрежимо мал, его нет смысла учитывать.

Страница 3 из 6 Первая 12345 ... Последняя

Метки этой темы

Социальные закладки

Социальные закладки

Ваши права

  • Вы не можете создавать новые темы
  • Вы не можете отвечать в темах
  • Вы не можете прикреплять вложения
  • Вы не можете редактировать свои сообщения
  •