Хочу посветить эту тему теме ("извините за каламбур") кассетного магнитофона который я себе делаю.
Убедительная просьба, не рассказывать о том что магнитофоны это вчерашний день, это не актуально и т. д. :twisted:
А так же ставлю всех в известность что я не поклонник микроконтроллеров, а предпочитаю им например 561ю серию, хоть это и будет несравнимо по габаритам, и оперативности изготовления. Если хотите всё это обсуждать создайте соответствующую тему, и я туда подключусь.![]()
Меня в первую очередь интересуют те кто сам собирал магнитофон, но не для того чтобы слушать "Киркорова" на даче,а такой, который бы работал например в комплекте с "УМЗЧ ВВ".
![]()
![]()
Меня интересует в частности:
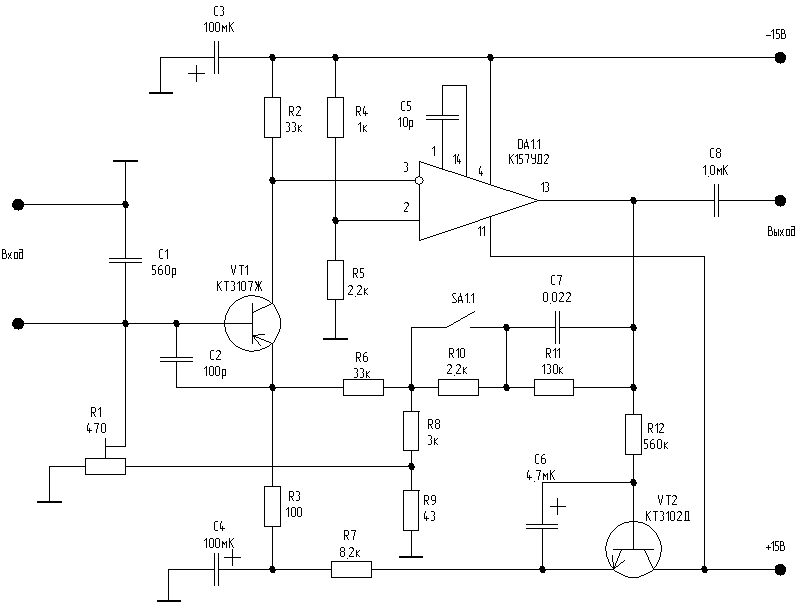
По какой схеме собирать "УЗ" (по какой схеме собирали вы?)
По какой схеме собирать "УВ" (по какой схеме собирали вы?)
По какой схеме собирать "ИУ" (индикатор уровня) (по какой схеме собирали вы?)
По какой схеме собирать "СДП, САДП" (по какой схеме собирали вы?)
У меня на сайте, на соответствующей странице "http://nafnif.narod.ru/alektronica.html" актуальные для меня вопросы, буду очень благодарен, если новые люди ответят мне на них. Я бы выложил сюда, но их там много, у вас глаза разбегутся, и вы не сможете дать исчерпывающих ответов, а будете отвечать коротко, а мне это не понравиться! Впрочем может я и ошибаюсь, если кто (в частности модератор сего форума) сочтёт что лучше всё выложить сюда, то я не против!
И очень прошу, не переходите плавно на другую тему, как это легко происходит вообще на форумах. :twisted:




Социальные закладки