Страница 22 из 32 Первая ... 122021222324 ... Последняя
Показано с 421 по 440 из 623

Тема: Предусилители электретных микрофонов c низковольтным фантомным питанием от микрофонных входов соврем

  1. #1 Показать/скрыть первое сообщение.
    Старый знакомый
    Автор темы
    Аватар для semimat
    Регистрация
    06.03.2014
    Адрес
    Москва
    Сообщений
    856

    По умолчанию Предусилители электретных микрофонов c низковольтным фантомным питанием от микрофонных входов соврем

    Обсуждается проблема повышения качества работы дешевых электретных микрофонов путем их схемотехнической доработки. Предлагается схема предусилителя с питанием от микрофонного входа современных гаджетов (эти входы оснащены встроенным низковольтным фантомным источником, обычно: 2.5В, 3кОм). Схема имеет стандартное двухпроводное подключение к микрофонному входу, использует самые доступные радиокомпоненты и обладает при этом достаточно высокими характеристиками по сравнению с популярными аналогами.
    Схема содержит только один относительно большой элемент – конденсатор емкостью 47…100 мкФ на напряжение от 3.3 В. При использовании smd-компонентов предусилитель можно уместить непосредственно в корпусе многих продаваемых дешевых моделей микрофонов.

    Создать эту тему меня подвиг интересный пост в блоге Николая Сухова на сайте IXBT.COM:
    http://www.ixbt.com/live/nikolay-suh...diofila_2.html
    Читать сам пост, комментарии к нему и смотреть видео для полного погружения в проблему - обязательно!!!! Необходимо также ознакомиться с материалом от user57 и hectorsky (оппоненты Николая Сухова) по ссылкам на их результаты:
    https://cloud.mail.ru/public/4jkV/uZVvUZzSE
    https://www.dropbox.com/sh/tqks8qt8s...in30y6Tza?dl=0
    Хоть я и не во всём согласен с Николаем Суховым, но благодарен ему за то, что фактически он единственный, кто подготовил самый подробный и эффектно изложенный материал по вопросу повышения качества звукозаписи при использовании дешевых электретных микрофонов.
    Я в свое время также успел столкнуться с этой проблемой и поэтому, понимая её актуальность, решил «замутить» аналогичную тему здесь, дав ей новое продолжение.

    Итак, есть актуальная проблема, состоящая в том, что звукозапись (или голосовая связь) с использованием внутренних микрофонов современных дешевых гаджетов, а также с применением внешних недорогих микрофонов, подключаемых к микрофонным входам значительного количества электронной техники (дальше по тексту я для простоты всё это буду называть гаджетами, заранее прошу прощения), очень часто оставляет желать лучшего. В первую очередь не устраивает малый уровень громкости даже при выведении всех регуляторов на максимум. В некоторых применениях ситуацию можно исправить последующим программным усилением (постобработкой записи), но в случае прямой голосовой связи (например, при интернет-общении) это затруднительно.
    Во-вторых, часто не устраивает малое достигаемое отношение сигнал/шум (С/Ш), иногда сопровождающееся заметными нелинейными искажениями, а это уже гораздо хуже, чем просто тихий звук. Конечно, надо разобраться, почему такое может иметь место, и насколько виноват в этом дешевый электретный капсюль.
    В качестве отправных точек возьмем данные из литературных источников, относящиеся к обозначенной проблеме.


    Для начала определим диапазон уровней громкости звуковых сигналов и уровней акустического фона, с которыми обычно приходится иметь дело при любительской звукозаписи в разнообразных условиях. Вот типичные данные, которые с некоторыми вариациями приводятся в интернет-источниках (http://edu.trudcontrol.ru/~3m/item/43u7haNo , http://www.acousticlab.ru/urovni_gro...ochnikov_shuma ):
    Нажмите на изображение для увеличения. 

Название:	акустические у&#10.png 
Просмотров:	3276 
Размер:	37.1 Кб 
ID:	299818 Нажмите на изображение для увеличения. 

Название:	шумы 1.png 
Просмотров:	2288 
Размер:	7.8 Кб 
ID:	299819 Нажмите на изображение для увеличения. 

Название:	шумы 2.png 
Просмотров:	1888 
Размер:	5.7 Кб 
ID:	299820 Нажмите на изображение для увеличения. 

Название:	шумы 3.png 
Просмотров:	2115 
Размер:	2.0 Кб 
ID:	299821
    Из этих данных можно увидеть, что в подавляющем большинстве случаев любительская запись будет происходить при уровне акустического фона не менее 25…30 дБ SPL (Sound Pressure Level). Получается, что отношение С/Ш при записи сигнала обычной громкости в таких условиях, будет иметь весьма небольшое значение. Например, если источник создает звук в 50 дБ SPL, то рассчитывать на отношение С/Ш можно лишь в пределах 20….25 дБ. А для того, чтобы в вашей записи отношение С/Ш было на уровне 60 дБ нужно, чтобы записываемый «полезный» звук имел около 90 дБ SPL. И это связано НЕ с микрофоном, а определяется только акустическими условиями. От капсюля лишь требуется, чтобы его собственные шумы не сильно ухудшили это отношение. Думаю, именно поэтому подавляющее число дешевых электретных микрофонов, рассчитанных на любительскую запись и типичные условия применения, при различающихся прочих параметрах, имеют по паспортным данным эквивалентные собственные акустические шумы (EIN) на уровне <32….36 дБ SPL (S/N-ratio <58…62 dB), то есть, примерно равные типичному акустическому фону. Привожу характеристики дешевых электретных капсюлей одной из популярных фирм, выпускающей их широчайшую номенклатуру, в том числе, и полный аналог известного капсюля WM-61A:
    Нажмите на изображение для увеличения. 

Название:	микрофоны JLI.png 
Просмотров:	2376 
Размер:	73.5 Кб 
ID:	299822
    Что интересно, при таком собственном шуме микрофона, благодаря способности слуха к спектрально-временному анализу звуков, вы все равно сможете в какой-то степени разбирать даже структуру самого акустического фона (если это не белый шум), то есть различать звуки «под шумами» микрофона. В качестве подтверждения этому привожу данные о разборчивости речи в зависимости от соотношения с/ш (http://www.armstrong.ru/content2/com...iles/67442.pdf):
    Нажмите на изображение для увеличения. 

Название:	разборчивость от с-ш.png 
Просмотров:	1974 
Размер:	11.3 Кб 
ID:	299823
    Получается, что при соотношении С/Ш в 0 дБ можно даже еще понимать речь. Я это привожу для того, чтобы было понятно – в большинстве приложений отношение С/Ш больше 40 дБ – это уже достаточно. Пример: вы разговариваете с собеседником в обычном помещении, где типичный уровень фона – 30 дБ. Если собеседник находится на расстоянии в метре от вас, то его громкость будет на уровне 60 дБ. Отношение С/Ш будет всего 30 дБ. Отношение С/Ш в 60 дБ и более при записи с расстояния в метр – это уже требует студийной тишины звукозаписи и более дорогого микрофона.

    Можно ли серьезно снизить собственные эквивалентные акустические шумы дешевого электретного капсюля, не переделывая его внутренности и не добавляя механического оформления для достижения пространственной избирательности и акустического усиления? Думаю, что нет. То есть, наверное, можно подобрать оптимальный режим работы встроенного полевика выбором питающего напряжения и нагрузки, но считаю, что это позволит получить выигрыш в 1…2 дБ.

    Возможно, что на самом деле реальные шумы дешевых капсюлей могут оказаться существенно меньше указанных в паспорте (ведь в паспорте так и написано для S/N ratio: <, то есть, «менее»). Просто, указанные паспортные требования без труда могут быть выполнены даже не лучшими производителями, они легко проверяются без использования специальных заглушенных камер, и при этом они адекватны внешним акустическим помехам в большинстве условий применения. Поэтому я верю, что есть немалый шанс «нарваться» на удачную партию дешевых капсюлей с S/N ratio на 6…10 дБ лучше паспортных. Но это уже относится к удаче.

    Главный вывод, который я хотел донести вышеизложенным, это что исходное отношение С/Ш создаваемое микрофоном на своем выходе, не связано с предусилителем и не может быть им улучшено, поскольку это отношение большей частью формируется уже на затворе встроенного полевика, то есть, до ПУ. Тогда для чего же нужен предусилитель? Как и когда он может помочь?
    Его первая задача, как уже говорилось - это обеспечить уровень сигнала, достаточный для последующего комфортного прослушивания без необходимости «выкручивания» громкости на максимум.
    Вторая задача – это минимизировать ухудшение отношения С/Ш, пока сигнал от микрофона доходит до конечной точки (обычно АЦП). То есть, ПУ может помочь тем, у кого шумы получаются почему-то намного больше ожидаемых в соответствии с паспортными данными. Решению этого вопроса, данная тема и посвящается (конечно, одновременно решается и первая задача).
    Проблема ухудшения отношения С/Ш обычно возникает с дешевыми устройствами, когда микрофон имеет стандартное двухпроводное подключение к микрофонному входу (по большей части – даже неэкранированным кабелем) и одновременно по тому же проводу получает от него электрическое питание (так называемое фантомное питание).

    Предварительный ответ на вопрос, почему падает С/Ш, очевиден – с одной стороны, в канал прохождения сигнала проникают посторонние помехи, существенно превосходящие собственные шумы микрофона. С другой стороны, собственные шумы микрофонного входа гаджета также могут превосходить шумы с выхода микрофона. (Варианты, когда микрофон просто бракованный, или когда «слетели» драйвера на устройство оцифровки, не рассматриваются. Я о них упоминаю потому, что такое бывает, и это надо проверять.)

    Еще одной причиной возникновения дополнительных шумов и искажений может служить малый уровень полезного сигнала, настолько малый, что при его оцифровке электроникой гаджета, окажется задействовано малое количество разрядов. Это способно породить дополнительный более заметный специфический шум (и искажения). Для борьбы с этим видом шумов и искажений при оцифровке используются алгоритмы «дизеринга» (dithering) или «нойз шейпинга» (noise shaping). Их суть в том, что к сигналу добавляется шум (немного ухудшающий отношение с/ш), но делающий итоговый шум после оцифровки не коррелированным с сигналом, что важнее для восприятия. Роль этого шума в нашем случае можно считать минимальной по сравнению с другими, если будет задействовано 10 и более разрядов при оцифровке.

    Рассмотрим пути проникновения посторонних помех в канал прохождения сигнала от микрофона до входа АЦП гаджета и методы борьбы с ними на основе приведенного рисунка.
    Нажмите на изображение для увеличения. 

Название:	схема проникновения помех.png 
Просмотров:	4424 
Размер:	15.1 Кб 
ID:	299825
    Сначала оценим помеху на соединительный кабель (состоящий из общего и сигнального проводов). Помеха имеет преимущественно электрическую природу, её источник весьма высокоомный. Его можно рассматривать как генератор тока, величину которого можно оценить, вспомнив эксперимент, когда прикасаешься пинцетом к мегаомному входу осциллографа. Осциллограмма наведенного напряжения в некоторых помещениях иногда доходит до амплитуды в 20 В. Это значит, что наводимый ток может доходить до 20В/1Мом=20 мкА. Какое напряжение помех этот ток мог бы создать на незащищенном сигнальном проводе? Если Rвых достаточно велико (прямое подключение капсюля без ПУ), то почти весь наведенный ток пойдет в резистор Rs, и амплитуду наведенного помехового напряжения можно оценить сверху как 3кОм*20мкА=60 мВ. А сам сигнал для типового капсюля с чувствительностью 10 мВ/Па (-40 дБ) при громкости звука в 94 дБ (1 Па) будет составлять лишь 10 мВ с.к.з.. Явный перебор! К счастью, если гальванически не прикасаться к сигнальному проводу, то токовая наводка будет много меньше 20 мкА и распределится на оба провода (сигнальный и общий, за счет близкого их взаиморасположения). К тому же, многократно большую долю этого наведенного тока будет забирать на себя общий провод, поскольку он «сидит на земле», то есть, имеет гораздо меньшее сопротивление «на землю» (интересно, что у дешевых компьютерных микрофонов и гарнитур соединительные провода не только не экранированные, но даже не витая пара!). Тем не менее, ясно, что наводка на сигнальный провод является одной из самых опасных, поскольку она должна создавать напряжение помехи меньше собственных шумов капсюля (а они имеют величину не 10 мВ, а менее 5мкВ).
    Очевидно, что есть три пути борьбы с этой помехой. Первый – использование экранированного кабеля. Второй – использование предварительного усиления сигнала до подачи его в кабель (тогда относительный уровень наводки оказывается меньше в коэффициент усиления раз). И третий путь – это использование предусилителя с малым выходным сопротивлением Rвых, во много раз меньшим величины Rs. Тогда почти весь наведенный на сигнальный провод ток пойдет не в Rs, а в Rвых и создаст на нем многократно меньшее напряжение помехи.
    Теперь о токе, наведенном на общий провод. За счет наличия у последнего некоторого хоть и малого сопротивления Ro, на нем все-таки тоже возникает напряжение помехи. При этом наведенное на общем проводе напряжение помехи будет напрямую складываться с сигналом.
    Часто именно так возникают помехи, даже когда разные приборы передают сигналы между собой по экранированным проводам. Напряжения наводок на корпуса приборов вызывают протекание по соединяющим их экранам значительных помеховых токов и возникновение напряжения помех, Чтобы такого не происходило (наведенные токи не протекали по экранам сигнальных проводов), корпуса приборов гальванически соединяют между собой толстыми проводниками.

    Насколько опасна в нашем случае наводка на общий провод? Если используется неэкранированный кабель от дешевого китайского микрофона, то сопротивление его проводов составляет около 0.2 Ом/м. Таким образом, помеха, проникающая за счет наводки на общий провод длиной 1.5м, может быть оценена сверху величиной 20мкА*1.5м*0.2Ом/м=6мкВ. Это сравнимо с шумом микрофона. Конечно, это верхняя оценка. И, казалось бы, стоит поставить предусилитель с Ку от 10 и более, то данной помехой можно пренебречь, но… эта помеха – как правило, наводка с частотой сети и её гармоник. Даже будучи в 10 раз слабее по амплитуде, чем шум микрофона с относительно равномерным спектром, она будет хорошо видна при спектральных измерениях, да и слух её тоже почувствует. Так что для борьбы с ней также надо принимать меры. Две легкодоступных из них – это применение экранированного провода с малым погонным сопротивлением экрана и предварительное усиление сигнала, упомянутое выше. Их уже может оказаться достаточно. В тяжелых случаях придется отказываться от двухпроводной линии и использовать провод «две жилы в экране». При этом возможны два варианта его применения. Лучший из них – это использование дифференциальной линии связи. Он используется в высококачественной акустике, но требует дифференциального входа в гаджете, что в нашей задаче - уже перебор. Другой – это использование двух внутренних жил экранированной пары в качестве сигнального и общего проводов. А экран при этом должен соединяться с землей (и общим проводом) только с одного конца (в штекере), выполняя функцию одновременной защиты от наведения токов сразу и на общий провод, и на сигнальный (забирая весь наведенный ток на себя и замыкая на землю). Микрофон в этом случае желательно также обложить фольгой, соединенной только с экраном. Но, как сказал Миша из «Бриллиантовой руки», «…надеюсь, до этого не дойдет…».

    Теперь рассмотрим шумы и пульсации, проникающие в канал со стороны плохого фантомного источника питания. В некоторых случаях это самые серьезные помехи, особенно, когда выходное сопротивление микрофона очень высокое (стандартный капсюль без ПУ) – тогда эта помеха проникает в канал без ослабления. Очевидно, что бороться с ней можно двумя способами. Первый - использование ПУ с большим усилением, чтобы относительный уровень помехи стал меньше. Второй – это использование ПУ с малым выходным сопротивлением, намного меньшим, чем Rs. Тогда помеха из питания будет ослаблена в отношение Rвых/(Rвых+Rs)≈ Rвых/Rs раз (так называемое PSRR – Power Supply Ripple Rejection – ослабление проникновения пульсаций питания). Эти два способа хороши при совместном использовании. Если, например, перед подачей в кабель сигнал был усилен на 30 дБ, а благодаря малому выходному сопротивлению Rвых еще и удалось ослабить помехи на 30 дБ, то в итоге относительное влияние помехи из источника питания будет снижено на 60 дБ. Понятно, что такой же суммарный эффект происходит и в отношении рассмотренной выше наводки на сигнальный провод. Хочется верить, что если это будет достигнуто, можно будет не использовать экранированный кабель, а полностью сохранить «родной китайский» без перепайки штекера.

    Ну, и последний источник помех – это собственные, приведенные к микрофонному входу гааджета, шумы его внутренней схемы (входного усилителя+АЦП). Очевидно, что ослабить их влияние можно только предварительным усилением подаваемого на микрофонный вход сигнала, то есть, использованием ПУ. Здесь есть та же проблема, о которой говорилось выше. Если помеха не имеет выраженных спектральных компонент, то достаточно такого усиления, при котором усиленные шумы микрофона примерно в два…три раза превосходили бы собственные шумы микрофонного входа. А если в шумах микрофонного входа есть выраженные спектральные компоненты, то полностью перекрыть их шумами микрофона, возможно, и не удастся. Но тогда это уже трудноизлечимая болезнь гаджета.

    Итак, по отношению к главным источникам помех мы, кроме использования хорошего экранированного провода, имеем два важных схемотехнических метода борьбы с ними. Это предварительное усиление сигнала и использование предусилителя с малым выходным сопротивлением. Самый универсальный из них – это первый. Чем больше усиление Ку, тем меньше относительный вклад всех видов посторонних электрических помех. Тем больше уверенность, что в канал передачи не произойдет ухудшения отношения с/ш. Но до какой степени можно разгонять усиление? Да, при большом усилении Ку легче сохранить нижний (шумовой) порог диапазона громкости акустических сигналов микрофона. Но что произойдет с громкими звуками, особенно, когда напряжение питания предусилителя очень мало? Очевидно, что при неразумно большом Ку даже не очень громкие акустические сигналы приведут к искажениям выходного сигнала, в том числе, к его ограничению (клиппингу). Поэтому очень важно задействовать механизм снижения уровня проникающих помех с помощью снижения Rвых, поскольку это позволяет не завышать Ку.
    Получается, что для получения лучших результатов по ширине динамического диапазона, с одной стороны, надо определить минимальный допустимый Ку предусилителя, при котором еще не ухудшается нижний предел динамического диапазона из-за роста помех, а с другой - желательно добиться, чтобы ПУ был способен при малом напряжении фантомного питания выдавать максимально возможный неискаженный выходной сигнал. Тогда будет максимизирован верхний порог динамического диапазона.
    А если еще и выходное сопротивление предусилителя мало, то, возможно, удастся обойтись без дорогого экранированного кабеля штатным китайским даже без перепайки штекера. Для примера, телефонные линии имеют длину иногда больше километра, но при этом их проводка в домах делается даже не витой парой, а телефонной «лапшой», да и сопротивление источников сигналов в линию не так уж мало - 600 Ом. Так что надежда есть, и если такое получится, то это будет приятный бонус.

    Ну, теперь можно приступить к делу. Существует много хороших схем ПУ, решающих задачу улучшения качества записи с дешевого электретного микрофона. Но они, как правило, используют дополнительный собственный источник питания (внешний или встроенная батарейка) и выполнены в виде отдельного блока межу микрофоном и гаджетом с трехпроводным подсоединением микрофона. Здесь же ставится другая задача – сделать предусилитель, встраиваемый в микрофон так, чтобы последний по-прежнему присоединялся к микрофонному входу стандартным способом (штекером по двухпроводной линии) и питался от него. И чтобы он сохранял высокие характеристики при работе от низковольтного фантомного питания современных гаджетов… При этих требованиях круг уже известных схем, претендующих на решение поставленной задачи, сужается до трех…четырех базовых вариантов.
    Первый из них – это схема на одном транзисторе (http://radiokot.ru/circuit/audio/amplifier/40/), буквально заполнившая Интернет:
    Нажмите на изображение для увеличения. 

Название:	однотранзистоный ПУ.png 
Просмотров:	3670 
Размер:	3.6 Кб 
ID:	299826
    Есть её модификация, с добавлением третьего резистора, уменьшающего искажения ценой снижения усиления: https://www.youtube.com/watch?v=k-ZwB7xpKVk , https://www.youtube.com/watch?v=BLa6YhdoO2k
    Мне кажется, что здесь была применена оригинальная идея. Фактически, будучи простейшей схемой, она содержит эффектную отрицательную обратную связь (ООС).
    Данную схему можно было бы нарисовать в стандартном виде, где резистор ООС занимает свое «законное» положение. Но благодаря известному в теории цепей правилу эквивалентной замены схемы соединения резисторов «треугольником» на схему соединения «звездой» (при соответствующем пересчете номиналов),
    Нажмите на изображение для увеличения. 

Название:	треугольник-звезда.png 
Просмотров:	2252 
Размер:	8.7 Кб 
ID:	299827
    мы получаем эквивалентную схему, где резистор обратной связи имеет другое, в некотором смысле, более удобное расположение. В этом втором варианте резистор Rоос имеет довольно малое сопротивление и не подключен ко входу, а фактически «сидит на земле»:
    Нажмите на изображение для увеличения. 

Название:	однотранз схема+.png 
Просмотров:	2567 
Размер:	8.6 Кб 
ID:	299828
    В той схеме, которую я собираюсь предложить, это также используется.

    Замечу, что однотранзисторная схема, несмотря на простоту, дает достаточно хорошие результаты при пятивольтовом фантомном питании. Но при снижении питания до 2.5 В схема резко ухудшает свои характеристики, что и будет видно в дальнейших сравнениях.


    Второй вариант низковольтного фантомного предусилителя – двухтранзисторный (авторство схемы я не смог установить):
    Нажмите на изображение для увеличения. 

Название:	двухтранзисторная схема ПУ.PNG 
Просмотров:	3513 
Размер:	15.9 Кб 
ID:	299829
    и его упрощенный вариант (http://radiokot.ru/circuit/audio/amplifier/40/):
    Нажмите на изображение для увеличения. 

Название:	двухтранзисторный ПУ упрощенный.png 
Просмотров:	2847 
Размер:	5.1 Кб 
ID:	299830
    Этот вариант схемы известен давно, но менее популярен в Интернете, чем однотранзисторный. Он также хорошо работает только при пятивольтовом фантомном питании. Вот его-то успешно доработал Сухов, предложив заменить выходной кремниевый транзистор на германиевый. Это позволило снизить напряжение фантомного питания (рисунок взят из поста Сухова):
    Нажмите на изображение для увеличения. 

Название:	схема Сухова SiGeSRPP.png 
Просмотров:	3827 
Размер:	6.9 Кб 
ID:	299831
    После публикации Сухова по предложенному варианту ПУ, в спор с ним вступили некто user57 и hectorsky, которые резонно заявили, что использование старого германиевого транзистора в наше время является анахронизмом, и предложили доработку двухтранзисторной схемы, с большим количеством деталей, которая не использует германиевый транзистор, но имеет (по расчетам авторов) сравнимые характеристики со схемой Сухова:
    Нажмите на изображение для увеличения. 

Название:	схема SiSi.png 
Просмотров:	3923 
Размер:	4.5 Кб 
ID:	299832
    Я не стал проверять данный вариант, поскольку он по параметрам, приведенным самими авторами, не лучше схемы Сухова, и, главное, потому, что уже родилась новая схема (и её вариации) с существенно превосходящими параметрами при низковольтном питании.

    Об этой новой схеме пойдет речь ниже.

    Анализ предыдущих схем показал, что при столь малых напряжениях питания не удастся получить заметного улучшения параметров (по искажениям, выходному сопротивлению, максимальному выходному сигналу) без использования отрицательной обратной связи (ООС), как это давно применяется в УНЧ. Стало также ясно, что в двухкаскадном варианте схемы не удастся получить запас по усилению, который с помощью ООС можно было бы трансформировать в малые искажения и малое выходное сопротивление (возможно, это не удалось только мне).
    А вот трехкаскадная схема уже обладает более чем достаточным усилением и удобно охватывается разными вариантами ООС. Увы, заводить в трехкаскадный усилитель отрицательную обратную связь рискованно – уже могут выполниться амплитудно-фазовые условия возбуждения, и схема будет неустойчивой в работе. Облегчает ситуацию то обстоятельство, что нам надо получить приличное усиление (20дБ и больше), а в этом случае уже можно попытаться сохранить устойчивость определенными схемотехническими приемами.
    Вначале были рассмотрены две базовые архитектуры трехкаскадных усилителей с ООС, превращающей обычный усилитель в трансимпедансный:
    Нажмите на изображение для увеличения. 

Название:	базовая схема с ООС nnn.png 
Просмотров:	2668 
Размер:	3.9 Кб 
ID:	299833 Нажмите на изображение для увеличения. 

Название:	базовая схема с ООС npn.png 
Просмотров:	2648 
Размер:	4.1 Кб 
ID:	299834
    Первый вариант хорош тем, что использует транзисторы одной проводимости, и напряжения на коллекторах первых двух из них равны напряжениям база-эмиттер, то есть, транзисторы работают в оптимальном, далеком от насыщения режиме. Во втором варианте напряжения коллектор–эмиттер двух первых транзисторов составляют менее 200 мВ. Этого уже мало, но их коллекторные токи также малы, поэтому это ещё не режим насыщения (режим насыщения для таких токов, наверное, наступает при Uкэ порядка 50…100 мВ, но, увы, при таких напряжениях Uкэ, у транзисторов падает β). Тем не менее, симулирование их работы не вызвало проблем ни в Микрокапе 11, ни в Мультисиме 14 (но все-таки крайне желательна реальная проверка).
    Это только базовые схемы, они не обладают достаточной устойчивостью при подключении емкостной нагрузки на выход или вход (возникают значительные всплески на АЧХ, говорящие о возможном приближении к генерации). А ведь работать придется на длинный кабель с погонной емкостью иногда более 200 пФ/м. На выходе электретного капсюля также иногда бывает напаян конденсатор для шунтирования его выхода по высокой частоте (борьба с влиянием радиопомех).
    Словом, для обеспечения устойчивой работы при широкой возможной вариации подключаемых нагрузок, схемы требуют «доводки». Вот тут оказалось, что второй вариант может быть легче модифицирован (опять же, возможно, я просто не додумался). Для наглядного описания этапов, которые я прошел от базовой схемы до финального очень стабильного варианта со специально заваленной сверху АЧХ (при большом усилении желательно обрезать частоты, на которых нет полезного сигнала, а шумы есть), привожу этот процесс в виде комикса:

    Последний раз редактировалось semimat; 28.08.2017 в 04:15.

  2. #421
    Завсегдатай Аватар для Medan
    Регистрация
    08.08.2009
    Адрес
    Минск
    Возраст
    76
    Сообщений
    1,862

    По умолчанию Re: Предусилители электретных микрофонов c низковольтным фантомным питанием от микрофонных входов соврем

    Добрый вечер! Подскажите, как правильней сделать запись с внешнего микрофона на смартфон, желательно стерео, если это возможно). (Андроид) Или подскажите, где можно по этому поводу найти инфу. Пару дней назад купил себе первый смартфон POCO X3. Теперь смотрю на него косым взглядом..... )) Так было хорошо с кнопочным. Это из серии - не имела баба хлопот, та купила порося)))
    В космосе, законы Физики везде одинаковы, комбинация их уникальна! Одна из них, наша планета, - Земля!

  3. #422
    Зарегистрировался
    Регистрация
    28.09.2020
    Адрес
    Тверь
    Сообщений
    6

    По умолчанию Re: Предусилители электретных микрофонов c низковольтным фантомным питанием от микрофонных входов соврем

    Цитата Сообщение от Гоша Посмотреть сообщение
    Обычный, аналоговый MEMS микрофон, с точки зрения подключения его к усилителю, практически не отличается от электретного.
    https://static.chipdip.ru/lib/915/DOC005915102.pdf
    https://ru.mouser.com/datasheet/2/38...02b-955093.pdf
    У меня есть трудности с пониманием как это сделать. Электретный микрофон имеет 2 контакта, а МЭМС - уже 3. Даташит смотрел, но это не дало мне ясного понимания как эту вещь подключить к микрофонному разъёму компьютера.

  4. #423
    самый главный
    Регистрация
    03.03.2010
    Адрес
    Одесса
    Возраст
    13
    Сообщений
    3,144

    По умолчанию Re: Предусилители электретных микрофонов c низковольтным фантомным питанием от микрофонных входов соврем

    Цитата Сообщение от Medan Посмотреть сообщение
    Добрый вечер! Подскажите, как правильней сделать запись с внешнего микрофона на смартфон, желательно стерео, если это возможно). (Андроид) Или подскажите, где можно по этому поводу найти инфу. Пару дней назад купил себе первый смартфон POCO X3. Теперь смотрю на него косым взглядом..... )) Так было хорошо с кнопочным. Это из серии - не имела баба хлопот, та купила порося)))
    Гоголь: рекордеры для андроида, внешние ЗК для андроида. Вкратце. Необходимо удостовериться, что твой смарт поддерживает otg-usb. Нужен otg-шнур (см. гоголь). Вставляешь, подключаешь к нему, например, юэсби клаву, в режиме "смс" клава должна работать. Или флешку - флешка "появляется" в закладках, можно на неё и с неё читать-писать. Затем необходимо удостовериться, что твой смарт поддерживает usb-audio, хотя бы класс 1, "сам по себе". Вставляешь вместо клавы юэсби-гарнитуру, гарнитура работает. Если нет. Начинаются пляски с бубном. В общем-то, рулит пока* (!!!) метод проб и ошибок. Софтрекордеров (см. гоголь) более чем достаточно. Вот их и пробуй

    * Гоголь ещё не вставил в ядро андроида полноценные драйвера юэсби-аудио (с четвёртого и то не на всех работает только юэсби-выхлоп в классе1 - типо, юэсби-колонки и т.д., микрофон/линия - нужны дрова). Только собирается. Поэтому ядерная поддержка полного дуплекса до сих пор на плечах производителя конкретной модели смарта (фирмвэа). Хотя, например, Нокия, именно под юэсби аудио класс 1 выпускала лет пятнадцать назад даже простые кнопочные (но не совместимые "по разъёму" и операционка не андроид).

  5. #424
    Завсегдатай Аватар для Medan
    Регистрация
    08.08.2009
    Адрес
    Минск
    Возраст
    76
    Сообщений
    1,862

    По умолчанию Re: Предусилители электретных микрофонов c низковольтным фантомным питанием от микрофонных входов соврем

    Цитата Сообщение от Игорь Гапонов Посмотреть сообщение
    Начинаются пляски с бубном.
    Спасибо. Да, уж)) чувствую, пляски будут, тем более, я даже не чайник, а скорее кофейник. А может ссылки где то есть, более подробно. Ещё поспешил стерео микрофон прикупить BOYA BY-V01. Думал халявно воткнуть. Подсоединил через переходник, чувствительность, значительно хуже чем у штатного. Видимо ПУ какой то надо. Чувствую, одним бубном в плясках не обойдусь)). Купил смартфон, прежде всего, чтоб ролики своих поделок выкладывать.
    В космосе, законы Физики везде одинаковы, комбинация их уникальна! Одна из них, наша планета, - Земля!

  6. #425
    Старый знакомый
    Автор темы
    Аватар для semimat
    Регистрация
    06.03.2014
    Адрес
    Москва
    Сообщений
    856

    По умолчанию Re: Предусилители электретных микрофонов c низковольтным фантомным питанием от микрофонных входов соврем

    Цитата Сообщение от spirt Посмотреть сообщение
    А интересен мне вот какой вопрос: можно как-нибудь адаптировать Комби-3т для использования с МЭМС микрофонами?
    Наверное, эта адаптация лишена смысла по двум причинам. Перавя состоит в том, что "Комби-3т" рассчитан на двухпроводное фантомное питание от микрофонного входа. В таких условиях очень высоких параметров усилителя получить нельзя. Если уж "разрешается" использовать трехпроводное подключение и отдельное питание (что нужно для работы МЭМС микрофона), то в этом случае можно создать более качественный усилитель, дополнительно усиливающий сигнал с МЭМС микрофона. Вторая состоит в том, что "Комби-3т" рассчитан на работу только с электретными капсюлями, имеющими внутри выходной полевой транзистор. А у МЭМС микрофонов выход организован совсем по-другому. Поэтому "Комби-3т" нельзя подключать к выходу МЭМС микрофона - он просто не заработает. Нужно использовать самый обычный дополнителный усилитель.
    За предложение насчет МЭМС микрофонов спасибо! Но пока это не требуется. Я ведь даже не нашел время спаять то, что сам предложил ранее. Похоже, что экспериментами мне удастся заняться только после выхода на пенсию. Так что, сейчас микрофоны просто будут лежать без дела, а это неправильно.
    Последний раз редактировалось semimat; 14.02.2021 в 22:36.

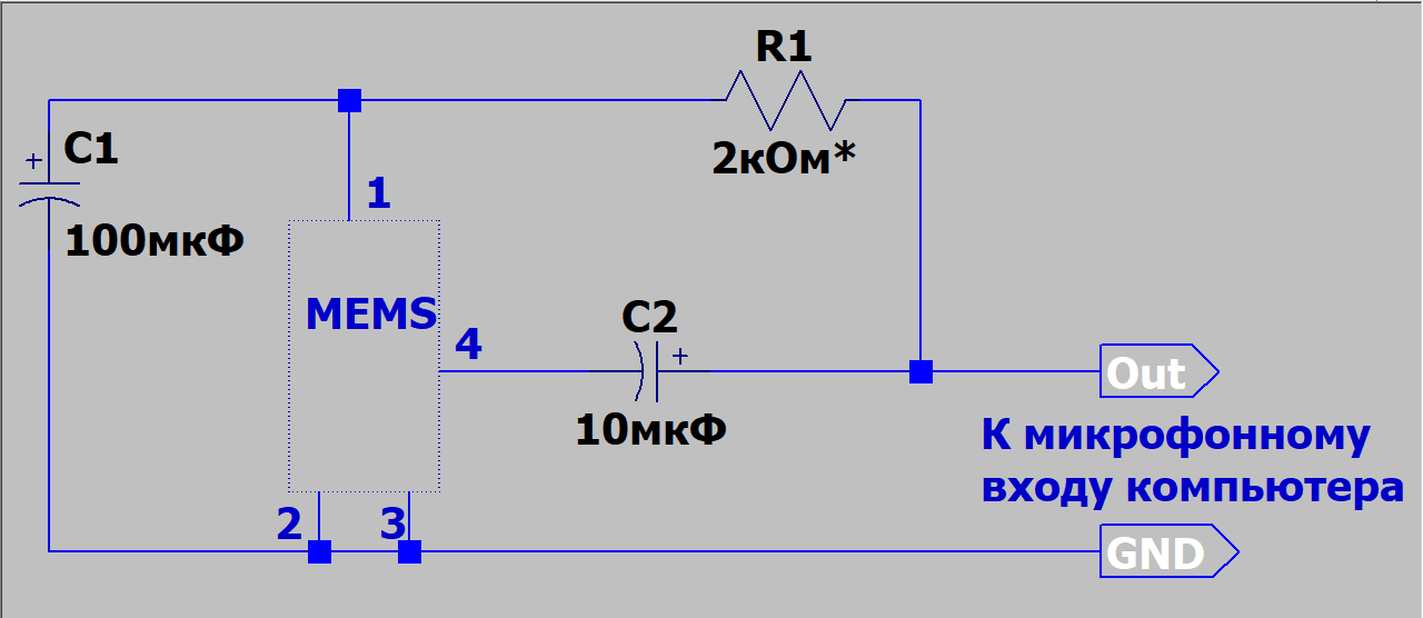
  7. #426
    Завсегдатай
    Регистрация
    21.01.2004
    Адрес
    Москва
    Возраст
    67
    Сообщений
    3,607

    По умолчанию Re: Предусилители электретных микрофонов c низковольтным фантомным питанием от микрофонных входов соврем

    spirt,
    Чтобы подключить MEMS микрофон к компьютеру, надо собрать схему из вложения.
    Резистор подобрать такого номинала, чтобы напряжение на 1 ноге микрофона было 1,6...2В.
    Или взять питание от USB и понизить его до 3 В, но это хуже, там помехи.
    Миниатюры Миниатюры Нажмите на изображение для увеличения. 

Название:	MEMS to Comp.png 
Просмотров:	119 
Размер:	18.2 Кб 
ID:	390828  

  8. #427
    Старый знакомый
    Автор темы
    Аватар для semimat
    Регистрация
    06.03.2014
    Адрес
    Москва
    Сообщений
    856

    По умолчанию Re: Предусилители электретных микрофонов c низковольтным фантомным питанием от микрофонных входов соврем

    Цитата Сообщение от Гоша Посмотреть сообщение
    Вот интересная статья https://www.scielo.br/scielo.php?scr...52016000400590...
    Там в табл.1 приведены характерные размеры сенсора.
    Диаметр диафрагмы 500 мкм, толщина диафрагмы 1 мкм, зазор 3 мкм.
    Можно считать емкость.
    Спасибо за важные ссылки! Теперь есть данные для расчетов.
    Посчитаем емкость по формуле С=e0*S/g0, где S=pi*r2. Имеем: e0=8.85*10-12 Ф/м, r=0.25*10-3 м, g0=3*10-6 м. Получаем C=0.58 пФ!
    При такой малой емкости источника очень трудно создать малошумящий предусилитель. Поэтому я и считаю, что у разработчиков МЭМС микрофонов есть чему поучиться в создании предусилителей.

    Цитата Сообщение от Гоша Посмотреть сообщение
    Там есть третий вывод - подложка. Его тоже видно на фото.
    Дело не в третьем земляном выводе. Я указал, что есть МЭМСы, у которых сенсор и ASIC-чип разделены, а значит, можно попробовать использовать только ASIC, подключив его к мембране электретного капсюля. Конечно, это смогут сделать только люди с опытом пайки микроэлектроники.

    Цитата Сообщение от Гоша Посмотреть сообщение
    В получении относительно высокого (чтобы мембрана не "схлопнулась" с неподвижным электродом) поляризующего напряжения не вижу проблем даже при 1,6В питания. Пять каскадов удвоения (без индуктивностей, только генераторы, диоды и конденсаторы), и 30В как минимум в наличии.
    По твоим ссылкам я вышел на информацию о напряжении смещения МЭМС микрофонов. Оказалось, что сейчас типовое напряжение смещения составляет 10...13 В. И удвоители сделаны даже не на диодах и конденсаторах, а на комплементарных полевых ключах и конденсаторах. Интересно, какие частоты преобразования используются...

    Цитата Сообщение от Гоша Посмотреть сообщение
    Работать с накачкой переменкой не вижу смысла, разве что при наличии 2 мембран в противофазе, включенных мостом.
    При использовании емкости MEMS капсюля в качестве частотозадающего элемента вижу больше минусов, чем плюсов. Один из минусов - высоколинейный ЧМ (ФМ) детектор, который должен быть в составе микрофона.
    Я пока тоже не нашел информации об использовании ВЧ накачки (разных принципов) в МЭМС микрофонах. Но у неё есть преимущества, о которых написал Игорь Гапонов. Многие качественные микрофоны у фирмы "Sennheiser" работают с ВЧ накачкой. То есть, вопрос достаточной линейности там решен. Тем более, что малыми искажениями на высоких уровнях громкости МЭМС микрофоны не блещут.

    Но в целом, конечно, МЭМС микрофоны - это законченные "самодостаточные" монолитные изделия, которые, наверное, бесперспективно дорабатывать в домашних условиях.

  9. #428
    Завсегдатай
    Регистрация
    21.01.2004
    Адрес
    Москва
    Возраст
    67
    Сообщений
    3,607

    По умолчанию Re: Предусилители электретных микрофонов c низковольтным фантомным питанием от микрофонных входов соврем

    Цитата Сообщение от Medan Посмотреть сообщение
    Подсоединил через переходник
    Стандартный переходник TRS-TRSS не подойдет.
    Нужно самопалить свой.
    Стерео, конечно, не получится.

    ---------- Сообщение добавлено 21:31 ---------- Предыдущее сообщение было 21:13 ----------

    Цитата Сообщение от semimat Посмотреть сообщение
    удвоители сделаны даже не на диодах и конденсаторах, а на комплементарных полевых ключах и конденсаторах. Интересно, какие частоты преобразования используются...
    Понятно, что КМОП технология позволяет вместо диодов использовать синхронные ключи.
    Я довольно часто использую удвоители такого типа, когда надо из напряжения в USB получить 9В. Как в этой схеме, например.
    Поскольку все на рассыпухе, частоту преобразования выше 100 кГц не применяю.
    Если все делать на низкопороговых КМОП в интегральном исполнении, то частоту можно сильно повысить.
    Миниатюры Миниатюры Нажмите на изображение для увеличения. 

Название:	Удвоитель.png 
Просмотров:	128 
Размер:	12.1 Кб 
ID:	390829  

  10. #429
    Завсегдатай Аватар для Medan
    Регистрация
    08.08.2009
    Адрес
    Минск
    Возраст
    76
    Сообщений
    1,862

    По умолчанию Re: Предусилители электретных микрофонов c низковольтным фантомным питанием от микрофонных входов соврем

    Цитата Сообщение от Гоша Посмотреть сообщение
    Нужно самопалить свой.
    Подскажите какой, где посмотреть?, чтоб бубен не теребить))?
    В космосе, законы Физики везде одинаковы, комбинация их уникальна! Одна из них, наша планета, - Земля!

  11. #430
    самый главный
    Регистрация
    03.03.2010
    Адрес
    Одесса
    Возраст
    13
    Сообщений
    3,144

    По умолчанию Re: Предусилители электретных микрофонов c низковольтным фантомным питанием от микрофонных входов соврем

    Цитата Сообщение от Medan Посмотреть сообщение
    Спасибо. Да, уж)) чувствую, пляски будут, тем более, я даже не чайник, а скорее кофейник. А может ссылки где то есть, более подробно. Ещё поспешил стерео микрофон прикупить BOYA BY-V01. Думал халявно воткнуть. Подсоединил через переходник, чувствительность, значительно хуже чем у штатного. Видимо ПУ какой то надо. Чувствую, одним бубном в плясках не обойдусь)). Купил смартфон, прежде всего, чтоб ролики своих поделок выкладывать.
    купил бы планшет с десятой виндой, проблем было бы меньше Тут какой-то диссонанс киберпанковский, андроид опережает в мобильных приложениях конкурентов по цена/качество, более демократичен другими словами, но вот звуковуху юэсби-походную в случайный смарт особо не впердолить...

    ---------- Сообщение добавлено 22:17 ---------- Предыдущее сообщение было 22:14 ----------

    Цитата Сообщение от Medan Посмотреть сообщение
    Подскажите какой, где посмотреть?, чтоб бубен не теребить))?
    Если и разберёшься с пинаутам/схемами (там три сосны, опять же см. гоголь, легко), то по гарнитурному джеку в смартах возможна только (в 99999%) моно запись, причём, микрофонный вход телефона по гарнитуре низкоомный, меньше 10кОм, скорее даже 2-3кОм.

  12. #431
    Завсегдатай
    Регистрация
    21.01.2004
    Адрес
    Москва
    Возраст
    67
    Сообщений
    3,607

    По умолчанию Re: Предусилители электретных микрофонов c низковольтным фантомным питанием от микрофонных входов соврем

    Цитата Сообщение от Medan Посмотреть сообщение
    Подскажите какой, где посмотреть?, чтоб бубен не теребить))?
    Самопалить - сделать самому. Был бы микрофон моно - можно было бы подобрать стандартный переходник. Вот такой https://www.citilink.ru/catalog/audi...RoCRlYQAvD_BwE
    Нужен 4-х контактный 3,5 мм джек папа.
    И трехконтактное 3,5 мм гнездо.
    В четырехконтактном джеке контакт 3 - общий, контакт 4 - микрофонный вход.
    В трехконтактном гнезде контакты 1, 2 - сигнальные, контакт 3 - общий.
    Соединить общие контакты гнезда и джека. Туда же присоединить экран.
    4 контакт джека соединить с 1 или 2 контактом гнезда.
    Можно попробовать соединить 1 и 2 контакты гнезда вместе - запараллелить микрофоны стереопары. Но не факт что так будет лучше.
    Также не факт, что Андроид влет опознает внешний микрофон.
    Рекомендуют установить программу Open Camera, которая позволяет управлять источниками записи.
    А вообще то Гугл знает все https://pikabu.ru/story/perekhodnich...onomit_7127543

  13. #432
    Завсегдатай Аватар для Medan
    Регистрация
    08.08.2009
    Адрес
    Минск
    Возраст
    76
    Сообщений
    1,862

    По умолчанию Re: Предусилители электретных микрофонов c низковольтным фантомным питанием от микрофонных входов соврем

    ГошаСпасибо за внимание. Да, именно через такой переходник и заработала стереопара, но в моно режиме. и по уровню, запись хуже чем от встроенного микрофона.

    ---------- Сообщение добавлено 09:46 ---------- Предыдущее сообщение было 09:44 ----------

    Цитата Сообщение от Игорь Гапонов Посмотреть сообщение
    Если и разберёшься с пинаутам/схемами (там три сосны, опять же см. гоголь, легко), то по гарнитурному джеку в смартах возможна только (в 99999%) моно запись, причём, микрофонный вход телефона по гарнитуре низкоомный, меньше 10кОм, скорее даже 2-3кОм.
    Спасибо, я уже методом "научного" впердолтивания понял, что это его и моя судьба, только моно))
    Теперь то, я его поимею, в моно режиме, мало не покажется))). Конечно в пределах дозволенных уровней.
    В космосе, законы Физики везде одинаковы, комбинация их уникальна! Одна из них, наша планета, - Земля!

  14. #433
    Завсегдатай
    Регистрация
    21.01.2004
    Адрес
    Москва
    Возраст
    67
    Сообщений
    3,607

    По умолчанию Re: Предусилители электретных микрофонов c низковольтным фантомным питанием от микрофонных входов соврем

    Цитата Сообщение от Medan Посмотреть сообщение
    заработала стереопара
    Не очень корректно такое подключение.
    Получается, два микрофона включены параллельно.
    Для чистоты эксперимента один надо-бы отключить.
    Если нужно усиление, то надо измерить постоянное напряжение на микрофонном входе при отключенном микрофоне. После этого можно принять решение о том, какой усилитель построить.
    Или влезть внутрь микрофона и поставить допкаскад там. Питание микрофона ведь от батарей?

  15. #434
    Завсегдатай Аватар для Medan
    Регистрация
    08.08.2009
    Адрес
    Минск
    Возраст
    76
    Сообщений
    1,862

    По умолчанию Re: Предусилители электретных микрофонов c низковольтным фантомным питанием от микрофонных входов соврем

    Цитата Сообщение от Гоша Посмотреть сообщение
    Не очень корректно такое подключение.
    Да, я понимаю, что мой эксперимент получился не корректный. Благо, есть возможность вернуть стерео микрофон. Буду собирать свой ПУ и искать варианты применения электретов. Скорее, внутренний усилитель в капсуле переведу в истоковый повторитель, ну, а далее, варианты понятны. Для меня была новинка, это смартфон. Не знал, как его корректно применить для записи звука, губу раскатал на стерео)). Смотрю, как молодежь им "жонглирует")). Но с другой стороны, смартфон, это чёрная дыра , отбирает реальную жизнь. Они этого не понимают. ((
    В космосе, законы Физики везде одинаковы, комбинация их уникальна! Одна из них, наша планета, - Земля!

  16. #435
    Завсегдатай Аватар для shura1959
    Регистрация
    13.02.2009
    Адрес
    г. Ижевск
    Возраст
    66
    Сообщений
    3,414

    По умолчанию Re: Предусилители электретных микрофонов c низковольтным фантомным питанием от микрофонных входов соврем


    Offтопик:
    Цитата Сообщение от Medan Посмотреть сообщение
    Но с другой стороны, смартфон, это чёрная дыра , отбирает реальную жизнь. Они этого не понимают. ((
    Они думают, что конструирование усилителей - это чёрная дыра, и отбирает реальную жизнь.)))
    «Не торопитесь соглашаться или опровергать. Не так уж важно, что утверждает или отрицает автор. Важно то, что он направляет Ваше внимание по определенному руслу». Павел Сергеевич Таранов.

  17. #436
    Завсегдатай
    Регистрация
    21.01.2004
    Адрес
    Москва
    Возраст
    67
    Сообщений
    3,607

    По умолчанию Re: Предусилители электретных микрофонов c низковольтным фантомным питанием от микрофонных входов соврем

    Цитата Сообщение от Medan Посмотреть сообщение
    внутренний усилитель в капсуле переведу в истоковый повторитель
    Смысл?
    Понизить и так недостаточную чувствительность?
    Речь ведь идет о звукозаписи на смартфон с его неизвестно каким АЦП, а не о прецизионном измерении звуков большой амплитуды.
    Проще всего сделать приставочку к уже имеющемуся переходнику с пятью детальками.
    Главное - определиться с потребным коэффициентом усиления.

  18. #437
    Завсегдатай Аватар для Medan
    Регистрация
    08.08.2009
    Адрес
    Минск
    Возраст
    76
    Сообщений
    1,862

    По умолчанию Re: Предусилители электретных микрофонов c низковольтным фантомным питанием от микрофонных входов соврем

    Цитата Сообщение от Гоша Посмотреть сообщение
    Смысл?
    Понизить и так недостаточную чувствительность?
    Возможно Вы и правы. Сейчас, когда ситуация прояснилась, проверю варианты по необходимому Ку и допустимому Кш. Главное, в крайности не ввалится, мы же, это умеем)))

    ---------- Сообщение добавлено 13:20 ---------- Предыдущее сообщение было 13:16 ----------

    Цитата Сообщение от shura1959 Посмотреть сообщение
    Они думают, что конструирование усилителей - это чёрная дыра,

    Offтопик:
    Есть такое . Тут важен финал. Тогда и смысл понятен.У меня сейчас отбери то, чем занимаюсь,даже не знаю, что и написать...
    В космосе, законы Физики везде одинаковы, комбинация их уникальна! Одна из них, наша планета, - Земля!

  19. #438
    самый главный
    Регистрация
    03.03.2010
    Адрес
    Одесса
    Возраст
    13
    Сообщений
    3,144

    По умолчанию Re: Предусилители электретных микрофонов c низковольтным фантомным питанием от микрофонных входов соврем


    Offтопик:
    Цитата Сообщение от Medan Посмотреть сообщение
    Для меня была новинка, это смартфон. Не знал, как его корректно применить для записи звука, губу раскатал на стерео)). Смотрю, как молодежь им "жонглирует")). Но с другой стороны, смартфон, это чёрная дыра , отбирает реальную жизнь. Они этого не понимают. ((
    Шура правильно сказал (подкожный смысл) про ВСЕХ, вслед за Прутковым - специалист подобен флюсу (с)... В андроидах лучше от "автора" брать железяку - Google Pixel (дорого, если новый, умеренный, если вторичка) или Google Nexus (новых уже не будет, можно в 100 баксов уложиться во вторичку). Там нет проблем с юэсби-аудио класс1 (точно поддерживает полный двухканальный дуплекс до 16-24 бит на 48кГц, асинхронный). Ну, и рекордер видео у них с выбором аудио девайса - для тебя специально. Установка звука возможна мимо системных микшеров - alsa (и по входу и по выходу).

  20. #439
    Завсегдатай Аватар для shura1959
    Регистрация
    13.02.2009
    Адрес
    г. Ижевск
    Возраст
    66
    Сообщений
    3,414

    По умолчанию Re: Предусилители электретных микрофонов c низковольтным фантомным питанием от микрофонных входов соврем


    Offтопик:
    Цитата Сообщение от Medan Посмотреть сообщение
    Тут важен финал. Тогда и смысл понятен.У меня сейчас отбери то, чем занимаюсь,даже не знаю,
    Точно, без творчества жить скучно и бесполезно))))



    ---------- Сообщение добавлено 21:46 ---------- Предыдущее сообщение было 21:36 ----------

    Цитата Сообщение от Игорь Гапонов Посмотреть сообщение
    специалист подобен флюсу (с)
    «Не торопитесь соглашаться или опровергать. Не так уж важно, что утверждает или отрицает автор. Важно то, что он направляет Ваше внимание по определенному руслу». Павел Сергеевич Таранов.

  21. #440
    самый главный
    Регистрация
    03.03.2010
    Адрес
    Одесса
    Возраст
    13
    Сообщений
    3,144

    По умолчанию Re: Предусилители электретных микрофонов c низковольтным фантомным питанием от микрофонных входов соврем

    Цитата Сообщение от shura1959 Посмотреть сообщение
    Offтопик:
    Точно, без творчества жить скучно и бесполезно))))



    Offтопик:
    без скуки нет творчества а искусство как истинное творчество иррационально, между прочим


Страница 22 из 32 Первая ... 122021222324 ... Последняя

Социальные закладки

Социальные закладки

Ваши права

  • Вы не можете создавать новые темы
  • Вы не можете отвечать в темах
  • Вы не можете прикреплять вложения
  • Вы не можете редактировать свои сообщения
  •