
Сообщение от
sifon$borada
ostashv-evgeniyy, Все Емкости безымянные типа Licon (Китай)
По питанию ОУ стоят 470мкф 4шт.
По общему питанию:
Цифра 4700 после стаба 1000мкф
Аналог 2200х2шт. после стаба 1000х2шт.
ИГВИН, Возможно, но пока молод хочеться "колбасы" так сказать. (качественной колбасы).
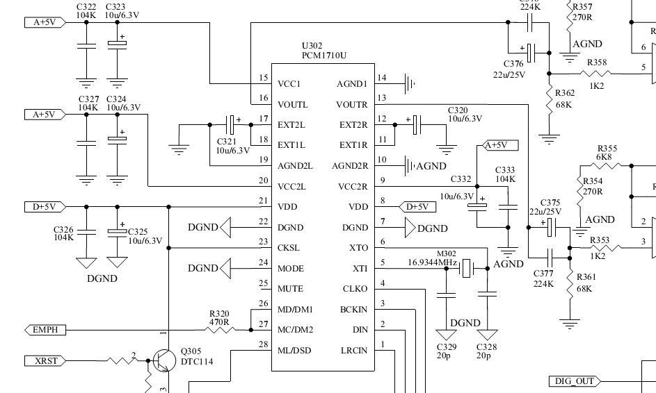
Ну по ёмкости вроде всё ок. Вот только их бы на силмики заменить. У тебя где-то косяк с питанием, попробуй сначала сделать нормальную обвязку цапа. Если не хватает мяса- это скорее всего питание.
Offтопик:
У меня дома раньше были переделанные амфитон 25ас (почти как у тебя), усяка- двойное моно вп2006, источники разные, пока с компа доработанный асус ксонар(сейчас у меня в машине трудится), так вот эквалайзером я не пользовался, хотя колбасу тож люблю хорошую

. Сейчас акустика- проаки на сканах (D2905/970000 и 18W/8545-00), так вот теперь суббаса реально не хватает, это я к тому, что тебе надо не эквалайзерами заниматься, а искать косяки в своей системе. Кстати, инфектэд машрумс и скази, обычно пишут альбомы в очень хорошем качестве.
Социальные закладки