Назрела мысля о сем чуде! Кто чего скажем?![]()
Попалась на глаза вот такая схема. Стоит ли ее собирать, и чем заменить 2SK371?
Ни того ни другого нет, есть 2SK301 он будет работать![]()
Понемногу собираю детали для RIAA корректора на ОУ. Возник вопрос. В надыбанных схемах есть два основных варианта: с одним ОУ и коррекцией в обратной связи (ульяновский корректор), и с двумя ОУ и "пассивной" коррекцией между ними (такая схема приведена во всех нэшноловских даташитах).
Может ли кто-то дать некое сравнение этих топологий, какая чем лучше?
Покритикуйте пожалуйста печатку, где накасячил?
Очередная версия...
Питание однополярное 18-35В
Искажения приемлемые, спектр красивый.
Как такой каскад по шумам?
Подскажите, что можно было бы сделать не так, иначе.
Короче - покидайтесь тапками, а то собирать для проверки не хочется!![]()
Последний раз редактировалось SMD-n; 09.05.2009 в 00:05.
А почему выходной повторитель не ставишь? Вполне впишется например BSF129 .
Ток этого каскада примерно 5-6мА, что вполне достаточно, чтобы работать на нагрузку от 2к и выше при уровнях сигнала до 2В и уровнем искажений менее 0,01% на частотах вплоть до 20кГц.
Буфер можно поставить, но зачем?
Входное сопротивление подавляющего большинства усилителей/коммутаторов - минимум 10к, потому - можно не ставить. ИМХО естественно
---------
Хотя, верно, влияние наблюдается.Нагрузка (ее сопротивление и линейность) будет влиять на Кус каскада и соотв. на АЧХ .
![]()
Потому следует читать делать так:
Буфер безусловно будет полезен, если входное сопротивление следующего каскада менее 30к
--------
Прикрепляю детальное изменение АЧХ, при изменении активного сопротивления нагрузки от 10к до 50к
--------
Еще пару рисунков и схема ближе к реалиям.![]()
Последний раз редактировалось SMD-n; 09.05.2009 в 18:39.
И вот упрощенный вариант.
Как ни странно, все работает. Легкий полевик, типа ZVN3306 и подобные , с хорошей крутизной и малой входной емкостью заменяют в этой схеме составной транзистор из прошлой схемы.
Буфер - по необходимости.
Итого - 4 транзистора.
Рисунки и схему в МС9 привязываю...
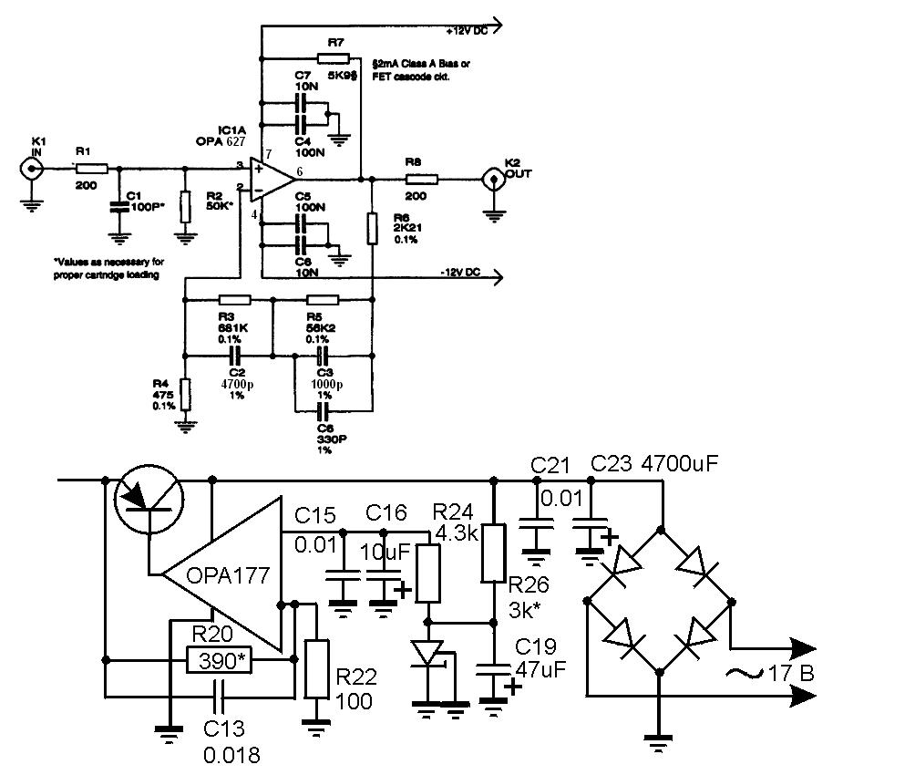
Развел плату под корректор на OPA627 возникли вопросы:
1. что если в питание поставить OP177 вместо OPA177?
2. нормально ли развел плату?
3. какой мощность трансформатор взять?
Плюс и минус питания на отдельных платах, также левый и правый каналы, земли всех плат соединены в одной точке на корпусе. Все компоненты сверху, с низу сплошной слой земли соединенный с верхним в одной точке.
Последний раз редактировалось User54; 25.05.2009 в 20:57.
НА СХЕМЕ ОШИБКА!!! Я так опер спалил. 4 ножка - минус питания, а 7 ножка плюс!!! Именно седьмая ножка, ибо восьмая не используется. Стабилизатор хороший, сам на таком пахал. Печать обсуждать не буду, ибо если делал по приведенной схеме, то все равно переделывать. Удачи! И точность резисторов желательно выдерживать по номиналу и допускам как можно ближе.
Кузнецов Игорь
igorkuz, Схему подпривил, а в печати ошибки нет! А OP177 в стабе пробовали?
Схему этих стабов я пользую постоянно и менять что то не пробовал. А зачем? всё есть.Работает! Так что зачем мудрить?
Кстаб - почти 1000 так что нормально всё! А корректор звучит очень хорошо!
Только С1 надо ставить согласно паспорту головы. В моем случае к Sumiko Pearl - он был 47 пик.
Кузнецов Игорь
да просто OP177 есть, OPA177 заказыва, причем не за дешиво...
Да ладно, они по 50 рублей стоят. Дорого что ли?
Кузнецов Игорь
Если бы...придется заказывать в Элкомаге по 160р штука, там же и точные конденсаторы с резисторами.
К моей голове SHURE M44-7 пишут - 47 kilohms in parallel with 450 pF Вот думаю, не много ли, 450 рF![]()
К ORTOFON OM Night Club E каторую планирую со временем - 200-600 pF
а если вот тут посмотреть?![]()
http://www.chipinfo.ru/
Кузнецов Игорь
Социальные закладки