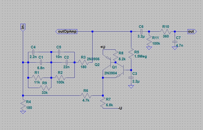
Неплохо звучит корректор
из японского журнала с 2 обратными связями.
Сейчас опробовал в нем LM833 ON Semi.
В своем варианте использовал составной транзистор n-jfet+bjt (т.к. нагрузка jfet всего 4.7кОм)
На выходе добавлен ФНЧ ,выравнивающий АЧХ на ультразвуковых чвстотах и
вместо стабилитрона -его аналог на 2х транзисторах (т.к. не понравился звук с обычным импортным стабилитроном).
---------- Сообщение добавлено 22:26 ---------- Предыдущее сообщение было 18:21 ----------
Запись
https://disk.yandex.ru/d/16JduiPBSUBcQg



Ответить с цитированием
Социальные закладки