Страница 2 из 2 Первая 12
Показано с 21 по 28 из 28

Тема: Необычный каскад ток/напряжение

  1. #1 Показать/скрыть первое сообщение.
    Завсегдатай
    Автор темы
    Аватар для BesPav
    Регистрация
    01.06.2011
    Адрес
    Москва
    Возраст
    44
    Сообщений
    2,768

    По умолчанию Необычный каскад ток/напряжение

    Основная идея подсмотрена здесь:
    HotFET-Pre

    Чтобы легче читалось - приведу схему, это истоковый повторитель с каскодами:
    Нажмите на изображение для увеличения. 

Название:	Фото 04.06.15, 17 19 34.png 
Просмотров:	1269 
Размер:	55.0 Кб 
ID:	239597

    Теперь берем наш HotFET, и применяем наоборот, т.е. ее выход станет входом.

    Входной ток подаем в исток верхнего полевика, затвор верхнего полевика - на землю, напряжение снимаем на резисторе со средней точки питания.
    Мультисим:
    Нажмите на изображение для увеличения. 

Название:	ток-напряжение + буфер.PNG 
Просмотров:	1183 
Размер:	126.6 Кб 
ID:	239596

    И для красоты - буферизуем таким же HotFET.
    В качестве JFET-ов хорошо подойдут сборки LSK389, MOSFETы - практически любые на сообразные токи.

    Предлагаю обсудить преимущества и недостатки.

  2. #21
    Завсегдатай
    Автор темы
    Аватар для BesPav
    Регистрация
    01.06.2011
    Адрес
    Москва
    Возраст
    44
    Сообщений
    2,768

    По умолчанию Необычный каскад ток/напряжение

    Может кому пригодится:
    J105/J106+BSS129

    Нажмите на изображение для увеличения. 

Название:	ImageUploadedByTapatalk1434542535.566395.jpg 
Просмотров:	224 
Размер:	271.9 Кб 
ID:	239742
    Или так:
    Нажмите на изображение для увеличения. 

Название:	ImageUploadedByTapatalk1434542873.371247.jpg 
Просмотров:	216 
Размер:	274.5 Кб 
ID:	239743

    UJ - Upper JFET
    LM - Lower MOSFET

    G - вход Gate
    S - вход Source

  3. #22
    Давно не заходил
    Регистрация
    24.07.2011
    Адрес
    УКРАИНА, Харьков
    Возраст
    65
    Сообщений
    2,302

    По умолчанию Re: Необычный каскад ток/напряжение

    Цитата Сообщение от Audiomaniac Посмотреть сообщение
    радиоточки достаточно
    А шо, "зацепило за живое"? ( понятно , .. в чей адрес).

  4. #23
    monster of reality Аватар для deemon
    Регистрация
    24.03.2006
    Адрес
    Пятигорск
    Возраст
    58
    Сообщений
    3,189

    По умолчанию Re: Необычный каскад ток/напряжение

    Цитата Сообщение от steel_monkey Посмотреть сообщение
    Как говорится, все уже украдено до нас. http://www.diyaudio.com/forums/digit...converter.html
    http://linearaudionet.solide-ict.nl/...0-vol2euvl.pdf
    И даже ещё раньше ...

    http://www.audioportal.com/showthrea...B0%D0%BC%D0%BF

    http://audioportal.su/showthread.php...-TDA1541/page3


  5. #24
    Завсегдатай
    Автор темы
    Аватар для BesPav
    Регистрация
    01.06.2011
    Адрес
    Москва
    Возраст
    44
    Сообщений
    2,768

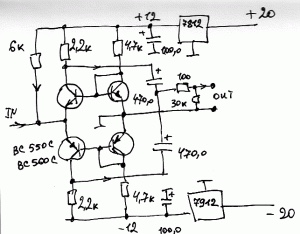
    По умолчанию Необычный каскад ток/напряжение

    Цитата Сообщение от deemon Посмотреть сообщение
    И даже ещё раньше ...
    Добавлю схему сюда, чтобы не лазить по ссылкам:
    Нажмите на изображение для увеличения. 

Название:	ImageUploadedByTapatalk1434569729.723238.jpg 
Просмотров:	503 
Размер:	28.4 Кб 
ID:	239765
    Спасибо!

  6. #25
    monster of reality Аватар для deemon
    Регистрация
    24.03.2006
    Адрес
    Пятигорск
    Возраст
    58
    Сообщений
    3,189

    По умолчанию Re: Необычный каскад ток/напряжение

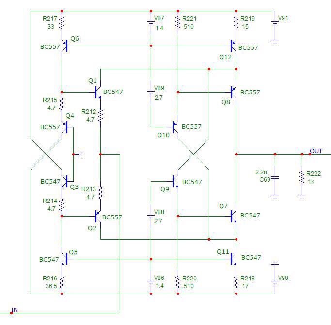
    Да , эта вот самая схемка у меня уже давно работает .... притом я ей двойное применение нашёл - как преобразователь I/U для ЦАПа , и как входной каскад для MC головки . А если ей на вход ещё и симметричный эмиттерный повторитель добавить - можно сделать усилитель напряжения для УНЧ , притом можно будет работать и без ООС . Как я думаю , должно играть неплохо ...

  7. #26
    Завсегдатай Аватар для fakel
    Регистрация
    30.11.2007
    Адрес
    Оренбург
    Возраст
    42
    Сообщений
    11,277

    По умолчанию Re: Необычный каскад ток/напряжение

    Цитата Сообщение от BesPav Посмотреть сообщение
    Ну, на гармоники-то как раз не наплевать, а вот входной-выходной импедансы волнуют только в связке с гармониками.
    Безоосность - тоже не самоцель, просто если каскад удается линеаризовать с использованием локальной ОС, то хотелось бы обойтись без общих.



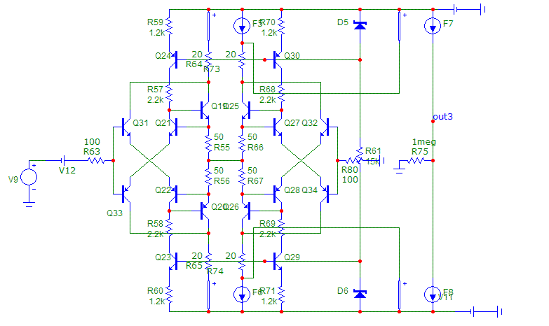
    Вот это?
    Вложение 239712
    Вложение 239713
    Первый каскад коллекторами тоже должен включаться на эмиттеры второго, иначе ток базы второго создает ошибку, поскольку на выход (в коллектор) не попадает.

    ---------- Сообщение добавлено 11.17 ---------- Предыдущее сообщение было 10.58 ----------

    Нажмите на изображение для увеличения. 

Название:	symmetr.GIF 
Просмотров:	535 
Размер:	15.6 Кб 
ID:	239787
    И так, если входы заземлить, а ЦАП подавать вместо межэмиттерного резика

    ---------- Сообщение добавлено 11.19 ---------- Предыдущее сообщение было 11.17 ----------

    Гармоники этой схемы
    Миниатюры Миниатюры Нажмите на изображение для увеличения. 

Название:	symmetr_harm.GIF 
Просмотров:	285 
Размер:	14.0 Кб 
ID:	239788  

  8. #27
    Завсегдатай
    Автор темы
    Аватар для BesPav
    Регистрация
    01.06.2011
    Адрес
    Москва
    Возраст
    44
    Сообщений
    2,768

    По умолчанию Re: Необычный каскад ток/напряжение

    Приехали 32 штучки LSK170 с официального магазина diyaudio.com

    Подобрались в пары/четверки достаточно хорошо:
    Нажмите на изображение для увеличения. 

Название:	ImageUploadedByTapatalk1436168711.291537.jpg 
Просмотров:	340 
Размер:	132.3 Кб 
ID:	240836

    Жду остальное.

  9. #28
    Частый гость Аватар для caligula73
    Регистрация
    07.02.2012
    Сообщений
    483

    По умолчанию Re: Необычный каскад ток/напряжение

    Цитата Сообщение от BesPav Посмотреть сообщение
    Основная идея подсмотрена здесь:
    я от этой идеи отказался - на практике сильно шумит.

Страница 2 из 2 Первая 12

Социальные закладки

Социальные закладки

Ваши права

  • Вы не можете создавать новые темы
  • Вы не можете отвечать в темах
  • Вы не можете прикреплять вложения
  • Вы не можете редактировать свои сообщения
  •