Страница 2 из 28 Первая 123412 ... Последняя
Показано с 21 по 40 из 544

Тема: Трехполоска на купольном СЧ

  1. #1 Показать/скрыть первое сообщение.
    Завсегдатай
    Автор темы
    Аватар для Алексей Коваленко
    Регистрация
    31.05.2012
    Адрес
    г.Ейск
    Возраст
    58
    Сообщений
    1,846

    По умолчанию Трехполоска на купольном СЧ

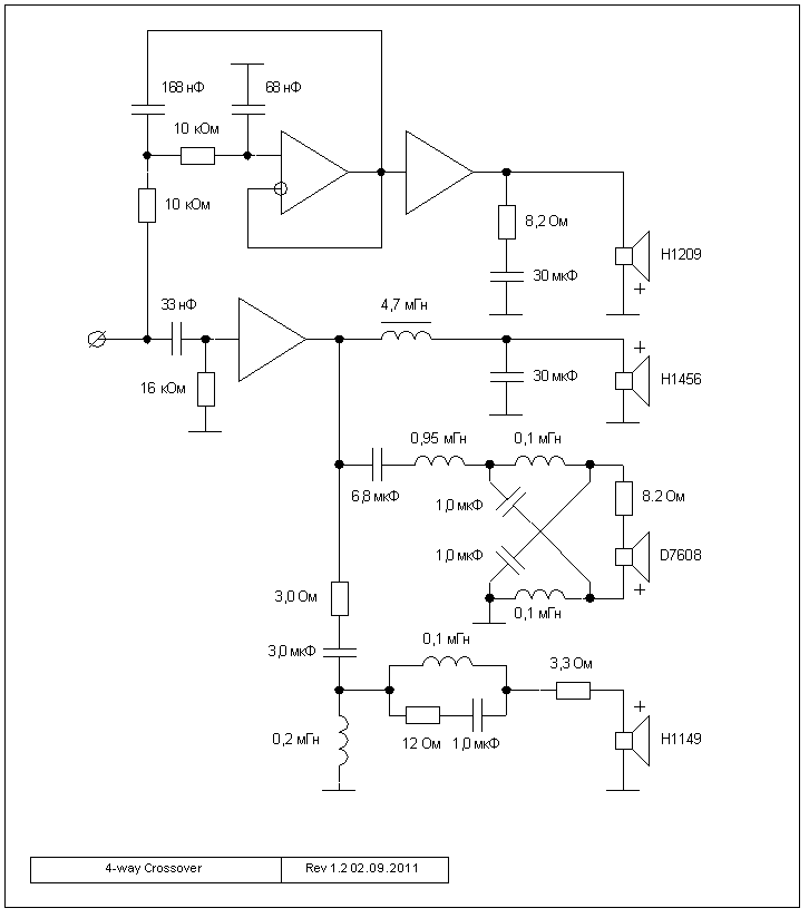
    Прочитав множество тем и статей решил попробовать купольный СЧ ScanSpeak D7608/920010(на момент покупки был вариант без фланца СЧ ScanSpeak D7608/920000). ВЧ Vifa XT25SC90-04 выбрал .т.к. имелся положительный опыт в двуполоске,НЧ ScanSpeak 22W/8534G00 показался мне более бюджетной альтернативой НЧ SEAS H1288-08 (CA22RNX).Целью проекта ставилась задача при минимально возможном бюджете собрать достаточно хорошо звучащую акустику.
    Миниатюры Миниатюры Нажмите на изображение для увеличения. 

Название:	обрезанный2.jpg 
Просмотров:	2237 
Размер:	601.1 Кб 
ID:	210280   Нажмите на изображение для увеличения. 

Название:	DSC_0555.JPG 
Просмотров:	2013 
Размер:	801.9 Кб 
ID:	204582   Нажмите на изображение для увеличения. 

Название:	родственницы.jpg 
Просмотров:	2877 
Размер:	333.3 Кб 
ID:	206204   Нажмите на изображение для увеличения. 

Название:	DSC_7213.JPG 
Просмотров:	3636 
Размер:	844.3 Кб 
ID:	199285  

    Нажмите на изображение для увеличения. 

Название:	CSC_7423.JPG 
Просмотров:	2587 
Размер:	374.9 Кб 
ID:	199286   Нажмите на изображение для увеличения. 

Название:	DSC_7556.JPG 
Просмотров:	2476 
Размер:	914.5 Кб 
ID:	204581   Нажмите на изображение для увеличения. 

Название:	CSC_7881.JPG 
Просмотров:	2452 
Размер:	337.0 Кб 
ID:	208994   Нажмите на изображение для увеличения. 

Название:	три красотки.jpg 
Просмотров:	3513 
Размер:	67.6 Кб 
ID:	232312  

    Нажмите на изображение для увеличения. 

Название:	DSC_4548.JPG 
Просмотров:	2298 
Размер:	803.1 Кб 
ID:	269450  
    Последний раз редактировалось Алексей Коваленко; 03.04.2017 в 21:10.

  2. #21
    flipper
    Гость

    По умолчанию Re: Трехполоска на купольном СЧ

    Цитата Сообщение от antiluser Посмотреть сообщение
    4000 Гц раздел СЧ-ВЧ слишком высоко для СЧ ScanSpeak D7608/920010.
    У меня 4.5к нормально же играет. Порядки высокие просто не надо накручивать, как в данном фильтре. С таким фильтром точно будет вяло.

  3. #22
    Завсегдатай Аватар для antiluser
    Регистрация
    15.06.2008
    Адрес
    Челябинск
    Возраст
    50
    Сообщений
    3,150

    По умолчанию Re: Трехполоска на купольном СЧ

    Я с первым пробовал, и все равно не то, IMHO.
    С уважением, Игорь.

  4. #23
    Завсегдатай
    Автор темы
    Аватар для Алексей Коваленко
    Регистрация
    31.05.2012
    Адрес
    г.Ейск
    Возраст
    58
    Сообщений
    1,846

    По умолчанию Re: Трехполоска на купольном СЧ

    Добрый день. flipper,думаете акустически 2-ой порядок для Сч слишком высок ?Вы первым делалали?

  5. #24
    Зануда Аватар для StarIK
    Регистрация
    30.12.2005
    Адрес
    Пензенская обл. г.Заречный
    Возраст
    65
    Сообщений
    2,701

    По умолчанию Re: Трехполоска на купольном СЧ

    Алексей Коваленко, вот здесь посмотри - тыц. Речь именно о них. События интересно развивались.
    Последний раз редактировалось StarIK; 25.07.2012 в 19:45.

  6. #25
    Завсегдатай
    Автор темы
    Аватар для Алексей Коваленко
    Регистрация
    31.05.2012
    Адрес
    г.Ейск
    Возраст
    58
    Сообщений
    1,846

    По умолчанию Re: Трехполоска на купольном СЧ

    StarIK,спасибо за "наводку" ...вокруг этих купольников столько разных мнений...

  7. #26
    Зануда Аватар для StarIK
    Регистрация
    30.12.2005
    Адрес
    Пензенская обл. г.Заречный
    Возраст
    65
    Сообщений
    2,701

    По умолчанию Re: Трехполоска на купольном СЧ

    Цитата Сообщение от Алексей Коваленко Посмотреть сообщение
    вокруг этих купольников столько разных мнений...
    Это нормально. Понятия "правильности звука", у разных людей удивительно разные бывают. Мне лично, купольники понравились.
    Правда слушал я их в другом проекте, но думаю в скором времени и в этом послушаю - товарищ на повторение 4-ёх полосок замахнулся, вот и оба корпуса уже почти собрал. Час назад я их у него в гараже трогал - тяжеленные заразы!

  8. #27
    Завсегдатай Аватар для antiluser
    Регистрация
    15.06.2008
    Адрес
    Челябинск
    Возраст
    50
    Сообщений
    3,150

    По умолчанию Re: Трехполоска на купольном СЧ

    Цитата Сообщение от StarIK Посмотреть сообщение
    Мне лично, купольники понравились.
    А я наоборот, окончательно разочаровался.

    Offтопик:
    Исследовал недавно Dynaudio MD 142, проверить свои впечатления восьмилетней давности - так они еще хуже этих Сканов оказались.
    А для себя остаюсь пока с Vifa M10MD39-08. "Токовое" питание им, кстати, сильно полезно, Кни падает очень значительно.
    Последний раз редактировалось antiluser; 26.07.2012 в 06:22.
    С уважением, Игорь.

  9. #28
    Регистрация не подтверждена
    Регистрация
    18.03.2011
    Адрес
    Степи Донецкие.
    Сообщений
    854

    По умолчанию Re: Трехполоска на купольном СЧ

    Цитата Сообщение от Алексей Коваленко Посмотреть сообщение
    ks1,а какой программой пользуетесь для расчета Тл?
    Если надумаете промакетить тл то такая схеме более рациональна получается хотя с некоторым усложнением.
    Нажмите на изображение для увеличения. 

Название:	тл_.JPG 
Просмотров:	444 
Размер:	8.6 Кб 
ID:	161118

  10. #29
    flipper
    Гость

    По умолчанию Re: Трехполоска на купольном СЧ

    antiluser, Что в итоге на данный момент в фаворитах?
    Оно понятно, предела нет совершенству...

  11. #30
    Завсегдатай
    Автор темы
    Аватар для Алексей Коваленко
    Регистрация
    31.05.2012
    Адрес
    г.Ейск
    Возраст
    58
    Сообщений
    1,846

    По умолчанию Re: Трехполоска на купольном СЧ

    Мне,лично,купольники очень нравятся!их конек-передача вокала,особенно женского(на мой взгляд)Еще не по теме...использовал в двуполоске ВЧ Vifa XT25TG30-04 с активным разделом в районе 1500 Гц...такя же эмоциональная подача вокала...

  12. #31
    flipper
    Гость

    По умолчанию Re: Трехполоска на купольном СЧ

    Алексей Коваленко, Однако есть, допустим, эксели, да и масса всяких дорогих-недурственных вещей. Отчего бы им не звучать лучше купольников, если объективные параметры высоки. Вот только ценники у них кусачие
    Последний раз редактировалось flipper; 26.07.2012 в 14:20.

  13. #32
    Завсегдатай
    Автор темы
    Аватар для Алексей Коваленко
    Регистрация
    31.05.2012
    Адрес
    г.Ейск
    Возраст
    58
    Сообщений
    1,846

    По умолчанию Re: Трехполоска на купольном СЧ

    Нажмите на изображение для увеличения. 

Название:	getImage.jpg 
Просмотров:	2040 
Размер:	37.6 Кб 
ID:	161119
    Это мой вариант компьютерных колонок с ВЧ Vifa XT25TG30-04 ...племянница заказала...

  14. #33
    Завсегдатай
    Автор темы
    Аватар для Алексей Коваленко
    Регистрация
    31.05.2012
    Адрес
    г.Ейск
    Возраст
    58
    Сообщений
    1,846

    По умолчанию Re: Трехполоска на купольном СЧ

    Вот по этому VIFA очень популярны.отношение цена/качество у них очень хорошее

    ---------- Добавлено в 22:42 ---------- Предыдущее сообщение в 22:36 ----------

    ks1,Ваш вариант наверное хорош,но я ,из личных предпочтений.никогда не использую ни фазоинверторы,ни выходы Тл на фронтальную сторону.С Тл у меня не большой опыт.может я и заблуждаюсь

  15. #34
    Завсегдатай Аватар для antiluser
    Регистрация
    15.06.2008
    Адрес
    Челябинск
    Возраст
    50
    Сообщений
    3,150

    По умолчанию Re: Трехполоска на купольном СЧ

    Цитата Сообщение от flipper Посмотреть сообщение
    antiluser, Что в итоге на данный момент в фаворитах?
    Оно понятно, предела нет совершенству...

    Offтопик:
    В одном динамике не встречалось пока нужного сочетания. Excel E0041 очень неплохо, но мало скорости на верхней середине. Понравились автомобильные Audison Thesis TH 3.0 voce, но для дома слабоваты, да и цена...
    С уважением, Игорь.

  16. #35
    flipper
    Гость

    По умолчанию Re: Трехполоска на купольном СЧ


    Offтопик:
    Цитата Сообщение от antiluser Посмотреть сообщение
    В одном динамике не встречалось пока нужного сочетания.
    Эх
    А я уже руки начал потирать ))
    Значит, тебе нужно послушать аккутоны
    Все таки 0.05% не хухры мухры


  17. #36
    Регистрация не подтверждена
    Регистрация
    18.03.2011
    Адрес
    Степи Донецкие.
    Сообщений
    854

    По умолчанию Re: Трехполоска на купольном СЧ

    Цитата Сообщение от Алексей Коваленко Посмотреть сообщение
    ks1,Ваш вариант наверное хорош,но я ,из личных предпочтений.никогда не использую ни фазоинверторы,ни выходы Тл на фронтальную сторону.С Тл у меня не большой опыт.может я и заблуждаюсь
    У лабиринта правильно стоять спиной к стене портом вперёд и порт на уровне пола.

  18. #37
    Частый гость Аватар для Радис
    Регистрация
    13.02.2006
    Адрес
    Казань
    Возраст
    51
    Сообщений
    289

    По умолчанию Re: Трехполоска на купольном СЧ

    Цитата Сообщение от Алексей Коваленко Посмотреть сообщение
    Нажмите на изображение для увеличения. 

Название:	getImage.jpg 
Просмотров:	2040 
Размер:	37.6 Кб 
ID:	161119
    Это мой вариант компьютерных колонок с ВЧ Vifa XT25TG30-04 ...племянница заказала...
    Не подскажете , какой применили НЧСЧ динамик?

  19. #38
    Завсегдатай
    Автор темы
    Аватар для Алексей Коваленко
    Регистрация
    31.05.2012
    Адрес
    г.Ейск
    Возраст
    58
    Сообщений
    1,846

    По умолчанию Re: Трехполоска на купольном СЧ

    Радис,с вифой использовал СЧ/НЧ Visaton W 170 S/4

  20. #39
    Частый гость Аватар для Радис
    Регистрация
    13.02.2006
    Адрес
    Казань
    Возраст
    51
    Сообщений
    289

    По умолчанию Re: Трехполоска на купольном СЧ

    Цитата Сообщение от Алексей Коваленко Посмотреть сообщение
    Радис,с вифой использовал СЧ/НЧ Visaton W 170 S/4
    Спасибо . У меня всё вертится в голове мысль купить околокомпьютерные колонки Свен Стрим Мега с активным усилением и заменить в них динамики на более хорошие.

  21. #40
    Завсегдатай
    Автор темы
    Аватар для Алексей Коваленко
    Регистрация
    31.05.2012
    Адрес
    г.Ейск
    Возраст
    58
    Сообщений
    1,846

    По умолчанию Re: Трехполоска на купольном СЧ

    Может и имеет смысл,при ограниченном бюджете
    Цитата Сообщение от Радис Посмотреть сообщение
    Спасибо . У меня всё вертится в голове мысль купить околокомпьютерные колонки Свен Стрим Мега с активным усилением и заменить в них динамики на более хорошие
    Может и имеет смысл,при ограниченном бюджете.При замене динамиков обратите внимания на изделия калужской АСА.

Страница 2 из 28 Первая 123412 ... Последняя

Социальные закладки

Социальные закладки

Ваши права

  • Вы не можете создавать новые темы
  • Вы не можете отвечать в темах
  • Вы не можете прикреплять вложения
  • Вы не можете редактировать свои сообщения
  •