Страница 2 из 7 Первая 1234 ... Последняя
Показано с 21 по 40 из 132

Тема: Черный Ястреб

  1. #1 Показать/скрыть первое сообщение.
    Частый гость
    Автор темы
    Аватар для Little Jimmy
    Регистрация
    09.01.2009
    Адрес
    г.Киев
    Возраст
    38
    Сообщений
    378

    По умолчанию Черный Ястреб

    Название подобного дивайса уже я гдето слышал но тк моему ни имеет никакого
    отношения тольконазвание ето простой усилитель который я разработал для компьютера под акустику 10МАС-1М(ДОРАБОТАНАЯ) для прослушивантя музыки (не в отцифровке 128 только 320 и то потомучто формат real audio люблю но занимает много места)
    Короче по поводу уся :
    1. Входной ДК с токовым зеркалом и гст
    2.Каскодный УН с своим ГСТ
    3.ВК скромный "двойка"
    Выкладываю схему и каповский файл критика принимается любая

    И С НОВЫМ ГОДОМ!!!!!!
    Миниатюры Миниатюры Нажмите на изображение для увеличения. 

Название:	Black Hawk .JPG 
Просмотров:	1676 
Размер:	80.9 Кб 
ID:	109102  
    Вложения Вложения
    • Тип файла: cir BAX12.CIR (45.8 Кб, Просмотров: 236)

  2. #21
    Завсегдатай Аватар для fakel
    Регистрация
    30.11.2007
    Адрес
    Оренбург
    Возраст
    42
    Сообщений
    11,265

    По умолчанию Re: Черный Ястреб

    Цитата Сообщение от Olegyurich Посмотреть сообщение
    Покажите лучше?
    Параллельный канал

  3. #22
    - Аватар для Olegyurich
    Регистрация
    17.01.2005
    Адрес
    Санкт-Петербург
    Возраст
    47
    Сообщений
    5,263

    По умолчанию Re: Черный Ястреб

    Нагуглить Вам отзывов о звучании? И чем он лучше(конкретная реализация в железе)?
    APlayer - Tascam US1x2 - PALABS AE25 - PALABS ACE3
    avtech@palabs.ru

  4. #23
    Старый знакомый
    Регистрация
    24.11.2009
    Адрес
    Украина, Запорожье
    Возраст
    39
    Сообщений
    550

    По умолчанию Re: Черный Ястреб

    Цитата Сообщение от Little Jimmy Посмотреть сообщение
    Может быть тогда латералы в ВК ?
    Ведь выход УН высокоомный или тока не хватит для перезарядки емкостей как вы думаете?
    Латералы в ВК - это можно. А ток через УН для перезарядки входных емкостей полевиков можно поставить желаемый.
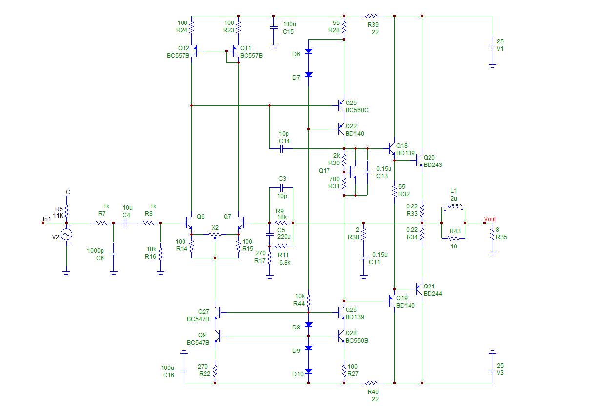
    Что там в симуляторе получается с латералами и током ун 40 ма ?
    А можно ещё вход заменить на полевики, а перед УН влепить ещё один дифкаскад (на биполярных). И попробовать это все скорректировать.

  5. #24
    Частый гость
    Автор темы
    Аватар для Little Jimmy
    Регистрация
    09.01.2009
    Адрес
    г.Киев
    Возраст
    38
    Сообщений
    378

    По умолчанию Re: Черный Ястреб

    Цитата Сообщение от malefactor_8hz Посмотреть сообщение
    Латералы в ВК - это можно. А ток через УН для перезарядки входных емкостей полевиков можно поставить желаемый. Что там в симуляторе получается с латералами и током ун 40 ма ?
    Так щас прикину вот на класических хитачи

    Нажмите на изображение для увеличения. 

Название:	BAX12.JPG 
Просмотров:	396 
Размер:	421.4 Кб 
ID:	109156
    Последний раз редактировалось Little Jimmy; 02.01.2011 в 18:44.

  6. #25
    Завсегдатай Аватар для fakel
    Регистрация
    30.11.2007
    Адрес
    Оренбург
    Возраст
    42
    Сообщений
    11,265

    По умолчанию Re: Черный Ястреб

    Цитата Сообщение от Olegyurich Посмотреть сообщение
    Нагуглить Вам отзывов о звучании? И чем он лучше(конкретная реализация в железе)?
    Если не влом

    ---------- Добавлено в 20:15 ---------- Предыдущее сообщение в 20:12 ----------

    Цитата Сообщение от malefactor_8hz Посмотреть сообщение
    А можно ещё вход заменить на полевики, а перед УН влепить ещё один дифкаскад (на биполярных). И попробовать это все скорректировать.
    Отала? Или Холтон?

  7. #26
    Частый гость
    Автор темы
    Аватар для Little Jimmy
    Регистрация
    09.01.2009
    Адрес
    г.Киев
    Возраст
    38
    Сообщений
    378

    По умолчанию Re: Черный Ястреб

    Цитата Сообщение от fakel Посмотреть сообщение
    Если не влом

    ---------- Добавлено в 20:15 ---------- Предыдущее сообщение в 20:12 ----------


    Отала? Или Холтон?
    Пост 24 гляньте пожайлуста

  8. #27
    Завсегдатай Аватар для SAPR
    Регистрация
    01.12.2009
    Адрес
    Геленджик - СПб
    Возраст
    64
    Сообщений
    3,943

    По умолчанию Re: Черный Ястреб


    Offтопик:
    Цитата Сообщение от fakel Посмотреть сообщение
    Отала? Или Холтон?
    Как не пытаемся собрать швейную машинку - все равно пулемет получается.

    Цитата Сообщение от Little Jimmy Посмотреть сообщение
    Пост 24 гляньте пожайлуста
    А в чем смысл - Ваш УМ и с биполярными работать будет. (ну и с ПТ также).

  9. #28
    - Аватар для Olegyurich
    Регистрация
    17.01.2005
    Адрес
    Санкт-Петербург
    Возраст
    47
    Сообщений
    5,263

    По умолчанию Re: Черный Ястреб

    Цитата Сообщение от fakel Посмотреть сообщение
    Если не влом
    Второй вопрос - это к Вам.

    По первому - вот, чтобы далеко не ходить:
    https://forum.vegalab.ru/showthread....BD%D0%B8%D1%8F
    APlayer - Tascam US1x2 - PALABS AE25 - PALABS ACE3
    avtech@palabs.ru

  10. #29
    Частый гость
    Автор темы
    Аватар для Little Jimmy
    Регистрация
    09.01.2009
    Адрес
    г.Киев
    Возраст
    38
    Сообщений
    378

    По умолчанию Re: Черный Ястреб

    Цитата Сообщение от Olegyurich Посмотреть сообщение
    Второй вопрос - это к Вам.

    По первому - вот, чтобы далеко не ходить:
    https://forum.vegalab.ru/showthread....BD%D0%B8%D1%8F
    Поздравляю Ю.С Эжков "Справочник по схемотехнике усилителей" стр.238

    ---------- Добавлено в 18:32 ---------- Предыдущее сообщение в 18:31 ----------

    Цитата Сообщение от SAPR Посмотреть сообщение
    Offтопик:

    Как не пытаемся собрать швейную машинку - все равно пулемет получается.


    А в чем смысл - Ваш УМ и с биполярными работать будет. (ну и с ПТ также).
    С каким ВК лутше?

  11. #30
    - Аватар для Olegyurich
    Регистрация
    17.01.2005
    Адрес
    Санкт-Петербург
    Возраст
    47
    Сообщений
    5,263

    По умолчанию Re: Черный Ястреб

    Цитата Сообщение от Little Jimmy Посмотреть сообщение
    Поздравляю Ю.С Эжков "Справочник по схемотехнике усилителей" стр.238
    Вы поздравляете Ю.С Эжкова? А с чем, позвольте узнать? И что там на странице 238?
    APlayer - Tascam US1x2 - PALABS AE25 - PALABS ACE3
    avtech@palabs.ru

  12. #31
    Завсегдатай Аватар для SAPR
    Регистрация
    01.12.2009
    Адрес
    Геленджик - СПб
    Возраст
    64
    Сообщений
    3,943

    По умолчанию Re: Черный Ястреб

    Цитата Сообщение от Little Jimmy Посмотреть сообщение
    С каким ВК лутше?
    Да какой Вам больше нравится (ПТ иди БТ) - с тем и лучше. По мне , так в Вашем девайсе одна, но существенная проблема - входной ДК. Все остальное менее принципиально (и решаемо).

  13. #32
    Частый гость
    Автор темы
    Аватар для Little Jimmy
    Регистрация
    09.01.2009
    Адрес
    г.Киев
    Возраст
    38
    Сообщений
    378

    По умолчанию Re: Черный Ястреб

    Цитата Сообщение от SAPR Посмотреть сообщение
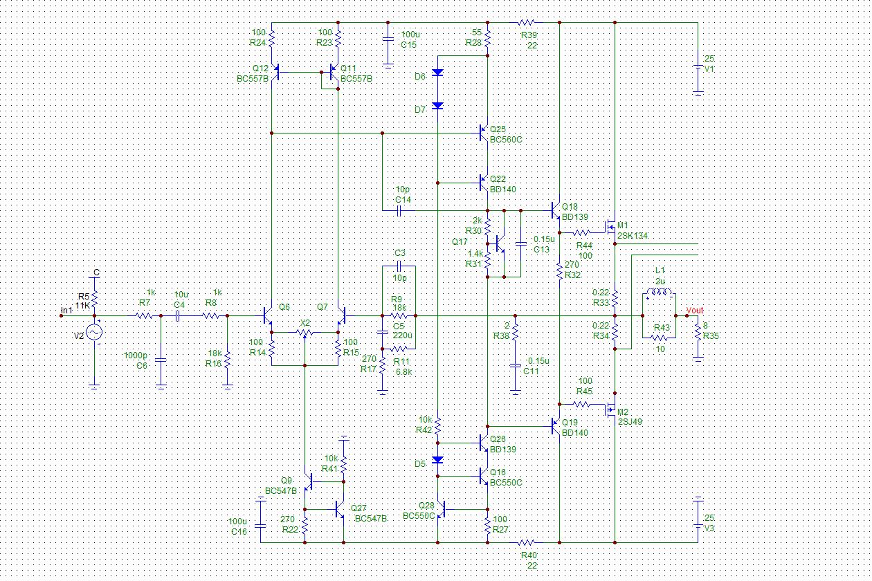
    Да какой Вам больше нравится (ПТ иди БТ) - с тем и лучше. По мне , так в Вашем девайсе одна, но существенная проблема - входной ДК. Все остальное менее принципиально (и решаемо).
    С етим я свами согласен что можете посоветовать и если не сложно взгляните на такой вариантНажмите на изображение для увеличения. 

Название:	2 .JPG 
Просмотров:	393 
Размер:	79.7 Кб 
ID:	109169

  14. #33
    Завсегдатай Аватар для fakel
    Регистрация
    30.11.2007
    Адрес
    Оренбург
    Возраст
    42
    Сообщений
    11,265

    По умолчанию Re: Черный Ястреб

    Цитата Сообщение от SAPR Посмотреть сообщение
    Offтопик:

    Как не пытаемся собрать швейную машинку - все равно пулемет получается.

    Offтопик:
    Так сказано же: после сборки обработать напильником

  15. #34
    Частый гость
    Автор темы
    Аватар для Little Jimmy
    Регистрация
    09.01.2009
    Адрес
    г.Киев
    Возраст
    38
    Сообщений
    378

    По умолчанию Re: Черный Ястреб

    Цитата Сообщение от fakel Посмотреть сообщение
    Offтопик:
    Так сказано же: после сборки обработать напильником

  16. #35
    Завсегдатай Аватар для SAPR
    Регистрация
    01.12.2009
    Адрес
    Геленджик - СПб
    Возраст
    64
    Сообщений
    3,943

    По умолчанию Re: Черный Ястреб

    Цитата Сообщение от Little Jimmy Посмотреть сообщение
    взгляните на такой вариант
    Он мало чем отличается от исходного - тоже работать будет.
    Цитата Сообщение от Little Jimmy Посмотреть сообщение
    что можете посоветовать
    Хотя бы плавающий каскод в ДК.

  17. #36
    Старый знакомый
    Регистрация
    24.11.2009
    Адрес
    Украина, Запорожье
    Возраст
    39
    Сообщений
    550

    По умолчанию Re: Черный Ястреб

    Цитата Сообщение от fakel Посмотреть сообщение
    Отала? Или Холтон?
    Примерно как у Оталы.

    Цитата Сообщение от Little Jimmy Посмотреть сообщение
    Пост 24 гляньте пожайлуста
    ерунда получается.

  18. #37
    Частый гость
    Автор темы
    Аватар для Little Jimmy
    Регистрация
    09.01.2009
    Адрес
    г.Киев
    Возраст
    38
    Сообщений
    378

    По умолчанию Re: Черный Ястреб

    Цитата Сообщение от SAPR Посмотреть сообщение
    Он мало чем отличается от исходного - тоже работать будет.

    Хотя бы плавающий каскод в ДК.
    Плавающий каскод в ДК если я не ошибаюсь такНажмите на изображение для увеличения. 

Название:	MOSFET AMP.GIF 
Просмотров:	278 
Размер:	25.1 Кб 
ID:	109170

  19. #38
    Завсегдатай Аватар для fakel
    Регистрация
    30.11.2007
    Адрес
    Оренбург
    Возраст
    42
    Сообщений
    11,265

    По умолчанию Re: Черный Ястреб

    Цитата Сообщение от Olegyurich Посмотреть сообщение
    Вы поздравляете Ю.С Эжкова? А с чем, позвольте узнать? И что там на странице 238?
    Там ОНО! Кошмар на ул Вязов от Данилова

    Offтопик:

    Вводил обход ОУ в Суховике, высокие стерильными становились, исчезал воздух, но сцена четче прорисовывалась, можно было даже ткнуть пальцем в то место где висел треугольник. А ксилофон звучал резче и напористее


  20. #39
    Завсегдатай Аватар для SAPR
    Регистрация
    01.12.2009
    Адрес
    Геленджик - СПб
    Возраст
    64
    Сообщений
    3,943

    По умолчанию Re: Черный Ястреб

    Цитата Сообщение от Little Jimmy Посмотреть сообщение
    Плавающий каскод в ДК если я не ошибаюсь так
    Ошибаетесь - нужно, чтобы напряжение база - коллектор ДК было постоянно.

  21. #40
    Завсегдатай Аватар для fakel
    Регистрация
    30.11.2007
    Адрес
    Оренбург
    Возраст
    42
    Сообщений
    11,265

    По умолчанию Re: Черный Ястреб

    Цитата Сообщение от Little Jimmy Посмотреть сообщение
    Плавающий каскод в ДК если я не ошибаюсь такНажмите на изображение для увеличения. 

Название:	MOSFET AMP.GIF 
Просмотров:	278 
Размер:	25.1 Кб 
ID:	109170
    Неа.
    А где резисторы в эмиттерах ДК?

Страница 2 из 7 Первая 1234 ... Последняя

Социальные закладки

Социальные закладки

Ваши права

  • Вы не можете создавать новые темы
  • Вы не можете отвечать в темах
  • Вы не можете прикреплять вложения
  • Вы не можете редактировать свои сообщения
  •