Страница 2 из 6 Первая 1234 ... Последняя
Показано с 21 по 40 из 103

Тема: Параллельный стабилизатор

  1. #1 Показать/скрыть первое сообщение.
    Завсегдатай
    Автор темы
    Аватар для anatol0
    Регистрация
    14.05.2005
    Адрес
    Москва
    Возраст
    66
    Сообщений
    2,341

    Вопрос Параллельный стабилизатор

    Заинтересовала схема с Diyaudio , низкое выходное сопротивление. Нажмите на изображение для увеличения. 

Название:	Shunt_reg.gif 
Просмотров:	6746 
Размер:	8.8 Кб 
ID:	100764Нажмите на изображение для увеличения. 

Название:	ZoOhm.gif 
Просмотров:	1692 
Размер:	14.7 Кб 
ID:	100763
    Сравнительно с обычной схемой на ОУ, лучше-хуже?

  2. #21
    Завсегдатай Аватар для 25602
    Регистрация
    07.07.2006
    Адрес
    Украина, Балта
    Возраст
    41
    Сообщений
    2,046

    По умолчанию Re: Параллельный стабилизатор

    Вместо Р21 поставить ИТ или оставить резистор?

  3. #22
    Завсегдатый Аватар для Mosfet
    Регистрация
    25.08.2005
    Адрес
    г. Красногорск, М.О.
    Возраст
    61
    Сообщений
    2,243

    По умолчанию Re: Параллельный стабилизатор

    Цитата Сообщение от 25602 Посмотреть сообщение
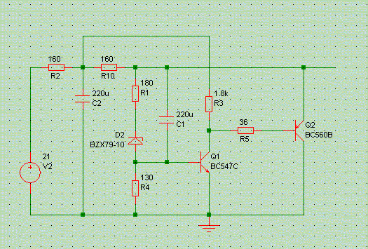
    Вот схема. Такое имеет право на жизнь?
    Я не понимаю зачем эти интеллектуальные упражнения. Схема была оптимальной изначально, я подсмотрел её в выпуске "ВРЛ" ещё в конце семидесятых, перевёл на современную элементную базу и убрал узел компенсации выходного сопротивления. У меня до сих работает лабораторный блок питания, собранный по оригинальной схеме ещё в 1980 году. Улучшать там нечего, тем более такими методами. Раньше инженеры были грамотными.
    Миниатюры Миниатюры Нажмите на изображение для увеличения. 

Название:	Shunt Regulator.gif 
Просмотров:	2171 
Размер:	10.8 Кб 
ID:	192658  
    С уважением, Сергей.

  4. #23
    Завсегдатай Аватар для 25602
    Регистрация
    07.07.2006
    Адрес
    Украина, Балта
    Возраст
    41
    Сообщений
    2,046

    По умолчанию Re: Параллельный стабилизатор

    Цитата Сообщение от Mosfet Посмотреть сообщение
    Я не понимаю зачем эти интеллектуальные упражнения. Схема была оптимальной изначально, я подсмотрел её в выпуске "ВРЛ" ещё в конце семидесятых, перевёл на современную элементную базу и убрал узел компенсации выходного сопротивления.
    Mosfet, да только ток покоя ИТ будет зависить от Vgs полевиков, разброс параметров довольно высок, поэтому тут Гст лучше чем чем применение светодиодов в качестве ИОН, а тратить время на подбор полевиков, либо резистора определяющего ток ИТ нет никакого желания. На биполярах - сильно много деталей.

  5. #24
    Завсегдатый Аватар для Mosfet
    Регистрация
    25.08.2005
    Адрес
    г. Красногорск, М.О.
    Возраст
    61
    Сообщений
    2,243

    По умолчанию Re: Параллельный стабилизатор

    Цитата Сообщение от 25602 Посмотреть сообщение
    ток покоя ИТ будет зависить от Vgs полевиков, разброс параметров довольно высок, поэтому тут Гст лучше чем чем применение светодиодов в качестве ИОН, а тратить время на подбор полевиков, либо резистора определяющего ток ИТ нет никакого желания.
    Ничего не надо подбирать, всё стабильно работает много лет.
    С уважением, Сергей.

  6. #25
    Завсегдатай Аватар для 25602
    Регистрация
    07.07.2006
    Адрес
    Украина, Балта
    Возраст
    41
    Сообщений
    2,046

    По умолчанию Re: Параллельный стабилизатор

    Цитата Сообщение от Mosfet Посмотреть сообщение
    Ничего не надо подбирать, всё стабильно работает много лет.
    Значит Вам повезло больше чем мне. Вчера специально померил около 10 IRF640 - Vgs в пределах от 2,2 до 3,8 В. Так что просто не получится. Но за схему всеравно спасибо.

  7. #26
    Завсегдатый Аватар для Mosfet
    Регистрация
    25.08.2005
    Адрес
    г. Красногорск, М.О.
    Возраст
    61
    Сообщений
    2,243

    По умолчанию Re: Параллельный стабилизатор

    Цитата Сообщение от 25602 Посмотреть сообщение
    тратить время на подбор полевиков, либо резистора определяющего ток ИТ нет никакого желания.
    В некоторых конструкциях этого источника я применял подстроечники, зашунтированные резисторами для оперативной регулировки тока, но потом отказался от этого. Когда бывает нужно добавить тока, просто ставлю ещё один светодиод (плюс 2 вольта, примерно). Так проще и быстрее, чем подбирать полевики. Вообще, я рекомендую этот стабилизатор всем, кто строит хорошо звучащие железки. Очень полезно питать от него предварительные каскады и драйверы усилителей мощности. Разница в пользу параллельного, в сравнении с отсутствием стабилизаторов или применением последовательных, очень хорошо слышна.
    С уважением, Сергей.

  8. #27
    Новичок Аватар для user12
    Регистрация
    11.08.2005
    Сообщений
    57

    По умолчанию Re: Параллельный стабилизатор

    Довольно странно видеть параллельный стабилизатор сделанной по одной и той-же топологии, причем неправильной.
    Глобально, это должна быть комбинация ИТ + ИН, что выполняется. Но стоит копнуть глубже и начинают вылезать "рога". Обычно ИТ делают на транзисторе в включении ОЭ (ОИ) и к этому нет замечаний, а вот стабилизатор напряжения _все_ делают на ОЭ (ОИ). Ну здрасьте. Я даже не буду описывать тот мусор в обратной связи, что при этом возникает. В стабилизаторе надо использовать построение ОК (ОС) с точки зрения подачи сигнала управления. Основной смысл здесь в "задержках". Любая схема управления задерживает распространение ошибки. Если выходной каскад построен по принципу ОЭ (ОИ), то эта задержка вызовет соответствующее снижение реакции на изменение напряжения в регулирующем каскаде. Даже при небольшой величине (по времени) эта ошибка приведет к прохождению сигнала из-в источник питания, я уж не говорю о нестабильности выходного напряжения. При построении регулятора по варианту ОК (ОС) сам транзистор выполняет стабилизацию, хоть и не так хорошо - но на короткий интервал сойдет.


    (Когда-то давно участвовал в разработке параллельного стабилизатора для рации. А там с защитой информации "шутки плохи".)

  9. #28
    Завсегдатый Аватар для Mosfet
    Регистрация
    25.08.2005
    Адрес
    г. Красногорск, М.О.
    Возраст
    61
    Сообщений
    2,243

    По умолчанию Re: Параллельный стабилизатор

    Цитата Сообщение от user12 Посмотреть сообщение
    Я даже не буду описывать тот мусор в обратной связи, что при этом возникает.
    А можно поподробнее? Что за мусор в обратной связи и чем именно плох параметрический стабилизатор? И о каких именно задержках идёт речь? Если посмотреть на график выходного напряжения, там видно, что никаких задержек нет, чистая параметрика.
    С уважением, Сергей.

  10. #29
    СамоПисец Аватар для kaskod
    Регистрация
    15.12.2004
    Адрес
    VILNUS
    Возраст
    57
    Сообщений
    2,173

    По умолчанию Re: Параллельный стабилизатор

    Цитата Сообщение от Mosfet Посмотреть сообщение
    Я пробовал, а в чём вопрос?
    Скинь плиз свои файлы симуляции. Есть желание поиграться, а рисовать лень

  11. #30
    Завсегдатый Аватар для Mosfet
    Регистрация
    25.08.2005
    Адрес
    г. Красногорск, М.О.
    Возраст
    61
    Сообщений
    2,243

    По умолчанию Re: Параллельный стабилизатор

    Цитата Сообщение от kaskod Посмотреть сообщение
    Скинь плиз свои файлы симуляции. Есть желание поиграться, а рисовать лень
    kaskod, он у меня в десятом мультисиме и на биполярах только, подойдёт?
    Вложения Вложения
    С уважением, Сергей.

  12. #31
    СамоПисец Аватар для kaskod
    Регистрация
    15.12.2004
    Адрес
    VILNUS
    Возраст
    57
    Сообщений
    2,173

    По умолчанию Re: Параллельный стабилизатор

    Цитата Сообщение от Mosfet Посмотреть сообщение
    он у меня в десятом мультисиме и на биполярах только, подойдёт?
    Конечно. Спасибо , я жиж им и пользуюсь "11" стоит и" 12" но им непользуюсь.

  13. #32
    Давно не заходил
    Регистрация
    15.12.2013
    Сообщений
    63

    По умолчанию Re: Параллельный стабилизатор

    Подскажите, есть платка определенного ус-ва на входе по питанию стоит параллельный стабилизатор ТЛ431.
    Вопрос ? Каким напряжением питать такую схему - Стабилизированным или достаточно будет выпрямленное напряжение с П-образным фильтром ?

    С толку сбивает слово
    параллельный

    Заранее прошу не пинать, радиолюбительский опыт ну очень скромный
    спасибо..

  14. #33
    Старый знакомый Аватар для Mikola
    Регистрация
    04.11.2005
    Адрес
    Москва
    Сообщений
    533

    По умолчанию Re: Параллельный стабилизатор

    Собирал неоднократно по этой схеме на 24 В:
    Нажмите на изображение для увеличения. 

Название:	Salas_5-35Vreg.jpg 
Просмотров:	2592 
Размер:	73.8 Кб 
ID:	198617

    для ушного усилителя и при апгрейде катушечников. Результатом оч. доволен. На Diyaudio огромная ветка с разными версиями и ответами автора схемы на вопросы. Там же выложены печатки.
    У самурая нет цели, только путь.

  15. #34
    Завсегдатай
    Автор темы
    Аватар для anatol0
    Регистрация
    14.05.2005
    Адрес
    Москва
    Возраст
    66
    Сообщений
    2,341

    По умолчанию Re: Параллельный стабилизатор

    Цитата Сообщение от hifir Посмотреть сообщение
    Каким напряжением питать такую схему - Стабилизированным или достаточно будет выпрямленное напряжение с П-образным фильтром ?

    С толку сбивает слово параллельный
    Если TL431 включена, как стабилитрон, то схему надо питать через токоограничивающий резистор. Напряжение этого стабилитрона будет определяться значением резисторов делителя, питающего управляющий вывод. Соответственно, значение токоограничивающего резистора расчитывается как для обычного стабилитрона. По возможности, хорошо бы иметь схему с номиналами.

  16. #35
    Завсегдатай Аватар для Arena
    Регистрация
    18.09.2008
    Адрес
    г.Минск
    Возраст
    43
    Сообщений
    1,099

    По умолчанию Re: Параллельный стабилизатор

    Цитата Сообщение от hifir Посмотреть сообщение
    Вопрос ? Каким напряжением питать такую схему - Стабилизированным или достаточно будет выпрямленное напряжение с П-образным фильтром ?

    С толку сбивает слово параллельный

    Заранее прошу не пинать, радиолюбительский опыт ну очень скромный
    спасибо..
    Можно стабилизированным, можно выпрямленным (диодный мост+электролитический конденсатор). Главное не превышать допустимые напряжения для схемы (TL431) и установить токоограничительный резистор, если его нет на плате.
    "Мистер Андерсон, зачем, зачем Вы каждый день ходите на работу ?"(с) матрица

  17. #36
    Завсегдатай Аватар для -Rik-
    Регистрация
    04.07.2008
    Адрес
    Минск
    Возраст
    66
    Сообщений
    1,458

    По умолчанию Re: Параллельный стабилизатор

    У меня сейчас на корректор по Мусатову работает крайняя схема из "мегабаяна" (© Openreel) вот этого: http://www.tnt-audio.com/clinica/reg..._noise4_e.html

    Спектр не смотрел, но овцелографу в целом нравится (на Теке включены последовательно 2 канала по Y, получается 200 мкВ/дел). Дорожка луча на питании не размазана совсем.

    Нажмите на изображение для увеличения. 

Название:	schem_discrete_shunt.gif 
Просмотров:	1547 
Размер:	44.1 Кб 
ID:	198684

  18. #37
    Завсегдатай Аватар для MAXIM_A
    Регистрация
    13.11.2007
    Адрес
    МО Салтыковка
    Возраст
    77
    Сообщений
    12,376

    По умолчанию Параллельный стабилизатор

    https://forum.vegalab.ru/attachment....6&d=1212360065
    Не держит выходное напряжение, вместо +/-12 вольт, только 10 вольт.
    Что могло случится, транзисторы поменял, не помогло...
    Андрей Константинович

  19. #38
    Завсегдатай Аватар для Сухоруков Сергей
    Регистрация
    18.02.2011
    Адрес
    Петербург
    Сообщений
    4,865

    По умолчанию Re: Параллельный стабилизатор

    Цитата Сообщение от MAXIM_A Посмотреть сообщение
    Что могло случится
    Проверьте напряжение, подаваемое на стабилизатор (20 В или меньше). Кроме того, проверьте ток нагрузки. Если он превышает максимально допустимое значение, напряжение тоже будет проседать.

  20. #39
    Завсегдатай Аватар для MAXIM_A
    Регистрация
    13.11.2007
    Адрес
    МО Салтыковка
    Возраст
    77
    Сообщений
    12,376

    По умолчанию Re: Параллельный стабилизатор

    Входное нормально 20в., на оба канала, а вот на выходе одного нормально 12в., а на выходе второго 9,5в -10в.
    А как ток посмотреть? Дорожки резать жалко...
    Андрей Константинович

  21. #40
    Давно не заходил
    Регистрация
    31.10.2005
    Адрес
    Москва
    Возраст
    53
    Сообщений
    1,421

    По умолчанию Re: Параллельный стабилизатор

    Цитата Сообщение от MAXIM_A Посмотреть сообщение
    Входное нормально 20в., на оба канала, а вот на выходе одного нормально 12в., а на выходе второго 9,5в -10в.
    А как ток посмотреть? Дорожки резать жалко...
    Падение на резисторах R36, R43 посмотрите, а также напряжение на ИОН, например в точке подлючения С13, С14. Схема регулятора честно говоря паршивая, судя по всему взята из Lynx27.

Страница 2 из 6 Первая 1234 ... Последняя

Метки этой темы

Социальные закладки

Социальные закладки

Ваши права

  • Вы не можете создавать новые темы
  • Вы не можете отвечать в темах
  • Вы не можете прикреплять вложения
  • Вы не можете редактировать свои сообщения
  •