Страница 2 из 61 Первая 123412 ... Последняя
Показано с 21 по 40 из 1209

Тема: Фонокорректор на NE5532

  1. #1 Показать/скрыть первое сообщение.
    Частый гость
    Автор темы

    Регистрация
    04.02.2010
    Адрес
    Ульяновск
    Возраст
    30
    Сообщений
    112

    По умолчанию Фонокорректор на NE5532

    Решил собрать в свою Радиотехнику ЭП-101 фонокорректор на NE5532 но инет внятного ответа мне не дал я даже не нашёл схему

    Помогите пожалуйста ну ведь может у кого нибудь в загашнике лежит схемка на этом опере
    Желательно с печатной платой ато я практически савсем не умею их рисовать

    Заранее благодарен

  2. #21
    Частый гость
    Автор темы

    Регистрация
    04.02.2010
    Адрес
    Ульяновск
    Возраст
    30
    Сообщений
    112

    По умолчанию Re: Фонокорректор на NE5532

    Вот выдернул я из Радио схему корректора с рокот фильтром
    Но что дальше делать незнаю я предполагаю что рокот фильтр собран на деталях:
    R8 R9 R10 R11
    C10 C11 C12
    VT1
    Миниатюры Миниатюры Нажмите на изображение для увеличения. 

Название:	Корректор с рок&#1.JPG 
Просмотров:	3395 
Размер:	85.2 Кб 
ID:	92867  

  3. #22
    Завсегдатай Аватар для .Васильев
    Регистрация
    04.04.2007
    Адрес
    новгородская обл Пестово на Мологе
    Сообщений
    10,818

    По умолчанию Re: Фонокорректор на NE5532

    Ладно отредактирую корректор Боки и рокотфильт,только для удобства возьму на опере. Через часок закачаю файл микрокапа с ним.
    С уважением Максим.

  4. #23
    Частый гость
    Автор темы

    Регистрация
    04.02.2010
    Адрес
    Ульяновск
    Возраст
    30
    Сообщений
    112

    По умолчанию Re: Фонокорректор на NE5532

    Если честно то я ничего не понял
    А что там по мою печатку корректора?

  5. #24
    Завсегдатай Аватар для .Васильев
    Регистрация
    04.04.2007
    Адрес
    новгородская обл Пестово на Мологе
    Сообщений
    10,818

    По умолчанию Re: Фонокорректор на NE5532

    Я не смог открыть . Видно у меня старая версия архиватора .
    С уважением Максим.

  6. #25
    Частый гость
    Автор темы

    Регистрация
    04.02.2010
    Адрес
    Ульяновск
    Возраст
    30
    Сообщений
    112

    По умолчанию Re: Фонокорректор на NE5532

    Вот попробуйте может с расширением ZIP откроет
    Вложения Вложения

  7. #26
    Завсегдатай Аватар для .Васильев
    Регистрация
    04.04.2007
    Адрес
    новгородская обл Пестово на Мологе
    Сообщений
    10,818

    По умолчанию Re: Фонокорректор на NE5532

    Да не стоит, вот файл микрокапа сделаю,закачаю, пусть проверят .Пара голов хорошо, а много лучше.
    С уважением Максим.

  8. #27
    Завсегдатай Аватар для .Васильев
    Регистрация
    04.04.2007
    Адрес
    новгородская обл Пестово на Мологе
    Сообщений
    10,818

    По умолчанию Re: Фонокорректор на NE5532

    Александр проверь корректор свой .Я смоделировал,глянь еще раз свежим взглядом свой корректор .По постоянке режимы в норме.
    Миниатюры Миниатюры Нажмите на изображение для увеличения. 

Название:	винилкорректо&#108.GIF 
Просмотров:	5042 
Размер:	11.9 Кб 
ID:	92886  
    Вложения Вложения
    С уважением Максим.

  9. #28
    Частый гость
    Автор темы

    Регистрация
    04.02.2010
    Адрес
    Ульяновск
    Возраст
    30
    Сообщений
    112

    По умолчанию Re: Фонокорректор на NE5532

    я так понял это схема корректора с рокот фильтом?
    или я ошибаюсь

  10. #29
    Завсегдатай
    Регистрация
    07.07.2009
    Сообщений
    6,495

    По умолчанию Re: Фонокорректор на NE5532

    У меня микрокапа нет, поэтому проверить свою схему я не могу.Значит, она неграмотная.

  11. #30
    Завсегдатай Аватар для .Васильев
    Регистрация
    04.04.2007
    Адрес
    новгородская обл Пестово на Мологе
    Сообщений
    10,818

    По умолчанию Re: Фонокорректор на NE5532

    Ну я понял эту цепь,4,7микрофарад и 1ком в цепи ООС .С рокот фильтром спад покруче .

    ---------- Добавлено в 18:49 ---------- Предыдущее сообщение в 18:46 ----------

    Цитата Сообщение от Бока Посмотреть сообщение
    У меня микрокапа нет, поэтому проверить свою схему я не могу.Значит, она неграмотная.
    Ну я же схему же скинул в гифке, я сам там мог накосячить с теми же номиналами ,поэтому и сказал.

    ---------- Добавлено в 18:50 ---------- Предыдущее сообщение в 18:49 ----------

    Цитата Сообщение от -=Snaiper=- Посмотреть сообщение
    я так понял это схема корректора с рокот фильтом?
    или я ошибаюсь
    Да .
    С уважением Максим.

  12. #31
    Частый гость
    Автор темы

    Регистрация
    04.02.2010
    Адрес
    Ульяновск
    Возраст
    30
    Сообщений
    112

    По умолчанию Re: Фонокорректор на NE5532

    .Васильев ну и что будем делать?

  13. #32
    Завсегдатай Аватар для .Васильев
    Регистрация
    04.04.2007
    Адрес
    новгородская обл Пестово на Мологе
    Сообщений
    10,818

    По умолчанию Re: Фонокорректор на NE5532

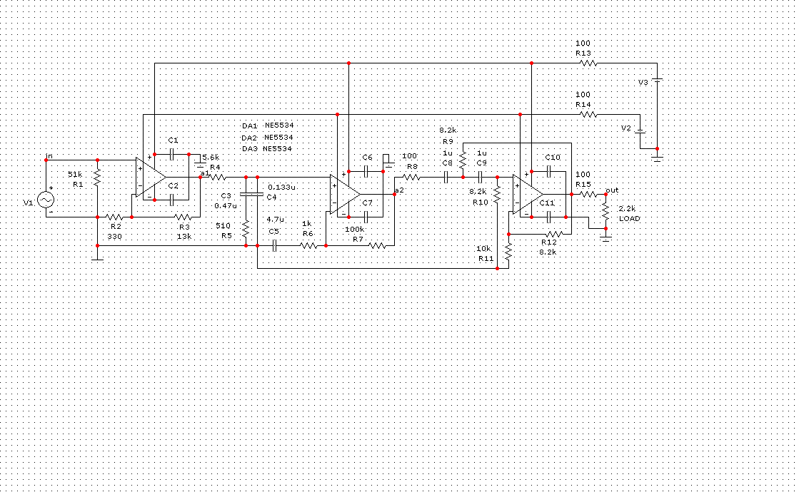
    Вам решать,сам корректор остается как есть, от Александра.Только третий корпус для ФНЧ добавить и все. Его в конце концов можно и не запаиваивать,но пусть он будет. Опера всё теже НЕ5532 (сдвоенный вариант НЕ5534). Прикиньте нужные размеры платы и скажите , черновик тоже можете скинуть. .
    Offтопик:
    ОФФ чет у меня редактор глючит
    С уважением Максим.

  14. #33
    Завсегдатай
    Регистрация
    07.07.2009
    Сообщений
    6,495

    По умолчанию Re: Фонокорректор на NE5532

    Ачх ортофона с этим корректором
    Только если рокот встраивать, то ёмкость 4.7мкф - не нужна. Но тогда сдвиг появится на выходе 2го опера. Проще не долбаться с рокотом, а уменьшить ёмкость вдвое, всех делов-то.По результату.Кому лавсан не по душе- ставьте полипропилен. Или КБГ-МН , там в корпусе конденсатора поместится аккурат вся схема корректора.
    И последнее. Резистор на входе корректора подбирается исходя из поведения головы и её состояния. 47 килоом- это среднепотолочное значение.Обычно-больше.Сто кил- нормально.
    Миниатюры Миниатюры Нажмите на изображение для увеличения. 

Название:	510-й Ортофон из магазина.JPG 
Просмотров:	996 
Размер:	190.3 Кб 
ID:	92908  
    Последний раз редактировалось Бока; 31.07.2010 в 20:03.

  15. #34
    Завсегдатай Аватар для .Васильев
    Регистрация
    04.04.2007
    Адрес
    новгородская обл Пестово на Мологе
    Сообщений
    10,818

    По умолчанию Re: Фонокорректор на NE5532

    Спад с 30герц ? 2,2мк ближайший номинал в ряду или лучше 2 по 1мк , размеры меньше у них
    С уважением Максим.

  16. #35
    Частый гость
    Автор темы

    Регистрация
    04.02.2010
    Адрес
    Ульяновск
    Возраст
    30
    Сообщений
    112

    По умолчанию Re: Фонокорректор на NE5532

    Бока, проверьте пожалуйста мою печатку

  17. #36
    Завсегдатай
    Регистрация
    07.07.2009
    Сообщений
    6,495

    По умолчанию Re: Фонокорректор на NE5532

    Видите, с 30 уже завал идёт, а если ёмкость будет 2.2, валить будет примерно с 55-60. Лучше- 3.3 мкф, как компромисс Можно иначе: уменьшить резистор 1 килоом, тогда усиление вырастет а срез уйдёт выше.
    Проверить печатку не могу, компутер фигу показывает.

  18. #37
    Частый гость
    Автор темы

    Регистрация
    04.02.2010
    Адрес
    Ульяновск
    Возраст
    30
    Сообщений
    112

    По умолчанию Re: Фонокорректор на NE5532

    я так подумал и решил собрать корректор послушать если будет нужен рокот фильтр то тогда собрать его на отдельной плате

    ---------- Добавлено в 20:09 ---------- Предыдущее сообщение в 20:08 ----------

    блин жалко ну мож кто нибудь сможет проверить

  19. #38
    Завсегдатай
    Регистрация
    07.07.2009
    Сообщений
    6,495

    По умолчанию Re: Фонокорректор на NE5532

    Ёмкость 0.133 составлена из двух: 0,1 и 0,033мк

  20. #39
    Завсегдатай Аватар для .Васильев
    Регистрация
    04.04.2007
    Адрес
    новгородская обл Пестово на Мологе
    Сообщений
    10,818

    По умолчанию Re: Фонокорректор на NE5532

    Цитата Сообщение от Бока Посмотреть сообщение
    Видите, с 30 уже завал идёт, а если ёмкость будет 2.2, валить будет примерно с 55-60. Лучше- 3.3 мкф, как компромисс Можно иначе: уменьшить резистор 1 килоом, тогда усиление вырастет а срез уйдёт выше.
    Проверить печатку не могу, компутер фигу показывает.
    Ну три кондера по 1м полипропилен или лавсанна 3,3мк придется ставить или неполярник электролит, по габаритам выигрыша мало Глянул тут вашу плату , не очень . и земля не нравивится и расположение деталей неоптимально .
    Последний раз редактировалось .Васильев; 31.07.2010 в 20:36.
    С уважением Максим.

  21. #40
    Завсегдатай
    Регистрация
    07.07.2009
    Сообщений
    6,495

    По умолчанию Re: Фонокорректор на NE5532

    Это варианты ачх головы с разным сопротивлением нагрузки.Тау-три оставил 75мкс.
    Первая фотка- ачх с нагрузкой47ком и 100 ком.Вторая картинка- то же самое, 100ком 75мкс и 47ком 75мксТретья ачх- результат работы головы и корректора.
    Миниатюры Миниатюры Нажмите на изображение для увеличения. 

Название:	Ортофон510МК2.100ком нагрузка-розовый и красный.47ком нагрузка-синий и зелёный.JPG 
Просмотров:	1154 
Размер:	148.5 Кб 
ID:	92909   Нажмите на изображение для увеличения. 

Название:	Ортофон 510 МК2 100к по входу и 75мкс-красн. 47ком и 75мкс- синим.JPG 
Просмотров:	1027 
Размер:	140.5 Кб 
ID:	92910   Нажмите на изображение для увеличения. 

Название:	Ортофон510МК2 100ком .Правый-розовым, левый-синим. АЧХ на выходе корректора-красным.JPG 
Просмотров:	1092 
Размер:	147.6 Кб 
ID:	92911  
    Последний раз редактировалось Бока; 31.07.2010 в 20:52.

Страница 2 из 61 Первая 123412 ... Последняя

Социальные закладки

Социальные закладки

Ваши права

  • Вы не можете создавать новые темы
  • Вы не можете отвечать в темах
  • Вы не можете прикреплять вложения
  • Вы не можете редактировать свои сообщения
  •