Страница 2 из 7 Первая 1234 ... Последняя
Показано с 21 по 40 из 124

Тема: Лестничный регулятор громкости имени Алексея Никитина

  1. #1 Показать/скрыть первое сообщение.
    лентяй
    Автор темы
    Аватар для Alickkk
    Регистрация
    30.12.2006
    Адрес
    Барнаул
    Сообщений
    4,416

    По умолчанию Лестничный регулятор громкости имени Алексея Никитина

    Всем привет!!!
    Собрал две платы, в разных вариантах на обычных чип(smd)0805(5%)резисторах по проекту А. Торреса(за что ему большое спасибо!)
    http://altor.sytes.net/Articles/Vol_...control_2.html
    Схема немного изменена: в разрыв управления катушкой реле добавлен RC-контур, для облегчения режима работы реле.
    В данном варианте использовано 5 реле РЭС80 014-02 -6,3в.
    При регулировке, до середины шкалы -тишина, на 17-м положении небольшой щелчок, и дальше еще пару-тройку.
    Думается, что из-за неточности номиналов резисторов (см.схему). По большому счету, хорошо слышно только на 17-м, дальше, уже громкость большая!
    В остальном схема нормально работает.
    rar -файлы Pcad
    Вложения Вложения
    Последний раз редактировалось Alickkk; 25.03.2008 в 07:15.
    Дони, не лезь в дебри...(с)

  2. #21
    Завсегдатай Аватар для LepekhinV
    Регистрация
    20.02.2007
    Адрес
    г.Рязань
    Возраст
    66
    Сообщений
    4,444

    По умолчанию Re: Лестничный регулятор громкости имени Алексея Никитина

    hood, большое спасибо! А схемку в графике можно?
    Offтопик:
    То, что во вложении-это специалисту.А самому посмотреть не удаётся.

  3. #22
    Новичок
    Регистрация
    27.01.2005
    Сообщений
    37

    По умолчанию Re: Лестничный регулятор громкости имени Алексея Никитина

    Я так понимаю у Вас нет протеуса (очень полезная программка, даже не для специалиста коим я собственно и не являюсь). пациента с рецептом можно найти на казус.ру http://kazus.ru/forum/topic_10063-0-asc-30.html
    Я выложил не схему, а модель блока управления, далее к "ядру" прикрутите (в протеусе) свои железки (переферию), ну и сделаете разводку платы (там же) на свой вкус и конструктив

  4. #23
    Новичок
    Регистрация
    27.01.2005
    Сообщений
    37

    По умолчанию Re: Лестничный регулятор громкости имени Алексея Никитина

    Цитата Сообщение от LepekhinV Посмотреть сообщение
    hood, большое спасибо! А схемку в графике можно?
    Offтопик:
    То, что во вложении-это специалисту.А самому посмотреть не удаётся.
    Схема блока управления и плата
    Вложения Вложения
    • Тип файла: rar regvol.rar (26.0 Кб, Просмотров: 863)

  5. #24
    Завсегдатай Аватар для LepekhinV
    Регистрация
    20.02.2007
    Адрес
    г.Рязань
    Возраст
    66
    Сообщений
    4,444

    По умолчанию Re: Лестничный регулятор громкости имени Алексея Никитина

    Спасибо!

    Добавлено через 2 минуты
    Цитата Сообщение от LepekhinV Посмотреть сообщение
    Такие ругуляторы монтируют в тракты где хуже уже не будет.
    Вы статеечку Никитина почитайте.Да отзывы по форумам посмотрите.А г-н Торрес как обычно-"не в бровь,а в глаз."

    Добавлено через 1 минуту
    А ЧЕГО ЭТО ЦИТАТА ОТ МОЕГО ИМЕНИ? Я такого НЕ писал!
    Последний раз редактировалось LepekhinV; 23.03.2008 в 15:04. Причина: Добавлено сообщение

  6. #25
    Новичок Аватар для SergeOld
    Регистрация
    11.12.2004
    Адрес
    Пермь
    Возраст
    52
    Сообщений
    10

    По умолчанию Re: Лестничный регулятор громкости имени Алексея Никитина

    мне не совсем понятно зачем в этой схеме сложно организован делитель. Вполне можно было ограничится одним входным резистором.
    Последний раз редактировалось Konkere; 26.07.2008 в 15:10.
    С уважением, Розовый Слон. :-)

  7. #26
    Завсегдатай Аватар для LepekhinV
    Регистрация
    20.02.2007
    Адрес
    г.Рязань
    Возраст
    66
    Сообщений
    4,444

    По умолчанию Re: Лестничный регулятор громкости имени Алексея Никитина

    "Сложно организованный делитель" нужен для обеспечения постоянства Rвх. А каким "одним входным резистором" можно ограничиться? Вы имеете в виду потенциометр регулятора уровня(громкости)?

  8. #27
    Новичок
    Регистрация
    27.01.2005
    Сообщений
    37

    По умолчанию Re: Лестничный регулятор громкости имени Алексея Никитина

    Цитата Сообщение от SergeOld Посмотреть сообщение
    При этом мне не совсем понятно зачем в этой схеме сложно организован делитель. Вполне можно было ограничится одним входным резистором.
    Ну эт понятно, что непонятно Учитывая, что данный регулятор относится к классу дискретных, число уровней дискретизации определяется выражением 2^N, где N число ступеней делителя, так 6 ступеней обеспечивает 64 уровня, с шагом 1 дБ обеспечивает ослабление 64 дБ (правда Вам это врядли подойдет, слух будет резать ступенька в 1 дБ правда, и это решаемо делаем шаг 0,5;0,25... пока не перестанет). Потом, если Вам (чисто для примера) вдруг понадобится обеспечить входное сопротивление регулятора отличное от ассортимента алпсОв, то вопрос решается, что два пальца об асфальт
    Да регулятор, как бы не соотвествует идейности высокого конца, при серийном производстве будет иметь низкую себестоимость, высокую повторяемость, ресурс (алпсы нервно курят). ИМХО это, скорее всего, и стало причиной отказа крика в производстве (Никитин не называет причины, но однозначно это не технические х-ки и технологические трудности)
    И альпсы далеко не лучшие, Д.Андронников (в части нейтральности в звуке) наряду с дискретными регуляторами выделял угловые дадчики, но они имеют линейную характеристику и весьма экзотичны. Ему не доверять, как бы не с чего.

  9. #28
    Новичок Аватар для SergeOld
    Регистрация
    11.12.2004
    Адрес
    Пермь
    Возраст
    52
    Сообщений
    10

    По умолчанию Re: Лестничный регулятор громкости имени Алексея Никитина

    Цитата Сообщение от LepekhinV Посмотреть сообщение
    "Сложно организованный делитель" нужен для обеспечения постоянства Rвх. А каким "одним входным резистором" можно ограничиться? Вы имеете в виду потенциометр регулятора уровня(громкости)?
    Поястоянством Rвх можно пожертвовать, если цель высокий конец. Менять при регулировке номинал только одного резистора. Простой переменник даст более ясное звучение, чем эта схема.

    Добавлено через 10 минут
    Цитата Сообщение от hood Посмотреть сообщение
    И альпсы далеко не лучшие, Д.Андронников (в части нейтральности в звуке) наряду с дискретными регуляторами выделял угловые дадчики, но они имеют линейную характеристику и весьма экзотичны. Ему не доверять, как бы не с чего.
    Эти рассуждения имели бы место, если сам Андронников понимал, что он иммеет ввиду под нейтральностью. Логически, нейтральность и "каждый слышит то что хочет", рядом жить не могут, поэтому доверять ему как бы не с чего.
    Последний раз редактировалось SergeOld; 23.03.2008 в 18:33. Причина: Добавлено сообщение
    С уважением, Розовый Слон. :-)

  10. #29
    Завсегдатай Аватар для LepekhinV
    Регистрация
    20.02.2007
    Адрес
    г.Рязань
    Возраст
    66
    Сообщений
    4,444

    По умолчанию Re: Лестничный регулятор громкости имени Алексея Никитина

    Голословное утверждение о "более ясном звучании простого переменника". Ради "высокого конца" многие жертвуют больше,чем Rвх-разумом.

  11. #30
    Не хочу! Аватар для Alex
    Регистрация
    20.03.2003
    Адрес
    Worldwide
    Возраст
    62
    Сообщений
    39,026

    По умолчанию Re: Лестничный регулятор громкости имени Алексея Никитина

    Цитата Сообщение от SergeOld Посмотреть сообщение
    Простой переменник даст более ясное звучение, чем эта схема.
    Однако, не дает. Альпсов у меня в кладовке хватает - они там отдыхают. Вместе, кстати, с Бурнсами.

    Статью Никитина все-же почитай наконец, если уж за столько лет не удосужился (ей года 3).

    Цитата Сообщение от SergeOld Посмотреть сообщение
    Вполне можно было ограничится одним входным резистором.
    Тогда это будет Л-Пад, совсем другое устройство (тоже имеющее право на существование), но без постоянного вх. сопротивления, и с горазждо меньшим числом ступеней регулирования (у Л-Пада - сколько контактов, столько и ступеней, сделать 60дб с шагом даже 2дб - надо 30 реле, а тут - всего 5, а хорошие реле с золотыми контактами - стоят вполне конкретных денег).

    Цитата Сообщение от SergeOld Посмотреть сообщение
    И что? Прекрасно понимаю что для Вас звуковой тракт это лишь те элементы по котрым течет сигнал.
    А у тебя еще цвет краски, которой покрашена задняя стенка изнутри - тоже на звук влияет ?

    Цитата Сообщение от hood Посмотреть сообщение
    Да регулятор, как бы не соотвествует идейности высокого конца, при серийном производстве будет иметь низкую себестоимость,
    Эээ, у Никитина под 100 баксов получалось...

    Цитата Сообщение от hood Посмотреть сообщение
    Никитин не называет причины, но однозначно это не технические х-ки и технологические трудности)
    Просто Альпс - дешевле.
    "Замполит, чайку?"(с)"Охота за Красным Октябрем".
    "Да мне-то что, меняйтесь!"(с)анек.
    <-- http://altor1.narod.ru --> Вопросы - в личку, е-мейл, скайп.

  12. #31
    Частый гость Аватар для passat
    Регистрация
    01.03.2008
    Адрес
    Alytus, LT
    Сообщений
    444

    По умолчанию Re: Лестничный регулятор громкости имени Алексея Никитина

    Посоветуйте,пожалуйста,насчёт реле для Никитинского регулятора.
    Достал штук-тридцать РЭС-60.Подойдут ли?

  13. #32
    Завсегдатай Аватар для LepekhinV
    Регистрация
    20.02.2007
    Адрес
    г.Рязань
    Возраст
    66
    Сообщений
    4,444

    По умолчанию Re: Лестничный регулятор громкости имени Алексея Никитина

    РЭС 60 мне на форуме отсоветовали.Как и РЭС55,47,49.

  14. #33
    Новичок Аватар для ramzes_i
    Регистрация
    29.12.2006
    Адрес
    Тернополь, Украина
    Возраст
    47
    Сообщений
    84

    По умолчанию Re: Лестничный регулятор громкости имени Алексея Никитина

    Я вот тоже реле найти не могу . Пока вот только предварительно платку прикинул под обычные елементы.
    Нажмите на изображение для увеличения. 

Название:	n_v01.GIF 
Просмотров:	1056 
Размер:	50.8 Кб 
ID:	29006

  15. #34
    Частый гость Аватар для passat
    Регистрация
    01.03.2008
    Адрес
    Alytus, LT
    Сообщений
    444

    По умолчанию Re: Лестничный регулятор громкости имени Алексея Никитина

    Цитата Сообщение от LepekhinV Посмотреть сообщение
    РЭС 60 мне на форуме отсоветовали.Как и РЭС55,47,49.
    Да...ситуация...
    А я намеревальця ещё РЭС-55 прихватить...Других более менее нормальных просто нету за разумную цену.
    А они чем плохи?Даже для усилка среднего класса неподойдут ?

  16. #35
    Частый гость Аватар для amplifier
    Регистрация
    10.09.2006
    Адрес
    london.uk/саратов.ру
    Сообщений
    364

    По умолчанию Re: Лестничный регулятор громкости имени Алексея Никитина

    Такамисава в ДельтаЭлектронике стоит 56. У нас в розничном магазине РЭС-48 - 80 рублей. Feel the difference (c) Не мое.

  17. #36
    Частый гость Аватар для passat
    Регистрация
    01.03.2008
    Адрес
    Alytus, LT
    Сообщений
    444

    По умолчанию Re: Лестничный регулятор громкости имени Алексея Никитина

    РЭС-48 у нас стоит,если конвертировать в рубли,этак рублей 40
    Контакты,если справочьник не врёт,Зл.Из забугорных-либо дешовки,либо цены астрономические.
    Что делать ?

  18. #37
    Частый гость Аватар для Евгений
    Регистрация
    27.09.2004
    Адрес
    Херсон
    Возраст
    44
    Сообщений
    116

    По умолчанию Re: Лестничный регулятор громкости имени Алексея Никитина

    Я лично собираюсь делать на РЕС-47, и мне всёравно что о них говорят, я не хайэндщик, и не верю что я услышу разницу между ними и теми у которых золотые контакты
    Главное, иметь желание и интерес

  19. #38
    Завсегдатай Аватар для Максим
    Регистрация
    24.03.2004
    Адрес
    город у моря
    Возраст
    54
    Сообщений
    2,181

    По умолчанию Re: Лестничный регулятор громкости имени Алексея Никитина

    У Такамисавы/Фудзи серии RY куча аналогов полностью совместимых, например NAIS/Panasonic DS2Y, Zettler AZ820 и т. п. Что-нибудь в любом случае можно найти.
    Цитата Сообщение от Евгений Посмотреть сообщение
    Я лично собираюсь делать на РЕС-47, и мне всёравно что о них говорят, я не хайэндщик, и не верю что я услышу разницу между ними и теми у которых золотые контакты
    У РЭС 47 контакты в зависимости от исполнения могут быть серебро/марганец/никель - серебро или тоже самое, но с покрытием золото/кобальт, так что золото всё равно присутствует.
    Pioneer MU-70 - Technics EPA-A501M/B500 - Goldring G1042/G1022GX - Marantz SC-11/SM-11 - TQWTmk2 by Troels G.

  20. #39
    лентяй
    Автор темы
    Аватар для Alickkk
    Регистрация
    30.12.2006
    Адрес
    Барнаул
    Сообщений
    4,416

    По умолчанию Re: Лестничный регулятор громкости имени Алексея Никитина

    Цитата Сообщение от ramzes_i Посмотреть сообщение
    Я вот тоже реле найти не могу
    РЭС 80 -110р.(89г)http://www.chipdip.ru/catalog/show/1...DD%D180&sklad=
    у нас -80р.(90г)
    Дони, не лезь в дебри...(с)

  21. #40
    лентяй
    Автор темы
    Аватар для Alickkk
    Регистрация
    30.12.2006
    Адрес
    Барнаул
    Сообщений
    4,416

    По умолчанию Re: Лестничный регулятор громкости имени Алексея Никитина

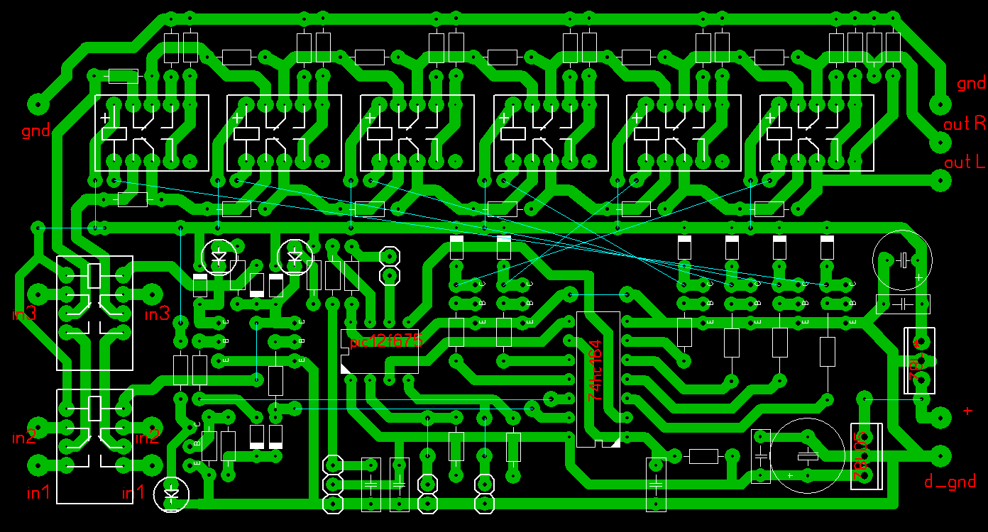
    Первый, многострадальный но рабочий!!!
    Второй, VllAtt.jpg -горя не видел
    Миниатюры Миниатюры Нажмите на изображение для увеличения. 

Название:	VollAtt_up_old.jpg 
Просмотров:	1520 
Размер:	138.6 Кб 
ID:	29015   Нажмите на изображение для увеличения. 

Название:	VollAtt_down_old.jpg 
Просмотров:	1351 
Размер:	155.6 Кб 
ID:	29016   Нажмите на изображение для увеличения. 

Название:	VollAtt.jpg 
Просмотров:	1440 
Размер:	127.1 Кб 
ID:	29017  
    Последний раз редактировалось Alickkk; 25.03.2008 в 09:15.
    Дони, не лезь в дебри...(с)

Страница 2 из 7 Первая 1234 ... Последняя

Социальные закладки

Социальные закладки

Ваши права

  • Вы не можете создавать новые темы
  • Вы не можете отвечать в темах
  • Вы не можете прикреплять вложения
  • Вы не можете редактировать свои сообщения
  •