Страница 15 из 21 Первая ... 51314151617 ... Последняя
Показано с 281 по 300 из 412

Тема: Попробуйте, понравится.

  1. #1 Показать/скрыть первое сообщение.
    Завсегдатай
    Автор темы
    Аватар для Vjumajlo
    Регистрация
    11.04.2009
    Адрес
    ДВР
    Возраст
    64
    Сообщений
    4,276

    По умолчанию Попробуйте, понравится.

    Вот уже с год, когда есть время, занимаюсь с двумя хлопцами 13 и 14 лет, пожелавшими освоить звуко-, АС-, БП..., ну, вобщем, радиотехнику. А что, - р/хлама на пару грузовиков, да и пацаны при деле(свой-то вырос).
    По началу руки опускались- мальчишки, как говорится - ни в зуб ногой, ни кука-реку. Но настырные-е, упорству позавидовать можно.
    Теперь вот, года не прошло, уже с месяц паяют/дерзают вот такие(во вкладке) Sima-maksima, как мы их прозвали. Сделали себе, сделали друзьям...
    Тайком недавно от одного (говорил другому) услышал: "...Ты чё, ...ля, какой лагерь...давай...можно у нас в гараже...у бати выпросим(отцов у них нет,- видимо о моих приборчиках)...ну там ещё что-то...
    Взял у них один готовый образец, поменял кондюки на "свои", отстроил померял. Ха!, а усилочек -а-ля Холтоночек,- звучит! Сын(заядлый авто-супер-пупер) послушал. -...пап, а мне не сделают? Сделают - говорю.(ну делать, конечно буду сам)

    Тема не новая, но кто из "начинающих" заинтересуется, - давайте вместе.
    Вон на ветке "Уселители" толкают с улучшениями "кита"-Холтона.
    Этот,- уверяю, звучит гараздо лучше и не "...для Саба-потянет". Потянет всё.
    Вложения Вложения
    • Тип файла: rar Sima.rar (361.6 Кб, Просмотров: 9504)

  2. #281
    Новичок
    Регистрация
    17.10.2011
    Сообщений
    69

    По умолчанию Re: Попробуйте, понравится.

    Vjumajlo, вы все правильно делаете. побольше бы таких людей как вы и жизнь бы стала по-проще. молодых нужно чем-то занять. чем-то полезным и интересным, - а вы как раз этим их и заняли. вы настоящий учитель!!! дай вам Бог здоровья!!!!!!!!

  3. #282
    Завсегдатай
    Автор темы
    Аватар для Vjumajlo
    Регистрация
    11.04.2009
    Адрес
    ДВР
    Возраст
    64
    Сообщений
    4,276

    По умолчанию Re: Попробуйте, понравится.


    Offтопик:
    mktm, спасибо на добром слове, но всё уже в прошлом. Да и хреновый из меня учитель вышел - старший из тех двух пацанов уже по малолетке отсидел; ну, а младшего ещё года 4 назад куда-то близкие родственники из-под статьи увезли(у него родители погибли) - пацаны чуть-чуть приватизировали чужого. С удовольствием занимался бы и с другими пацанами, но теперь у нас в городе вообще с наставничеством подростковой детворы стало тяжко, а собственной базы в силу некоторых обстоятельств нет, аренда помещения не по карману(на своих, в очередной раз подрастающих, карапузов денег уходит тьма), помощи ни от кого не дождёшься, а блюстителей за чистотой внешкольного досуга/образования столько, что ... проще водку жрать, бамбук курить и ничего не делать себе боком выйдет - у меня нет педагогического образования, к тому же я бывший ..."спец"(видимо кому-то сцыкотно - не дай б...г не тому научу). Жаль - мог бы многим с пацанами поделиться.
    В голове есть не только рот, чтобы говорить и есть, но и мозг, чтобы хоть иногда вспоминать, что он там есть.
    Думай. Думай всегда…
    И даже, если нечем думать, напрягись - мысль обязательно появится. Иначе ты никто. (Вова)

  4. #283
    Частый гость Аватар для valeran
    Регистрация
    11.10.2012
    Адрес
    Санкт-петербург, Петергоф
    Возраст
    73
    Сообщений
    260

    По умолчанию Re: Попробуйте, понравится.

    Нажмите на изображение для увеличения. 

Название:	sim5.GIF 
Просмотров:	686 
Размер:	81.0 Кб 
ID:	193202

    Привет. Как такая разводка? Если надумаю делать, то приведу в порядок нумерацию деталей прочее. Самое сложное, втиснуть большие конденсаторы (диаметр 22 мм), получилось.

  5. #284
    Новичок
    Регистрация
    11.10.2013
    Адрес
    г. Омск / Омская область
    Возраст
    37
    Сообщений
    36

    По умолчанию Re: Попробуйте, понравится.

    Разводка неплохая)) я тут нашел кое что интересней в гугле http://www.eevblog.com/forum/project...y-new-pcb-diy/ как раз по проекту по ссылке http://www.lf-pro.net/mbittner/Sym5_...ymasym5_3.html мне очень понравилось размещение ПК каскада с ВК =)

    А вот что у меня получилось на скорую руку) Нажмите на изображение для увеличения. 

Название:	IMG_20131002_142052.jpg 
Просмотров:	816 
Размер:	724.1 Кб 
ID:	193263Нажмите на изображение для увеличения. 

Название:	IMG_20131002_225001.jpg 
Просмотров:	758 
Размер:	422.5 Кб 
ID:	193264Нажмите на изображение для увеличения. 

Название:	IMG_20131002_224907.jpg 
Просмотров:	779 
Размер:	443.8 Кб 
ID:	193265

    И хочу узнать, как для двух каналов сделать делитель напряжения т.е стерео вход на два умзч сима
    Последний раз редактировалось Messie; 11.10.2013 в 12:24.

  6. #285
    Завсегдатай Аватар для Vovk
    Регистрация
    24.12.2004
    Адрес
    Зеленьій клин
    Возраст
    46
    Сообщений
    2,855

    По умолчанию Re: Попробуйте, понравится.

    Цитата Сообщение от Messie Посмотреть сообщение
    А вот что у меня получилось на скорую руку)
    Керамические пятиватники лучше заменить на металопленку, пусть параллельно включенную. Котушку индуктивности выходную из платы лучше убрать, в смысле вынести.

  7. #286
    Завсегдатай
    Автор темы
    Аватар для Vjumajlo
    Регистрация
    11.04.2009
    Адрес
    ДВР
    Возраст
    64
    Сообщений
    4,276

    По умолчанию Re: Попробуйте, понравится.

    Цитата Сообщение от Messie Посмотреть сообщение
    Разводка неплохая))
    В общем-то ничего страшного - с сабжевой(по теме) схемкой работать будет нормально, работает же платка-"бабушка". Но с точки зрения грамотности, скажем так ...мм... для "себя любимого" чуть-чуть безграмотная.
    Messie, по первой ссылке я в текст не вчитывался - лишь глянул на картинки; поясните, - там пост чемпиона в состязании "самая компактная pcb. проекта Symasym5"? Тогда уж лучше сваять платку под smd.-компоненты.
    ЗЫ. Смотрю - евродядька "симу" на поток поставил. А ещё говорят-возмущаются, что китайцы только ...дить умеют и ничего своего.
    В голове есть не только рот, чтобы говорить и есть, но и мозг, чтобы хоть иногда вспоминать, что он там есть.
    Думай. Думай всегда…
    И даже, если нечем думать, напрягись - мысль обязательно появится. Иначе ты никто. (Вова)

  8. #287
    Новичок
    Регистрация
    11.10.2013
    Адрес
    г. Омск / Омская область
    Возраст
    37
    Сообщений
    36

    По умолчанию Re: Попробуйте, понравится.

    Цитата Сообщение от Vjumajlo Посмотреть сообщение
    по первой ссылке я в текст не вчитывался
    возможно состязание, вы правы, можно было сделать компактней под smd детали
    Так мне кто нибудь ответит??? как подавать стерео сигнал на две платы SymAsym 5 ? разговор про делитель напряжения, но я в этом ничего не понимаю....

    ---------- Добавлено в 20:41 ---------- Предыдущее сообщение в 20:37 ----------

    Цитата Сообщение от Vovk Посмотреть сообщение
    Керамические пятиватники лучше заменить на металопленку, пусть параллельно включенную. Котушку индуктивности выходную из платы лучше убрать, в смысле вынести.
    Так а чего их заменять то? ведь ставили неоднократно 5ваттники, и все работает А катушку индуктивности вынести куда именно? перед выходом на АС?

  9. #288
    Частый гость Аватар для valeran
    Регистрация
    11.10.2012
    Адрес
    Санкт-петербург, Петергоф
    Возраст
    73
    Сообщений
    260

    По умолчанию Re: Попробуйте, понравится.

    Цитата Сообщение от Vjumajlo Посмотреть сообщение
    В общем-то ничего страшного - с сабжевой(по теме) схемкой работать будет нормально, работает же платка-"бабушка". Но с точки зрения грамотности, скажем так ...мм... для "себя любимого" чуть-чуть безграмотная.
    Messie, по первой ссылке я в текст не вчитывался - лишь глянул на картинки; поясните, - там пост чемпиона в состязании "самая компактная pcb. проекта Symasym5"? Тогда уж лучше сваять платку под smd.-компоненты.
    ЗЫ. Смотрю - евродядька "симу" на поток поставил. А ещё говорят-возмущаются, что китайцы только ...дить умеют и ничего своего.
    Даже интересно стало, куда эту кучу плат можно деть, с другой стороны хоть кому то это пригодилось, редкий случай...

  10. #289
    Завсегдатай Аватар для Vovk
    Регистрация
    24.12.2004
    Адрес
    Зеленьій клин
    Возраст
    46
    Сообщений
    2,855

    По умолчанию Re: Попробуйте, понравится.

    Цитата Сообщение от Messie Посмотреть сообщение
    Так а чего их заменять то?
    Индуктивность меньше.

    Цитата Сообщение от Messie Посмотреть сообщение
    А катушку индуктивности вынести куда именно? перед выходом на АС?
    типа того.

  11. #290
    Новичок
    Регистрация
    11.10.2013
    Адрес
    г. Омск / Омская область
    Возраст
    37
    Сообщений
    36

    По умолчанию Re: Попробуйте, понравится.

    Цитата Сообщение от Messie Посмотреть сообщение
    Так мне кто нибудь ответит??? как подавать стерео сигнал на две платы SymAsym 5 ? разговор про делитель напряжения, но я в этом ничего не понимаю....
    прошу помощи, если бы у усилителя было просто масса "GND" то вопросов не возникло на сайте из цитаты "SymAsym5 предназначен для эксплуатации непосредственно с CD / DVD-плеерами, просто подключите стерео проигрыватель между двумя 22k резисторами. (Как делитель напряжения)"

  12. #291
    Завсегдатай
    Автор темы
    Аватар для Vjumajlo
    Регистрация
    11.04.2009
    Адрес
    ДВР
    Возраст
    64
    Сообщений
    4,276

    По умолчанию Re: Попробуйте, понравится.

    Messie, непонятно, что тебе там не понятно.
    Что тебя беспокоит? То, что у твоего CD/DVD уровень выходного сигнала возможно больше указанной в "сервис-мануале" проекта по ссылке чувствительности - full 0,7V(rms 0,5)? Или вероятность наступить на "земляную петлю" между двумя каналами("если бы у усилителя было просто масса "GND" то вопросов не возникло"(с)) ?
    Колхозинговая картинко:
    Нажмите на изображение для увеличения. 

Название:	symasym5_3_колхоз.gif 
Просмотров:	965 
Размер:	72.3 Кб 
ID:	193432
    - если уровень выходного сигнала твоего CD/DVD около rms 0,5V(в чём ты судя по всему сомневаешься), то входные RSA подключаешь по "А" к каждому из каналов;
    - если уровень выходного сигнала твоего CD/DVD значительно выше(что ты вероятно ещё не проверял), то входные RSA подключаешь по "В", через делители для каждого из каналов, составленные "по феньшуе" согласно цитате на сайте;
    - если не по колхозинговой картинке, то делители с успехом заменяет сдвоенный регулятор "валюме", или ...-ют два раздельных "волюме", включенные в схему, так же(по "В");
    - если сведёшь питание и GND с обеих платок к БП, как на картинке, каналы по "силе" будут толкаться локтями с наименьшей вероятностью навредить друг другу; ну, а возможная "земляная петля"(вообще-то её наличие в бОльшей степени зависит от того, в какую сторону повёрнуты руки сборщика) как бы разрывается резисторами R2 между GND-ами(на платке точки "IN" с "GND и "OUT" с другой "GND" не просто так изображены)

    Rem-ка. В случае применения входного делителя(или "волюме") на входе этого усилителя проявляется один не очень приятный нюансец. У "симы" на входе ФНЧ, образованный R13 и C2(см. зелёно-коричневый пикч в проекте по ссылке ...ох уж эти афтары-публикаторы - никак не научатся тулить единую нумерацию компонентов на своих же различных пикчах ). Без входного делителя(или "волюме") как бы всё нормально - ФЧХ на ВЧ(возьмём край - 20кГц) имеет завал всего 30. А вот с делителем 22к/22к(или "волюме" в среднем положении) как бы уже не очень симпатично - фаза на 20кГц завалится уже более, чем на 100. Поэтому было бы правильным входной ФНЧ включать до делителя("волюме").
    А могет быть "сойдёт и так" - у каждого же свой цар в ухе-голове, и каждый по своему воспринимает-трактует свои понятия "глубина панорамы", "ширина воздушности", "прозрачность(замутнённость) звучания" и тыр.пыр.
    В голове есть не только рот, чтобы говорить и есть, но и мозг, чтобы хоть иногда вспоминать, что он там есть.
    Думай. Думай всегда…
    И даже, если нечем думать, напрягись - мысль обязательно появится. Иначе ты никто. (Вова)

  13. #292
    Частый гость Аватар для Soundfile
    Регистрация
    18.12.2011
    Сообщений
    149

    По умолчанию Re: Попробуйте, понравится.

    Есть ли смысл доводить Симу до такого вида
    Как это скажется на звуке(оправданы ли усложнения?)
    Нажмите на изображение для увеличения. 

Название:	rmi-fc100.jpg 
Просмотров:	1750 
Размер:	83.0 Кб 
ID:	193502

  14. #293
    Завсегдатай Аватар для 25602
    Регистрация
    07.07.2006
    Адрес
    Украина, Балта
    Возраст
    41
    Сообщений
    2,046

    По умолчанию Re: Попробуйте, понравится.

    Цитата Сообщение от Soundfile Посмотреть сообщение
    Есть ли смысл доводить Симу до такого вида
    Это не Сима. Тут УН принципиально другой по схеме с ОБ а не с ОЭ как в оригинале.
    Цитата Сообщение от Soundfile Посмотреть сообщение
    Как это скажется на звуке(оправданы ли усложнения?)
    Нужно пробовать.

  15. #294
    Новичок
    Регистрация
    11.10.2013
    Адрес
    г. Омск / Омская область
    Возраст
    37
    Сообщений
    36

    По умолчанию Re: Попробуйте, понравится.

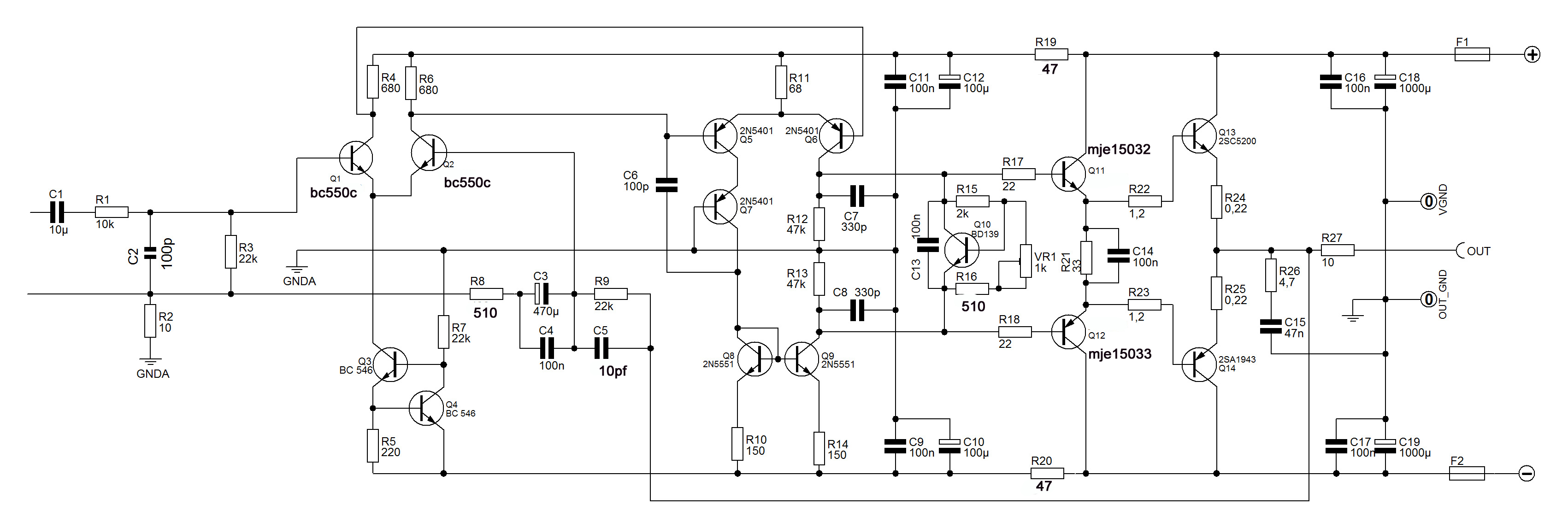
    Возник вопрос относительно усилителя, проверял при питании +\- 38 вольт, трансформатор от трансляционного усилителя 100у-100, не могу понять почему у меня греются транзисторы 2N5401??? и немного 2N5551 , настройка тока покоя не получается никаким боком, крутил ручку переменного резистора до отказа в одну и в другую сторону "ноль реакций", выходники также греются видимо хорошо, у меня радиатор нагрелся за 10 минут музыки, подавал сигнал от своего ноутбука.
    Кстати транзисторы в предвыходнике стоят MJE15032\33 вместо заявленных MJE15030\31, надеюсь скоро придет посылка с транзисторами 2SA1837\2SC4793 и поставлю их, в своем городе нет магазинов радиодеталей =\
    Вместо MPSA18 использовал BC550C, вместо резисторов на 499 и 500 Ом, поставил по 510 Ом.
    Резисторы R31\32, в схеме как R19\20 сначала поставил 22Ом, теперь пробовал и на 47 Ом, транзисторы все равно греются и опять ноль реакций на настройку, выходники стоят 2SC5200\2SA1943
    В чем может быть дело? просадку при музыке проверял, опускалось до 36,2 вольт в каждом плече, может быть все таки конденсатор в обратной связи поставить меньше по номиналу? вместо 10pf - 3,3pf?
    Не понимаю, в мультисиме моя схема работоспособна и регулируется там все((
    Вот схема по которой я собрал свой усилитель Нажмите на изображение для увеличения. 

Название:	sima схема.jpg 
Просмотров:	2991 
Размер:	553.9 Кб 
ID:	193580

  16. #295
    Завсегдатай Аватар для SAPR
    Регистрация
    01.12.2009
    Адрес
    Геленджик - СПб
    Возраст
    64
    Сообщений
    3,943

    По умолчанию Re: Попробуйте, понравится.

    Messie, я пост удалил, ибо я там хрень написал (не там номинал глянул).

  17. #296
    Новичок
    Регистрация
    11.10.2013
    Адрес
    г. Омск / Омская область
    Возраст
    37
    Сообщений
    36

    По умолчанию Re: Попробуйте, понравится.

    Цитата Сообщение от SAPR Посмотреть сообщение
    Messie, я пост удалил, ибо я там хрень написал (не там номинал глянул).
    так а что же мне сделать? может действительно резистор побольше номиналом поставить?

  18. #297
    Завсегдатай Аватар для SAPR
    Регистрация
    01.12.2009
    Адрес
    Геленджик - СПб
    Возраст
    64
    Сообщений
    3,943

    По умолчанию Re: Попробуйте, понравится.

    Цитата Сообщение от Messie Посмотреть сообщение
    действительно резистор побольше номиналом поставить?
    Попробуй. Только ну очень аккуратно. И для начала - 3К. + проверь регулирующий транзистор.

  19. #298
    Новичок
    Регистрация
    11.10.2013
    Адрес
    г. Омск / Омская область
    Возраст
    37
    Сообщений
    36

    По умолчанию Re: Попробуйте, понравится.

    Цитата Сообщение от SAPR Посмотреть сообщение
    проверь регулирующий транзистор.
    поставил новый, при первом включении ток покоя скакал то от -888 мВ до +890мв после остановился на отметке -016мв и все, резистор не отвечает на прокрутку ((

  20. #299
    Завсегдатай Аватар для SAPR
    Регистрация
    01.12.2009
    Адрес
    Геленджик - СПб
    Возраст
    64
    Сообщений
    3,943

    По умолчанию Re: Попробуйте, понравится.

    Цитата Сообщение от Messie Посмотреть сообщение
    -888 мВ до +890мв
    Это как?

  21. #300
    Новичок
    Регистрация
    11.10.2013
    Адрес
    г. Омск / Омская область
    Возраст
    37
    Сообщений
    36

    По умолчанию Re: Попробуйте, понравится.

    Цитата Сообщение от SAPR Посмотреть сообщение
    Это как?
    ну подключил мультиметр к выходу усилителя , он у меня показывал так мВ то в минус уходил резко то обратно в плюс, после секунд 20 остановился на -012мВ и стал опускаться до -016мВ

Страница 15 из 21 Первая ... 51314151617 ... Последняя

Социальные закладки

Социальные закладки

Ваши права

  • Вы не можете создавать новые темы
  • Вы не можете отвечать в темах
  • Вы не можете прикреплять вложения
  • Вы не можете редактировать свои сообщения
  •