Страница 13 из 38 Первая ... 3111213141523 ... Последняя
Показано с 241 по 260 из 756

Тема: Китаец WM8741+WM8805+CM6631 USB у кого есть впечатления? FAQ по cm6631

  1. #241
    Старый знакомый Аватар для Андрей К
    Регистрация
    03.08.2011
    Адрес
    Россия, г.Самара.
    Возраст
    59
    Сообщений
    486

    По умолчанию Re: Китаец WM8741+WM8805+CM6631 USB у кого есть впечатления?

    Цитата Сообщение от l3VGV Посмотреть сообщение
    Подскажите про см6631, замена генераторов получается не поможет, сам чип багованый?
    Я у Вас другое спрошу: Вы где-нибудь видели обективные результаты замеров, говорящие о не "багованности" этого чипа? Мне их обнаружить не удалось...

  2. #242
    Давно не заходил
    Регистрация
    30.01.2011
    Сообщений
    2

    По умолчанию Re: Китаец WM8741+WM8805+CM6631 USB у кого есть впечатления?

    l3VGV, киньте плз ссылкой Firmware Update Tool 2.0.1.5

  3. #243
    Завсегдатай
    Автор темы
    Аватар для l3VGV
    Регистрация
    02.05.2009
    Адрес
    Псков
    Возраст
    44
    Сообщений
    1,027

    По умолчанию Re: Китаец WM8741+WM8805+CM6631 USB у кого есть впечатления?

    Цитата Сообщение от feNDer2k5 Посмотреть сообщение
    l3VGV, киньте плз ссылкой Firmware Update Tool 2.0.1.5
    В самом первом посте этой ветки прикреплен файл, там все прошивки, прошивальщики, драйвер.
    https://forum.vegalab.ru/showthread.php/5897

    Вот он: https://forum.vegalab.ru/attachment....0&d=1361032941

    Как шить:
    Запустить прошивальщик версии 2.0.1.5 из папки Firmware\FW Update Tool\, нажать кнопку Erase. Оно сотрет всё что нажито непосильным трудом. После завершения процесса стирания программа скажет "Select firmware file", выбираем 6631-0109-EssenceOne-ALL.hex, оно прошьется. Далее наверх шьем EOne_USB_0111.hex. После этого можно ставить драйвера. В папке Firmware\2.2.03\ находятся оригинальные файлы прошивки. Процесс опробован на приведенной автором топика плате. Для других плат гарантий нет что они совпадут по выходным пинам.
    ---------- Добавлено в 21:20 ---------- Предыдущее сообщение в 21:20 ----------

    Цитата Сообщение от Андрей К Посмотреть сообщение
    Я у Вас другое спрошу: Вы где-нибудь видели обективные результаты замеров, говорящие о не "багованности" этого чипа? Мне их обнаружить не удалось...
    С подобной точки зрения на вопрос не смотрел. А по полученному опыту это выглядит уже логичнее чем искать баги на плате...

    ---------- Добавлено в 21:21 ---------- Предыдущее сообщение в 21:20 ----------

    Подключил во входной трансформатор коаксиала. 0 разницы. Точнее она есть, в районе погрещности измерения...

  4. #244
    Давно не заходил
    Регистрация
    30.01.2011
    Сообщений
    2

    По умолчанию Re: Китаец WM8741+WM8805+CM6631 USB у кого есть впечатления?

    Цитата Сообщение от l3VGV Посмотреть сообщение
    Подключил во входной трансформатор коаксиала. 0 разницы. Точнее она есть, в районе погрещности измерения...
    Что и требовалось доказать. Что-то расстройства одни..и по i2s говорят лажа..а я уже заказал ) Хотя с другой стороны этот чип используют многие и во многих устройствах и вроде таких конкретных багов нет...

  5. #245
    Завсегдатай
    Автор темы
    Аватар для l3VGV
    Регистрация
    02.05.2009
    Адрес
    Псков
    Возраст
    44
    Сообщений
    1,027

    По умолчанию Re: Китаец WM8741+WM8805+CM6631 USB у кого есть впечатления?

    Поэтому надежда и трепыхается пока. А других альтернатив я ему не вижу пока. чтобы давало все форматы и вменяемо стоило. Хотя видел в интернетах проекты на микроконтроллерах, для конвертации в i2s

  6. #246
    Старый знакомый Аватар для Андрей К
    Регистрация
    03.08.2011
    Адрес
    Россия, г.Самара.
    Возраст
    59
    Сообщений
    486

    По умолчанию Re: Китаец WM8741+WM8805+CM6631 USB у кого есть впечатления?


    Offтопик:
    Цитата Сообщение от l3VGV Посмотреть сообщение
    А других альтернатив я ему не вижу пока.
    Посмотрите здесь: http://www.thewelltemperedcomputer.c..._Interface.htm.


  7. #247
    Давно не заходил
    Регистрация
    30.01.2011
    Сообщений
    2

    По умолчанию Re: Китаец WM8741+WM8805+CM6631 USB у кого есть впечатления?

    Андрей К, А вы с каким-то модулем лично сталкивались? Какой-то конкретно посоветовать можете в разумную цену ?

  8. #248
    Лишен права ответа (навсегда) Аватар для derrik
    Регистрация
    26.03.2008
    Адрес
    Usa
    Сообщений
    1,264

    По умолчанию Re: Китаец WM8741+WM8805+CM6631 USB у кого есть впечатления?

    Цитата Сообщение от Андрей К Посмотреть сообщение
    Offтопик:





    Сообщение от l3VGV


    А других альтернатив я ему не вижу пока.



    Посмотрите здесь: http://www.thewelltemperedcomputer.c..._Interface.htm.
    Альтернатива по ссылке стоит 350 евро
    По поводу "рванности" мастерклока - не заметил никаких багов Смотрел нормалным скопом аджилент. То, что джитер высокий так гены там стоят копеечные. Я с маузера заказал кристеки. Придут- сделаю замеры на железном аудиоанализаторе.
    Ну и питание на гены нужно конечно делать человеческое. У меня на плате стоит перемаркированая 7805 на ЛТ Ацетоном белая маркировка снялась в секунду и обнаружился оригинал
    Ну а так нормальная плата за свои деньги.
    У минидсп есть кстати похожий девайс- называется министриммер
    http://www.minidsp.com/products/usb-...ce/usbstreamer

  9. #249
    Завсегдатай
    Автор темы
    Аватар для l3VGV
    Регистрация
    02.05.2009
    Адрес
    Псков
    Возраст
    44
    Сообщений
    1,027

    По умолчанию Re: Китаец WM8741+WM8805+CM6631 USB у кого есть впечатления?

    http://www.ixbt.com/multimedia/asus-one.shtml
    Вот тот самый откуда прошивки. По тестам через ЮСБ всё отлично.
    Чтоже у нас сделано криво что прут такие чудовищные шумы и искажения?


    Цитата Сообщение от Андрей К Посмотреть сообщение
    Offтопик:

    Посмотрите здесь: http://www.thewelltemperedcomputer.c..._Interface.htm.

    если склероз не изменяет то через эти платы DSD через USB гоняют. Совершенно иного уровня продукт. Отличный да...

    ---------- Добавлено в 22:13 ---------- Предыдущее сообщение в 22:12 ----------

    derrik, у вас вроде плата которая i2s делает? не такая как у меня, с иголками для установки в цап и spdif выходом?

  10. #250
    Старый знакомый Аватар для Андрей К
    Регистрация
    03.08.2011
    Адрес
    Россия, г.Самара.
    Возраст
    59
    Сообщений
    486

    По умолчанию Re: Китаец WM8741+WM8805+CM6631 USB у кого есть впечатления?

    Цитата Сообщение от feNDer2k5 Посмотреть сообщение
    А вы с каким-то модулем лично сталкивались?
    Я то же в поиске, но посмотрел бы второй в списке по ссылке :Amanero OEM Combo384 Module ? 79.
    Цитата Сообщение от derrik Посмотреть сообщение
    Альтернатива по ссылке стоит 350 евро
    derrik, по ссылке список, который включает в себя кроме продукции кЕтайских крестьян, еще много чего за 350 и много менее.
    Цитата Сообщение от derrik Посмотреть сообщение
    По поводу "рванности" мастерклока - не заметил никаких багов
    Хорошо, если это так. Релультаты, полученные l3VGV, готовы прокоментировать?

  11. #251
    Лишен права ответа (навсегда) Аватар для derrik
    Регистрация
    26.03.2008
    Адрес
    Usa
    Сообщений
    1,264

    По умолчанию Re: Китаец WM8741+WM8805+CM6631 USB у кого есть впечатления?

    Цитата Сообщение от l3VGV Посмотреть сообщение
    derrik, у вас вроде плата которая i2s делает? не такая как у меня,
    Я там где-то фоту клал. плата с трансом и со всеми коннекторами.Но суть не меняется. Это примерно тоже самое, что и тебя

  12. #252
    Лишен права ответа (навсегда) Аватар для derrik
    Регистрация
    26.03.2008
    Адрес
    Usa
    Сообщений
    1,264

    По умолчанию Re: Китаец WM8741+WM8805+CM6631 USB у кого есть впечатления?

    Цитата Сообщение от Андрей К Посмотреть сообщение
    Релультаты, полученные l3VGV, готовы прокоментировать?
    А что тут коментировать? Я звуковыми картами параметры не измеряю, и его сетап не видел.
    Меряю вот этим
    Миниатюры Миниатюры Нажмите на изображение для увеличения. 

Название:	089.jpg 
Просмотров:	336 
Размер:	1.83 Мб 
ID:	177237  

  13. #253
    Завсегдатай
    Автор темы
    Аватар для l3VGV
    Регистрация
    02.05.2009
    Адрес
    Псков
    Возраст
    44
    Сообщений
    1,027

    По умолчанию Re: Китаец WM8741+WM8805+CM6631 USB у кого есть впечатления?

    а точно. вспомнил. платы одним словом разные... это немного радует надежду. надежда смотрит оптимистичнее...

    ---------- Добавлено в 22:55 ---------- Предыдущее сообщение в 22:28 ----------

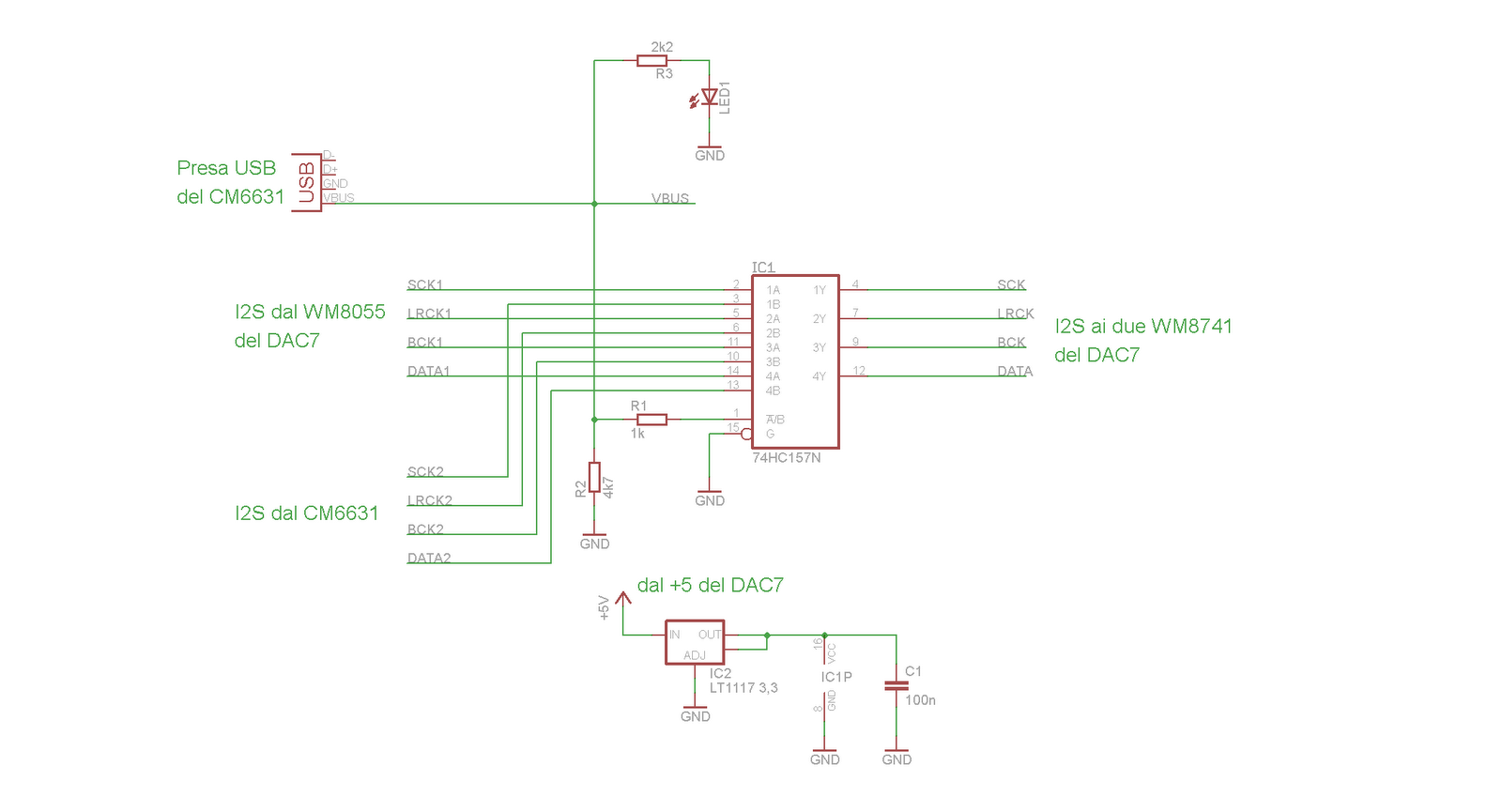
    feNDer2k5, как из наших плат вынуть i2s http://valvoleaudio.blogspot.ru/2012...cheda-usb.html, думаю можно на ноги прямо повесить

    и прямо на цап завести вместе с spdif приемником. надо только это 74ю найти.

    ---------- Добавлено в 23:00 ---------- Предыдущее сообщение в 22:55 ----------

    http://4.bp.blogspot.com/-HQx30iYE5k...I2S+switch.png

  14. #254
    Давно не заходил
    Регистрация
    30.01.2011
    Сообщений
    2

    По умолчанию Re: Китаец WM8741+WM8805+CM6631 USB у кого есть впечатления?

    l3VGV, спасибо за схему коммутации i2s, как раз искал...уже думал на релюхах делать) ....а подпаяться к этим мелким ножкам чипа я увы особо не берусь, слишком всё мелко и близко друг от друга.
    P.S. Перепрошился наконец в Asus ONE - тот же бубен..как шумело так и шумит с искажениями.

  15. #255
    Завсегдатай
    Автор темы
    Аватар для l3VGV
    Регистрация
    02.05.2009
    Адрес
    Псков
    Возраст
    44
    Сообщений
    1,027

    По умолчанию Re: Китаец WM8741+WM8805+CM6631 USB у кого есть впечатления?

    это только кажется что мелко. иностранцы вон в полный рост подпаивались. технология какая. тонкий провод, залудить его. и сухим тонким жалком прижать к ноге. чтобы запялось тем что на поверхности провода. А следом провод приклеить к плате, чтобы не оторвалось. понадобится ув. стекло и свет. но вполне решаемо.

  16. #256
    Давно не заходил
    Регистрация
    30.01.2011
    Сообщений
    2

    По умолчанию Re: Китаец WM8741+WM8805+CM6631 USB у кого есть впечатления?

    l3VGV, Ну если у вас получится, то все будут только рады)... будет ли толк только от этого...пропадут ли шумы ?

  17. #257
    Завсегдатай
    Автор темы
    Аватар для l3VGV
    Регистрация
    02.05.2009
    Адрес
    Псков
    Возраст
    44
    Сообщений
    1,027

    По умолчанию Re: Китаец WM8741+WM8805+CM6631 USB у кого есть впечатления?

    вот. вот он основной вопрос. что не так. кривая разводка, ошибка монтажа, либоже, просто бракованные чипы...

  18. #258
    Давно не заходил
    Регистрация
    30.01.2011
    Сообщений
    2

    По умолчанию Re: Китаец WM8741+WM8805+CM6631 USB у кого есть впечатления?

    Бракованные чипы вряд ли у обоих сразу попались...тут косяк какой-то явно с обвязкой...либо в разводке, но это уже во вторую очередь...хотя я уже не знаю на что тут думать...я уже и кондеры 0,1 мкф все поменял на NP0 дорогие)

  19. #259
    Завсегдатай
    Автор темы
    Аватар для l3VGV
    Регистрация
    02.05.2009
    Адрес
    Псков
    Возраст
    44
    Сообщений
    1,027

    По умолчанию Re: Китаец WM8741+WM8805+CM6631 USB у кого есть впечатления?

    да легко. бракованя партия, которая работает но QA asus например не прошло. вперед на ибей...

  20. #260
    Давно не заходил
    Регистрация
    30.01.2011
    Сообщений
    2

    По умолчанию Re: Китаец WM8741+WM8805+CM6631 USB у кого есть впечатления?

    derrik, Ничего так себе аудио-анализатор за 12500$ )

Страница 13 из 38 Первая ... 3111213141523 ... Последняя

Социальные закладки

Социальные закладки

Ваши права

  • Вы не можете создавать новые темы
  • Вы не можете отвечать в темах
  • Вы не можете прикреплять вложения
  • Вы не можете редактировать свои сообщения
  •