Страница 1208 из 1228 Первая ... 1198120612071208120912101218 ... Последняя
Показано с 24,141 по 24,160 из 24555

Тема: Электроника ТА1-003, Электроника-004, Олимп-003, Олимп-004, Олимп-005

  1. #1 Показать/скрыть первое сообщение.
    Завсегдатай
    Автор темы
    Аватар для Jenyok
    Регистрация
    05.11.2007
    Адрес
    Moscow
    Сообщений
    2,998

    По умолчанию Электроника ТА1-003, Электроника-004, Олимп-003, Олимп-004, Олимп-005

    .
    12.01.2020 года.
    .
    .
    Апгрейд, модернизация, ремонт катушечных магнитофонов (смотри заголовок темы), а также, магнитофонов Олимп-006, Олимп-700, Олимп-701, Олимп-702, Олимп А-400.
    .
    Обсуждается конструкция магнитофонов и узлов, схемотехника магнитофонов и отдельных блоков.
    .
    Любые схемы, новые схемы модернизации магнитофонов приветствуются.
    Любые печатные платы, новые печатные платы модернизации магнитофонов приветствуются.
    .
    Любые чертежи узлов, чертежи модернизаций узлов магнитофонов приветствуются.
    Любые чертежи новых деталей для магнитофонов приветствуются.
    .
    Любая документация по магнитофонам приветствуется.
    Любые описания по магнитофонам приветствуются.
    .
    Применение любой, даже экзотической элементной базы приветствуется, в том числе высокоскоростных ОУ, качественных конденсаторов и т.д.
    .
    Любая другая полезная техническая и иная информация по магнитофонам приветствуется.
    .
    Любые ссылки на аналогичные темы в других форумах приветствуются.
    .
    Посты, с архивами файлов PCB , SCH , гербер файлов, смотри сообщения на форуме.
    Некоторые схемы и платы выложены на форуме в нескольких вариантах, обратите на это внимание.
    .
    Проекты, реализованные в этой ветке.
    Ссылка.
    .
    https://cloud.mail.ru/public/vnhr/BfCatSVWf
    .
    Часть дерева директорий по ссылке
    (по тематике - магнитофоны с проектами схем и печатных плат (гербер файлы) для самостоятельного изготовления).
    .
    - Tape_Recorders
    |
    +- Electronika-004 - магнитофон Электроника-004 (некоторые специфичные проекты)
    |
    +- Olimp-003 - магнитофоны Электроника ТА1-003 , Электроника-004 , Олимп-003 (основные проекты)
    |
    +- Olimp-004 - магнитофон Олимп-004
    |
    +- Olimp-005C - магнитофон Олимп-005С
    |
    +- Olimp-005C-1 - магнитофон Олимп-005С-1
    |
    +- Idel-001 - магнитофон Идель-001
    |
    +- Nota-203 - магнитофон Нота-203
    |
    +- PCAD2006_Libraries - библиотеки компонентов САПР PCAD 2006 , используемых для магнитофонных проектах.
    |
    +- Multisym - схемы симуляции различных магнитофонных проектов и не только
    .
    и другие директории по ссылке, которые Вы смотрите и обследуете самостоятельно...
    Последний раз редактировалось Konkere; 26.07.2022 в 03:52.

  2. #24141
    Завсегдатай
    Автор темы
    Аватар для Jenyok
    Регистрация
    05.11.2007
    Адрес
    Moscow
    Сообщений
    2,998

    По умолчанию Re: Электроника ТА1-003, Электроника-004, Олимп-003, Олимп-004, Олимп-005

    Цитата Сообщение от Andrey Orloff Посмотреть сообщение
    Спасибо, сейчас причешу и выложу моделирование своего варианта УВ.

    Сейчас перезалью картинки и файлы - есть ошибки в схеме :- R3 надо 1кОм, а не 10кОм, С16 также великоват..

    Выкладываю свой вариант реализации "безрезистивного" входного контура {он образован индуктивностью ГВ и емкостью кабеля и пр. паразитами ("ГВ + подстроечный капацитор С6")} для подавление с помощью активного 2Т-Моста резонанса за диапазоном рабочих частот. Частота настройки 2Т-моста ~ 37кГц..

    Вложение 478789Вложение 478790Вложение 478792Вложение 478791

    Рабочая модель JFE2140, она есть также в и прицепленном файле.

    * JFE2140 Dual Matched Low-Noise JFET
    * V1.0 for Multisim 14.3
    * Typical parameters: Idss=9mA

    .SUBCKT JFE2140 S1 G1 D1 S2 G2 D2
    J1 D1 G1 S1 JFE2140_JFET
    J2 D2 G2 S2 JFE2140_JFET
    .MODEL JFE2140_JFET NJF(
    + VTO=-0.755V ; Threshold voltage
    + BETA=0.015 ; Transconductance parameter
    + LAMBDA=0.15 ; Channel-length modulation
    + RD=35 ; Drain resistance
    + RS=35 ; Source resistance
    + CGS=7.5P ; Gate-source capacitance
    + CGD=3.5P ; Gate-drain capacitance
    + PB=0.65 ; Gate junction potential
    + IS=5F ; Gate junction saturation current
    + KF=5E-19 ; Flicker noise coefficient
    + AF=1.1 ; Flicker noise exponent
    + FC=0.5 ; Coefficient for forward-bias depletion capacitance
    + VTOTC=-2.2M ; VTO temperature coefficient
    + BETATCE=-0.5 ; BETA temperature exponent
    )
    .
    Посмотрел Вашу схему, рабочая. Можно сэкономить один резистор.
    R14 отключить, R17=1 кОм ... 1.5 кОм подключить к базе U15, резисторы R12 = R13 = 62 Ом .
    .
    Подправьте модель JFE2140 .
    .
    * JFE2140 Dual Matched Low-Noise JFET
    * V1.0 for Multisim 14.3
    * Typical parameters: Idss=9mA
    .SUBCKT JFE2140 S1 G1 D1 S2 G2 D2
    J1 D1 G1 S1 JFE2140_JFET
    J2 D2 G2 S2 JFE2140_JFET
    .MODEL JFE2140_JFET NJF(
    +VTO=-0.755 ; Threshold voltage
    +BETA=0.015 ; Transconductance parameter
    +LAMBDA=0.15 ; Channel-length modulation
    +RD=35 ; Drain resistance
    +RS=35 ; Source resistance
    +CGS=7.5e-012 ; Gate-source capacitance
    +CGD=3.5e-012 ; Gate-drain capacitance
    +PB=0.65 ; Gate junction potential
    +IS=5e-015 ; Gate junction saturation current
    +KF=5e-019 ; Flicker noise coefficient
    +AF=1.1 ; Flicker noise exponent
    +FC=0.5 ; Coefficient for forward-bias depletion capacitance
    +VTOTC=-2.2e-003 ; VTO temperature coefficient
    +BETATCE=-0.5 ; BETA temperature exponent
    )
    .

  3. #24142
    Новичок Аватар для S.M.S
    Регистрация
    20.07.2012
    Адрес
    Луганская обл.
    Сообщений
    94

    По умолчанию Re: Электроника ТА1-003, Электроника-004, Олимп-003, Олимп-004, Олимп-005

    Цитата Сообщение от Борисыч44 Посмотреть сообщение
    EDDiE, механический, как раз время показывает))
    А еще колесо ДД быстрей останавливает...

  4. #24143
    Частый гость Аватар для s.rais
    Регистрация
    13.10.2009
    Адрес
    г.Казань
    Сообщений
    308

    По умолчанию Re: Электроника ТА1-003, Электроника-004, Олимп-003, Олимп-004, Олимп-005

    Цитата Сообщение от Jenyok Посмотреть сообщение
    Может еще какие платы нужны ?
    Спасибо! Ответил в личные сообщения.

  5. #24144
    Завсегдатай
    Автор темы
    Аватар для Jenyok
    Регистрация
    05.11.2007
    Адрес
    Moscow
    Сообщений
    2,998

    По умолчанию Re: Электроника ТА1-003, Электроника-004, Олимп-003, Олимп-004, Олимп-005

    Нус, начнемс...
    .
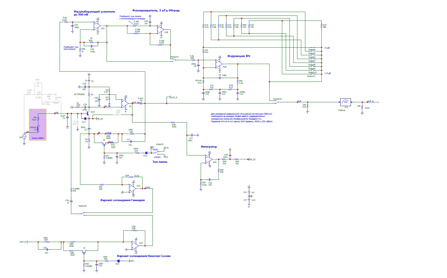
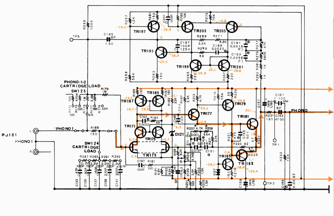
    1. Структура схемы УВ с охлажденным входным сопротивлением, см. картинку ниже, к Миколе Сухiву вообще НЕ имеет никакого отношения.
    Схема охлажденного входного сопротивления просто была позаимствована со схемы Yamaha C-4 или аналогичной, см. 2-ю картинку. Различия лишь в том, что схема Yamaha C-4 на дискретных элементах, схема УВ Сухiва на операционных усилителях ОУ.
    2. В приведенной схеме УВ Сухiва коррекция и антикоррекция рассчитана только на ОДНУ скорость.
    3. Цепи коррекции и антикоррекции реализованы раздельно, что, например, при ограниченном в размерах конструктиве платы ОЧЕНЬ ПЛОХО.
    4. При реализации нескольких цепей коррекции (нескольких скоростей), потребуется столько же цепей антикоррекции, т.е. в 2-а раза больше.
    5. Также потребуется в 2-а раза больше переключателей, например реле, для коммутации цепей коррекции и антикоррекции.
    6. При упрощенной реализации схемы УВ, когда есть несколько цепей коррекции (несколько скоростей) и ТОЛЬКО одна цепь антикоррекции, например для 19 скорости, для других скоростей ОДНА схема антикоррекции работает НЕ корректно, нарушается основной принцип построения схемы, а именно фаза -180 градусов относительно входного сигнала.
    7. В схеме УВ Сухiва отсутствует каскод по входу, Миллеровская емкость входного транзистора негативно влияет на общие характеристики схемы УВ (это просто стыд и ПОЗОРИЩЕ).
    .
    В схеме несколькими постами ниже, частично реализованы замечания, кроме Пункта 7. См. ссылку ниже.
    Идея охлажденного входного сопротивления "вариант охлаждения Геннадия" украдена у меня. (Я бы НЕ писал так, если бы на схеме было написано вариант охлаждения от Jenyok).
    .
    https://forum.vegalab.ru/showthread....=1#post3354549
    .
    Нажмите на изображение для увеличения. 

Название:	coolPBAmp_circ_orig.jpg 
Просмотров:	123 
Размер:	458.1 Кб 
ID:	479124
    .
    Нажмите на изображение для увеличения. 

Название:	Yamaha_C-4.jpg 
Просмотров:	76 
Размер:	281.5 Кб 
ID:	479157
    .
    Последний раз редактировалось Konkere; 01.11.2025 в 23:56.

  6. #24145
    Частый гость Аватар для pccodecs
    Регистрация
    13.11.2018
    Адрес
    Донбасс
    Сообщений
    345

    По умолчанию Re: Электроника ТА1-003, Электроника-004, Олимп-003, Олимп-004, Олимп-005

    Цитата Сообщение от Jenyok Посмотреть сообщение
    .
    Вечером распишу, чем плоха эта схема УВ.
    .
    Нажмите на изображение для увеличения. 

Название:	coolPBAmp_circ_orig.jpg 
Просмотров:	123 
Размер:	458.1 Кб 
ID:	479124
    .
    Интересно будет услышать!
    Я кстати ее сделал, в ОРБИТЕ 121 успешно "трудится"
    судя по патреону, статьи в журнале Радио не он писал..
    Стиль.Хотя!

    P.S.интересно, платы индикатора от Леонида для О-005 герберы есть? ибо на авито уже в продаже!
    Последний раз редактировалось Konkere; 01.11.2025 в 23:56.

  7. #24146
    Завсегдатай Аватар для Борисыч44
    Регистрация
    03.08.2005
    Адрес
    Киров
    Возраст
    66
    Сообщений
    6,400

    По умолчанию Re: Электроника ТА1-003, Электроника-004, Олимп-003, Олимп-004, Олимп-005

    Цитата Сообщение от pccodecs Посмотреть сообщение
    Интересно будет услышать!
    Будет опять про недостаток петлевого)) ...
    да! на сх. не хватает коррекции - это "набросок функциональной схемы"

  8. #24147
    Частый гость Аватар для pccodecs
    Регистрация
    13.11.2018
    Адрес
    Донбасс
    Сообщений
    345

    По умолчанию Re: Электроника ТА1-003, Электроника-004, Олимп-003, Олимп-004, Олимп-005

    Такой вариант на патреоне был!
    Миниатюры Миниатюры Нажмите на изображение для увеличения. 

Название:	UB.jpg 
Просмотров:	114 
Размер:	174.2 Кб 
ID:	479137  

  9. #24148
    PaX PALANTiRA Аватар для EDDiE
    Регистрация
    13.02.2006
    Адрес
    GAZ-A-LAGO
    Сообщений
    13,382

    По умолчанию Re: Электроника ТА1-003, Электроника-004, Олимп-003, Олимп-004, Олимп-005

    Это все актуально было 35-45 лет назад.

  10. #24149
    Завсегдатай
    Автор темы
    Аватар для Jenyok
    Регистрация
    05.11.2007
    Адрес
    Moscow
    Сообщений
    2,998

    По умолчанию Re: Электроника ТА1-003, Электроника-004, Олимп-003, Олимп-004, Олимп-005

    Цитата Сообщение от pccodecs Посмотреть сообщение
    Такой вариант на патреоне был!
    .
    Спасибо.
    .
    Никакого отношения "вариант охлаждения Геннадия" к Геннадию вообще НЕ имеет.
    Этот вариант охлажденного входного сопротивления для схемы УВ с несколькими скоростями придумал я несколько лет назад...
    Впервые, именно такая реализация охлажденного входного сопротивления для схемы УВ с несколькими скоростями была описана мной на форуме RCL-ELECTRO.
    Кому интересно, проверяйте...
    .
    Вот так просто взяли и украли идею, присвоив МОЕЙ идее свое имя, но к самой идеи ни имеющих никакого отношения...
    .
    Порочность приведенной ниже схемы УВ Сухiва в том, что при переключении коррекции (скоростей), в схеме УВ меняется выходное напряжение, так как меняется полное комплексное сопротивление Z отрицательной обратной связи ООС. R65 || C3 + R68 + || R70 (при переключении коррекции - скорости).
    Также в схеме УВ нельзя включать резистор R76 как показано на схеме, здесь должен быть Т-образный фильтр из двух резисторов и конденсатора на землю.
    Сравните со схемой УВ несколькими постами Выше, как подключен резистор R6, он же резистор R76 в новой схеме УВ.
    Проверено неоднократно.
    .
    Товарищ Сухiв вы деградировали...
    .
    Нажмите на изображение для увеличения. 

Название:	UB.jpg 
Просмотров:	74 
Размер:	174.2 Кб 
ID:	479158
    .
    Последний раз редактировалось Jenyok; 15.10.2025 в 05:21.

  11. #24150
    PaX PALANTiRA Аватар для EDDiE
    Регистрация
    13.02.2006
    Адрес
    GAZ-A-LAGO
    Сообщений
    13,382

    По умолчанию Re: Электроника ТА1-003, Электроника-004, Олимп-003, Олимп-004, Олимп-005

    Цитата Сообщение от pccodecs Посмотреть сообщение
    Такой вариант на патреоне был!
    2 холодильника
    Фазовращатель (зачем он там нужен?)
    Масштабирующий усилитель (зачем?)
    Интегратор
    Кусок схемы "Коррекция ВЧ" полностью скоммунизжена у Агеева из его УВ 2005 года...

    Какой-то франкенштейн
    Половину всего надо выкинуть

    И на патреоне у Николая?
    Сухов до такого плагиата опустился?
    Не верю

    УВ С. Агеева 2005г
    Последний раз редактировалось EDDiE; 15.10.2025 в 01:44.

  12. #24151
    Частый гость Аватар для SerArt
    Регистрация
    23.07.2019
    Адрес
    С-Пб
    Сообщений
    252

    По умолчанию Re: Электроника ТА1-003, Электроника-004, Олимп-003, Олимп-004, Олимп-005

    Точно, а Изаксон на привозе барабулькой торговал)

  13. #24152
    Завсегдатай
    Автор темы
    Аватар для Jenyok
    Регистрация
    05.11.2007
    Адрес
    Moscow
    Сообщений
    2,998

    По умолчанию Re: Электроника ТА1-003, Электроника-004, Олимп-003, Олимп-004, Олимп-005

    Цитата Сообщение от pccodecs Посмотреть сообщение
    Один из подпищиков предложил вариант "охлажденки"... Там по этому поводу разъяснения.
    .
    Ещё раз...
    Эта идея охлажденного входного сопротивления с использованием основной цепи коррекции схемы УВ украдена у меня...
    Мифический Геннадий к этой идее вообще НЕ имеет никакого отношения.
    .

  14. #24153
    Завсегдатай Аватар для Борисыч44
    Регистрация
    03.08.2005
    Адрес
    Киров
    Возраст
    66
    Сообщений
    6,400

    По умолчанию Re: Электроника ТА1-003, Электроника-004, Олимп-003, Олимп-004, Олимп-005

    Jenyok, успокойтесь!)) Сухов свою идею показал, что он там с Геннадием обсуждал?? вы с "сарафанным радио" спорите!))). Кто и от куда надёргал куски схем не известно?))
    Да и вообще, на кой ляд сейчас - в "колёснике")) эта охлажденка нужна? - все шумы УВ глубоко под шумом ленты.. только писюнами среди пацанов мериться(((((

  15. #24154
    Старый знакомый Аватар для ValeryDVD
    Регистрация
    14.02.2020
    Адрес
    Набережные Челны
    Сообщений
    918

    По умолчанию Re: Электроника ТА1-003, Электроника-004, Олимп-003, Олимп-004, Олимп-005

    Олимп 003
    Покраска основания и вклейка на ножки демпфирующих резиновых вставок
    Нажмите на изображение для увеличения. 

Название:	2A78E7D0-A00C-4D9E-8CDD-C2D0BD0EFA59.jpeg 
Просмотров:	64 
Размер:	2.82 Мб 
ID:	479191
    Нажмите на изображение для увеличения. 

Название:	D98D0027-7152-40A6-9D5B-37216020E025-original.jpeg 
Просмотров:	61 
Размер:	4.14 Мб 
ID:	479192
    Нажмите на изображение для увеличения. 

Название:	584B9503-03F6-4C85-9591-12DD9C4A90D3-original.jpeg 
Просмотров:	55 
Размер:	4.27 Мб 
ID:	479193
    Нажмите на изображение для увеличения. 

Название:	2C697FF7-3335-404D-BB1F-88211175908C.jpeg 
Просмотров:	51 
Размер:	2.41 Мб 
ID:	479194
    Нажмите на изображение для увеличения. 

Название:	IMG_3343.jpeg 
Просмотров:	53 
Размер:	2.96 Мб 
ID:	479195
    Нажмите на изображение для увеличения. 

Название:	IMG_3344.jpeg 
Просмотров:	54 
Размер:	2.65 Мб 
ID:	479196
    Нажмите на изображение для увеличения. 

Название:	IMG_3353.jpeg 
Просмотров:	41 
Размер:	3.36 Мб 
ID:	479206
    Нажмите на изображение для увеличения. 

Название:	IMG_3354.jpeg 
Просмотров:	30 
Размер:	2.78 Мб 
ID:	479207
    Нажмите на изображение для увеличения. 

Название:	IMG_3355.jpeg 
Просмотров:	34 
Размер:	3.01 Мб 
ID:	479208
    Нажмите на изображение для увеличения. 

Название:	IMG_3361.jpeg 
Просмотров:	26 
Размер:	2.59 Мб 
ID:	479233
    Последний раз редактировалось ValeryDVD; 16.10.2025 в 16:42.

  16. #24155
    Частый гость Аватар для АлексейГрей
    Регистрация
    27.07.2023
    Сообщений
    149

    По умолчанию Re: Электроника ТА1-003, Электроника-004, Олимп-003, Олимп-004, Олимп-005

    ValeryDVD, Очень интересно какой краской красили и какой грунт?

  17. #24156
    Старый знакомый Аватар для ValeryDVD
    Регистрация
    14.02.2020
    Адрес
    Набережные Челны
    Сообщений
    918

    По умолчанию Re: Электроника ТА1-003, Электроника-004, Олимп-003, Олимп-004, Олимп-005

    Цитата Сообщение от АлексейГрей Посмотреть сообщение
    ValeryDVD, Очень интересно какой краской красили и какой грунт?
    Полимерка, чёрная (муара)
    Нажмите на изображение для увеличения. 

Название:	876577D1-54B4-42D7-BC40-61E1B737D007-original.jpeg 
Просмотров:	134 
Размер:	2.73 Мб 
ID:	479205

  18. #24157
    Завсегдатай Аватар для Борисыч44
    Регистрация
    03.08.2005
    Адрес
    Киров
    Возраст
    66
    Сообщений
    6,400

    По умолчанию Re: Электроника ТА1-003, Электроника-004, Олимп-003, Олимп-004, Олимп-005

    Вот и одёжка готовится)), а то народ тут заждался!)

  19. #24158
    PaX PALANTiRA Аватар для EDDiE
    Регистрация
    13.02.2006
    Адрес
    GAZ-A-LAGO
    Сообщений
    13,382

    По умолчанию Re: Электроника ТА1-003, Электроника-004, Олимп-003, Олимп-004, Олимп-005


    Offтопик:
    К Рождеству 2027года всё будет готово !

  20. #24159
    Старый знакомый Аватар для ValeryDVD
    Регистрация
    14.02.2020
    Адрес
    Набережные Челны
    Сообщений
    918

    По умолчанию Re: Электроника ТА1-003, Электроника-004, Олимп-003, Олимп-004, Олимп-005

    Цитата Сообщение от Борисыч44 Посмотреть сообщение
    Вот и одёжка готовится)), а то народ тут заждался!)


    ---------- Сообщение добавлено 17.10.2025 в 06:40 ---------- Предыдущее сообщение было 16.10.2025 в 16:39 ----------

    Цитата Сообщение от EDDiE Посмотреть сообщение
    Offтопик:
    К Рождеству 2027года всё будет готово !
    Могу не успеть!

  21. #24160
    Новичок Аватар для mutant
    Регистрация
    02.01.2019
    Адрес
    Астрахань,Якутия,МИнусинск
    Сообщений
    51

    По умолчанию Re: Электроника ТА1-003, Электроника-004, Олимп-003, Олимп-004, Олимп-005

    Цитата Сообщение от ValeryDVD Посмотреть сообщение


    ---------- Сообщение добавлено 17.10.2025 в 06:40 ---------- Предыдущее сообщение было 16.10.2025 в 16:39 ----------



    Могу не успеть!
    А куда торопиться. ))

Страница 1208 из 1228 Первая ... 1198120612071208120912101218 ... Последняя

Социальные закладки

Социальные закладки

Ваши права

  • Вы не можете создавать новые темы
  • Вы не можете отвечать в темах
  • Вы не можете прикреплять вложения
  • Вы не можете редактировать свои сообщения
  •