Страница 12 из 12 Первая ... 2101112
Показано с 221 по 235 из 235

Тема: Как побороть звон в клипе

  1. #1 Показать/скрыть первое сообщение.
    Давно не заходил
    Автор темы

    Регистрация
    05.03.2018
    Сообщений
    20

    По умолчанию Как побороть звон в клипе

    Доброе время суток товарищи!
    Очень надеюсь на вашу компетентную помощь.
    Суть проблемы в том, что никак не могу справиться со звоном при входе в клип на 20кгц. При этом до клипа все идеально: клип 1кгц - идеальный, меандр 1 и 20кгц - идеальные.
    Схема одна из многочисленных вариаций на тему Линна с миллером. Куда копать?
    Нажмите на изображение для увеличения. 

Название:	Безымянный.png 
Просмотров:	741 
Размер:	90.1 Кб 
ID:	314437

    Надеюсь на вашу помощь!

  2. #221
    Завсегдатай Аватар для .Васильев
    Регистрация
    04.04.2007
    Адрес
    новгородская обл Пестово на Мологе
    Сообщений
    10,819

    По умолчанию Re: Как побороть звон в клипе

    Давно известно нам ,что все не наше ,все дерьмо.
    А по мне пусть дерьмо ,но зато мое !
    Что же вы по пятам моим ходите ,
    раз все у меня дерьмо.
    Последний раз редактировалось .Васильев; 03.04.2018 в 17:10.
    С уважением Максим.

  3. #222
    Давно не заходил Аватар для EMiq
    Регистрация
    01.09.2014
    Адрес
    777RUS
    Сообщений
    174

    По умолчанию Re: Как побороть звон в клипе

    Нажмите на изображение для увеличения. 

Название:	Phase Margin_45g_v055.png 
Просмотров:	207 
Размер:	70.2 Кб 
ID:	316797 Нажмите на изображение для увеличения. 

Название:	Отала поновому2_05.png 
Просмотров:	232 
Размер:	158.0 Кб 
ID:	316796 Нажмите на изображение для увеличения. 

Название:	Отала поновому2_05.png 
Просмотров:	233 
Размер:	169.8 Кб 
ID:	316793 Покрутил в разных вариантах Вашу схему. Коррекция, которая на вашей схеме дает хороший результат, но он очень странный- не согласуется с теорией. Незначительные изменения коррекции в правильную сторону ( увеличение запасов по фазе и усилению) приводят к тому результату на переходной характеристике, который и должен быть. Такое поведение настораживает тем, что моделирование может не учитывать некоторые параметры реальной схемы. Нет монотонного поведения функции. Предполагаю, что Ваш вариант комбинации цепей по опережению и по запаздыванию дает компенсацию при определенном сочетании параметров модели, но не ясна стабильность и главное реальность такого эффекта в железе. Ниже немного измененный вариант коррекции, который лучше согласуется с теорией по виду переходной характеристики и запасу по фазе в цепи ООС.
    ......Элементы схемы в модели могут включатся и выключаться из моделирования кнопками на панели меню- зеленый круг с восклицательным знаком и красный круг с перекрестием. На скрине, где "Enable". Не активный элемент, выключенный из текущего моделирования, становится светло серым на схеме.
    В анализе переходных процессов в модели отключите Fixed Time Step!!! Я случайно включил.
    ....И другой вариант включения C3 и номиналы С3 С4 R12. Переходная характеристика, как и должна быть при запасе около 45 град. ( вариант 055)
    ...Замена транзисторов в модели в первых двух каскадах на 546B для проверки повторяемости параметров. Сильного отличия почти нет, но емкость коллектора в модели у этих транзисторов, по сравнению с BC550, выше в 2 раза.
    На 3 и 7 странице описания усилителя М.Оталла приведены основные параметры схемы и указан запас по фазе и глубина ООС, а также логика данного типа коррекции и другие основные положения и подходы конструкции.
    Вложения Вложения
    Последний раз редактировалось EMiq; 04.04.2018 в 11:46.

  4. #223
    Завсегдатай Аватар для .Васильев
    Регистрация
    04.04.2007
    Адрес
    новгородская обл Пестово на Мологе
    Сообщений
    10,819

    По умолчанию Re: Как побороть звон в клипе

    Проверил вариант с увеличением тока первых транзисторов .Плюс в увеличении запаса устойчивости.51дб вполне достаточно .Остальное осталось без изменений
    Миниатюры Миниатюры Нажмите на изображение для увеличения. 

Название:	Отала поновому3 &#.JPG 
Просмотров:	213 
Размер:	700.6 Кб 
ID:	316812   Нажмите на изображение для увеличения. 

Название:	Отала поновому3 &#.JPG 
Просмотров:	180 
Размер:	252.9 Кб 
ID:	316813   Нажмите на изображение для увеличения. 

Название:	Отала поновому3 &#.JPG 
Просмотров:	177 
Размер:	158.2 Кб 
ID:	316814   Нажмите на изображение для увеличения. 

Название:	Отала поновому3.JPG 
Просмотров:	233 
Размер:	700.3 Кб 
ID:	316815  

    С уважением Максим.

  5. #224
    Частый гость Аватар для Дед-ка
    Регистрация
    05.02.2012
    Сообщений
    146

    По умолчанию Re: Как побороть звон в клипе

    Цитата Сообщение от .Васильев Посмотреть сообщение
    Сыт я параллельниками
    -Максим,будь другом,поделись честно, что не так с параллельниками? Какими именно ты наелся? ....С уважением Вячеслав.

  6. #225
    Завсегдатай Аватар для .Васильев
    Регистрация
    04.04.2007
    Адрес
    новгородская обл Пестово на Мологе
    Сообщений
    10,819

    По умолчанию Re: Как побороть звон в клипе

    Каждому фрукту свое место.Ну в данном случае стандартная тройка лучше . телефонных усилителях и при раскачке оу со смещением средней точки параллельник предпочтителен.имхо конечно.
    С уважением Максим.

  7. #226
    Давно не заходил
    Регистрация
    14.12.2007
    Адрес
    из преисподнии
    Возраст
    55
    Сообщений
    5,728

    По умолчанию Re: Как побороть звон в клипе

    лабиринт конденсаторов малой емкости ....
    и как же должна выглядеть полоса воспроизведения с разомкнутой обратной связью и фазовый отклик?

  8. #227
    Завсегдатай Аватар для .Васильев
    Регистрация
    04.04.2007
    Адрес
    новгородская обл Пестово на Мологе
    Сообщений
    10,819

    По умолчанию Re: Как побороть звон в клипе

    Где там куча конденсаторов?
    С уважением Максим.

  9. #228
    Давно не заходил
    Регистрация
    14.12.2007
    Адрес
    из преисподнии
    Возраст
    55
    Сообщений
    5,728

    По умолчанию Re: Как побороть звон в клипе

    Цитата Сообщение от .Васильев Посмотреть сообщение
    Где там куча конденсаторов?
    о какой "куче" речь?

  10. #229
    Завсегдатай Аватар для .Васильев
    Регистрация
    04.04.2007
    Адрес
    новгородская обл Пестово на Мологе
    Сообщений
    10,819

    По умолчанию Re: Как побороть звон в клипе

    Ну лабиринт ,чисто оталовская коррекция.АФЧХ и петлевое на графике
    С уважением Максим.

  11. #230
    Частый гость Аватар для Дед-ка
    Регистрация
    05.02.2012
    Сообщений
    146

    По умолчанию Re: Как побороть звон в клипе

    Цитата Сообщение от .Васильев Посмотреть сообщение
    Каждому фрукту свое место.Ну в данном случае стандартная тройка лучше . телефонных усилителях и при раскачке оу со смещением средней точки параллельник предпочтителен.имхо конечно.
    -Спасибо. Наверное Вы правы. Извините,что задал вопрос не по теме ветки.

  12. #231
    Завсегдатай Аватар для .Васильев
    Регистрация
    04.04.2007
    Адрес
    новгородская обл Пестово на Мологе
    Сообщений
    10,819

    По умолчанию Re: Как побороть звон в клипе

    Цитата Сообщение от Дед-ка Посмотреть сообщение
    -Спасибо. Наверное Вы правы. Извините,что задал вопрос не по теме ветки.
    Впринципе молжно и параллельник завести с токовым шунтом .Будет работать
    С уважением Максим.

  13. #232
    Завсегдатай Аватар для .Васильев
    Регистрация
    04.04.2007
    Адрес
    новгородская обл Пестово на Мологе
    Сообщений
    10,819

    По умолчанию Re: Как побороть звон в клипе

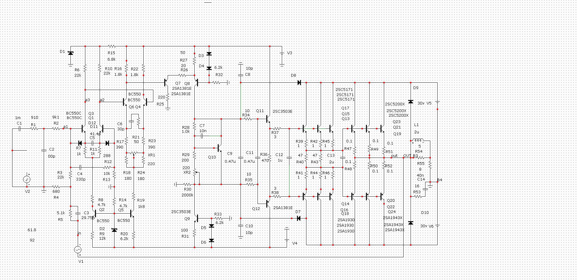
    Сделал попытку увеличить петлевое усиление .Ввел токовые зеркала во второй дифкаскад .Запас все те же 40 градусов . Кап нарисовал снижение искажений .Но это не суть важно.Вот такая картинка. По сути вариант номер три имхо самый предпочтительный. офф АФЧХ в точности ,как у прокаченного авшника на базе Гумели/Шмидта, токма искажений поболе
    Теперь платы рисую
    Миниатюры Миниатюры Нажмите на изображение для увеличения. 

Название:	Отала поновому4&#1.JPG 
Просмотров:	458 
Размер:	156.7 Кб 
ID:	317639   Нажмите на изображение для увеличения. 

Название:	Отала поновому4 &#.JPG 
Просмотров:	193 
Размер:	251.9 Кб 
ID:	317640   Нажмите на изображение для увеличения. 

Название:	Отала поновому &#1.JPG 
Просмотров:	168 
Размер:	311.1 Кб 
ID:	317641   Нажмите на изображение для увеличения. 

Название:	Отала поновому &#1.JPG 
Просмотров:	186 
Размер:	158.3 Кб 
ID:	317642  

    С уважением Максим.

  14. #233
    Давно не заходил Аватар для EMiq
    Регистрация
    01.09.2014
    Адрес
    777RUS
    Сообщений
    174

    По умолчанию Re: Как побороть звон в клипе

    Данный усилитель должен загенерить на 100-150 кГц, где фаза пересекла 180 град, причем с полным размахом сигнала, т.к. при сдвиге фазы более 180 град в ООС усиление будет более 1. Устойчив он будет только с глубиной ООС около 20-30 дБ, т.е. усиление с ООС равно около 70 дБ. Если я не прав, то поправьте.
    .....Еще раз посмотрел теорию . Может быть устойчивым, если количество переходов фазы 180 град до последней точки с усилением 0дБ на ЛАФЧХ четное, как есть на схеме. Есть, правда, тонкий момент изменения усиления в динамике при больших сигналах, когда меняются емкости переходов и частота среза каскадов, который в модели не всегда можно учесть, а это меняет АФЧХ.
    Последний раз редактировалось EMiq; 13.04.2018 в 22:12.

  15. #234
    Завсегдатай Аватар для .Васильев
    Регистрация
    04.04.2007
    Адрес
    новгородская обл Пестово на Мологе
    Сообщений
    10,819

    По умолчанию Re: Как побороть звон в клипе

    С чего ему генерировать? А так мне импортирует третий вариант! Как обладающий большем запасом устойчивости .
    С уважением Максим.

  16. #235
    Давно не заходил
    Регистрация
    13.08.2013
    Адрес
    Russian Federation,Tula
    Возраст
    57
    Сообщений
    837

    По умолчанию Re: Как побороть звон в клипе

    Интересная тема, спасибо за участие .Васильеву и EMiq, в частности уделено внимание анти-насыщению драйверных транзисторов, могу лишь добавить "зажим Бэкера" и упрощенно диод шоттки с падением 0.3v (впрочем уже предлагались в теме диоды антинасыщения), надеюсь на продолжение темы.

Страница 12 из 12 Первая ... 2101112

Социальные закладки

Социальные закладки

Ваши права

  • Вы не можете создавать новые темы
  • Вы не можете отвечать в темах
  • Вы не можете прикреплять вложения
  • Вы не можете редактировать свои сообщения
  •