Страница 12 из 13 Первая ... 210111213 Последняя
Показано с 221 по 240 из 251

Тема: Усилитель\AD797\Орлов

  1. #1 Показать/скрыть первое сообщение.
    Завсегдатай
    Автор темы
    Аватар для SAPR
    Регистрация
    01.12.2009
    Адрес
    Геленджик - СПб
    Возраст
    64
    Сообщений
    3,943

    По умолчанию Усилитель\AD797\Орлов

    Вот нарыл у себя такой усилитель (лет 8 провалялся на чердаке, включил - работает ).
    Сделан был вроде в 98 г., под впечатлением УМ Орлова и схемотехники AD797.
    Входной ДК - каскод с 504НТ3. ВК - с токовым шунтом, режим В (!) - ток покоя 20 мА.
    ОС неглубокая, 26 ... 30 дБ в звуковом диапазоне (полоса с замкнутой ОС - 1 мГц).
    Коэфф. гармоник 0.01% на 1 кГц и 0.03% на 20 кГц.
    Скорость нарастания - порядка 100 В\мкс.
    Мощность - 25 ... 30 Вт\8 Ом.
    Q 10, 11, 15, 16 - КТ818\819.
    Q 13, 14 - КТ 850\851.
    Q 6, 8, 12 - какие - то средней мощности (не помню).
    Остальные - КТ3102\3107.
    Несмотря на более чем скромные х-ки, усилитель очень неплохо играет.
    Тему открыл, может кому интересно будет собрать усилитель по такой топологии, с применением современных комплектующих.
    *****************************************
    Вот, к примеру, основные моменты улучшения:
    1. Заменить ВК Q9 ... 16 на ВК, аналогичный ВК LESART#5 - на двух БТ (драйвер) и ПТ 2SK1058\J162. Он сюда по топологии
    2. Вместо R2, 4 поставить ИТ, а вместо простого каскода Q6, 8 - каскод Хауксворда.
    3. Каскод Q6, 8 сделать следящим.
    4. Добавить в цепь коррекции еще одну емкость, равную корректирующей - с выхода на колл. Q5, 6 - как в AD797.
    Миниатюры Миниатюры Нажмите на изображение для увеличения. 

Название:	УМ_AD797_СХЕМА.PNG 
Просмотров:	8103 
Размер:	44.1 Кб 
ID:	177145   Нажмите на изображение для увеличения. 

Название:	IMG_8958.JPG 
Просмотров:	2117 
Размер:	187.8 Кб 
ID:	177146   Нажмите на изображение для увеличения. 

Название:	IMG_8961.JPG 
Просмотров:	2701 
Размер:	360.4 Кб 
ID:	177147   Нажмите на изображение для увеличения. 

Название:	IMG_8962.JPG 
Просмотров:	3031 
Размер:	437.1 Кб 
ID:	177149  


  2. #221
    Завсегдатай Аватар для fakel
    Регистрация
    30.11.2007
    Адрес
    Оренбург
    Возраст
    42
    Сообщений
    11,266

    По умолчанию Re: Усилитель\AD797\Орлов

    А синфазку как давишь?

  3. #222
    Завсегдатай
    Автор темы
    Аватар для SAPR
    Регистрация
    01.12.2009
    Адрес
    Геленджик - СПб
    Возраст
    64
    Сообщений
    3,943

    По умолчанию Re: Усилитель\AD797\Орлов

    Цитата Сообщение от fakel Посмотреть сообщение
    А синфазку как давишь?
    Какую?

  4. #223
    Завсегдатай Аватар для fakel
    Регистрация
    30.11.2007
    Адрес
    Оренбург
    Возраст
    42
    Сообщений
    11,266

    По умолчанию Re: Усилитель\AD797\Орлов

    если по обоим входам придет + или -

    ---------- Сообщение добавлено 15:50 ---------- Предыдущее сообщение было 15:37 ----------

    Цитата Сообщение от SAPR Посмотреть сообщение
    Удвоить скорость нарастания. И не только - вообще-то это побочный продукт от несколько другого усилителя
    А если неинв вход пустить через зеркало, а инв - напрямую? Сейчас зеркало вне ООС (кажется )

  5. #224
    Завсегдатай
    Автор темы
    Аватар для SAPR
    Регистрация
    01.12.2009
    Адрес
    Геленджик - СПб
    Возраст
    64
    Сообщений
    3,943

    По умолчанию Re: Усилитель\AD797\Орлов

    Цитата Сообщение от fakel Посмотреть сообщение
    если по обоим входам придет + или -
    Частично зеркало давит, полностью - общая ОС (это же ВК, а не автономный буфер)
    Цитата Сообщение от fakel Посмотреть сообщение
    А если неинв вход пустить через зеркало, а инв - напрямую? Сейчас зеркало вне ООС (кажется )
    хз.
    Это ж побочный продукт - там, где я его использовал, вообще не единичное усиление - частотнозависимая ОС, а зеркало прибито не к выходу, а к входному сигналу

    Offтопик:
    ЗЫ Это у меня манечка сейчас такая - входную часть усилителя запитать синфазно входному напр., а выходную - синфазно выходному. Т. е. весь усилитель находится как бы в покое, кроме выходных транзисторов

  6. #225
    Завсегдатай Аватар для fakel
    Регистрация
    30.11.2007
    Адрес
    Оренбург
    Возраст
    42
    Сообщений
    11,266

    По умолчанию Re: Усилитель\AD797\Орлов

    Цитата Сообщение от SAPR Посмотреть сообщение
    Т. е. весь усилитель находится как бы в покое, кроме выходных транзисторов
    И это правильно! Главная задача разработчика - обеспечить минимум девиации тока/напряжения на всех каскадах.

  7. #226
    Частый гость
    Регистрация
    08.12.2010
    Сообщений
    135

    По умолчанию Re: Усилитель\AD797\Орлов

    SAPR данный аппарат с ОС по току нормально будет работать? Планирую собрать вариант с поста # 196. Для ВЧ и СЧ звена.

  8. #227
    Завсегдатай
    Автор темы
    Аватар для SAPR
    Регистрация
    01.12.2009
    Адрес
    Геленджик - СПб
    Возраст
    64
    Сообщений
    3,943

    По умолчанию Re: Усилитель\AD797\Орлов

    Цитата Сообщение от Budkomes Посмотреть сообщение
    с ОС по току нормально будет работать?
    Это как? Если типа ИТУН с датчиком тока, то нормально. Схема с поста 196 - с однополюсной коррекцией, подбором Сс легко корректируется в том числе и для ИТУНа.

  9. #228
    Частый гость
    Регистрация
    08.12.2010
    Сообщений
    135

    По умолчанию Re: Усилитель\AD797\Орлов

    ИТУН с датчиком тока. Это и планирую. Осталось определиться с номиналами элементов для схемы.

  10. #229
    Завсегдатай
    Автор темы
    Аватар для SAPR
    Регистрация
    01.12.2009
    Адрес
    Геленджик - СПб
    Возраст
    64
    Сообщений
    3,943

    По умолчанию Re: Усилитель\AD797\Орлов

    Цитата Сообщение от Budkomes Посмотреть сообщение
    Осталось определиться с номиналами элементов для схемы.
    Не совсем. Зачем неинверт?

  11. #230
    Частый гость
    Регистрация
    08.12.2010
    Сообщений
    135

    По умолчанию Re: Усилитель\AD797\Орлов

    Если честно, то без разницы. Можно и инверт, но просто хочется оставить КР504НТ3 на входе, к ним душа как-то лежит. Да и полёвик BSP129 как по мне то лучше чем составной транзистор. А геморрой с управляемым источником тока для ДК неинверта мне не слишком нравится, для меня это не простая задача, сделать его так, чтобы он работал как надо.

  12. #231
    Завсегдатай Аватар для 25602
    Регистрация
    07.07.2006
    Адрес
    Украина, Балта
    Возраст
    40
    Сообщений
    2,046

    По умолчанию Re: Усилитель\AD797\Орлов

    SAPR, приветствую!!! Какие требования к входным полевикам? На что можно заменить? Можно ли использовать ВК на вертикалках в АБ?

  13. #232
    Завсегдатай
    Автор темы
    Аватар для SAPR
    Регистрация
    01.12.2009
    Адрес
    Геленджик - СПб
    Возраст
    64
    Сообщений
    3,943

    По умолчанию Re: Усилитель\AD797\Орлов

    Цитата Сообщение от 25602 Посмотреть сообщение
    Какие требования к входным полевикам?
    Латералы . С низкой входной емкостью.
    Цитата Сообщение от 25602 Посмотреть сообщение
    Можно ли использовать ВК на вертикалках в АБ?
    Не стоит - нужно делать цепь термостабилизации, а также значительно увеличивать токи покоя предвыхода ВК - для получения нужной скорости нарастания. Кроме того, значительно сужается полоса.

  14. #233
    Завсегдатай Аватар для 25602
    Регистрация
    07.07.2006
    Адрес
    Украина, Балта
    Возраст
    40
    Сообщений
    2,046

    По умолчанию Re: Усилитель\AD797\Орлов

    Цитата Сообщение от SAPR Посмотреть сообщение
    Латералы . С низкой входной емкостью.
    Не, вместо 504?
    Цитата Сообщение от SAPR Посмотреть сообщение
    Кроме того, значительно сужается полоса.
    Жаль

  15. #234
    Завсегдатай
    Автор темы
    Аватар для SAPR
    Регистрация
    01.12.2009
    Адрес
    Геленджик - СПб
    Возраст
    64
    Сообщений
    3,943

    По умолчанию Re: Усилитель\AD797\Орлов

    Цитата Сообщение от 25602 Посмотреть сообщение
    Не, вместо 504?
    Хз. Я не заморачивался. Наверное, вариантов много.

  16. #235
    Частый гость Аватар для 35101
    Регистрация
    07.04.2015
    Адрес
    Москва
    Сообщений
    185

    По умолчанию Re: Усилитель\AD797\Орлов

    Подойдут ли к504нт1Б с крутизной 0.4-1.5ма/в? Если подходят, то что нужно изменить в схеме?

  17. #236
    Частый гость
    Регистрация
    08.12.2010
    Сообщений
    135

    По умолчанию Re: Усилитель\AD797\Орлов

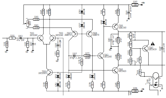
    Схема от Марантца ПМ-7000, схема очень похожа на АД797. Честно сказать когда её собрал, то не чего сверх естественного не услышал.
    Нажмите на изображение для увеличения. 

Название:	12.png 
Просмотров:	950 
Размер:	35.1 Кб 
ID:	283272

  18. #237
    Частый гость
    Регистрация
    12.02.2007
    Сообщений
    474

    По умолчанию Re: Усилитель\AD797\Орлов

    А чем именно похожа? Значками транзисторов?

  19. #238
    Частый гость
    Регистрация
    08.12.2010
    Сообщений
    135

    По умолчанию Re: Усилитель\AD797\Орлов

    Shaq и этим тоже.

  20. #239
    Частый гость
    Регистрация
    12.02.2007
    Сообщений
    474

    По умолчанию Re: Усилитель\AD797\Орлов

    Советую еще раз повнимательней посмотреть на обе схемы.

  21. #240
    Завсегдатай Аватар для dekko
    Регистрация
    05.04.2006
    Сообщений
    6,002

    По умолчанию Re: Усилитель\AD797\Орлов


    Offтопик:
    та оно и так видно, шо они похожи - они обе (две) усиливают, и на транзисторах!!

Страница 12 из 13 Первая ... 210111213 Последняя

Социальные закладки

Социальные закладки

Ваши права

  • Вы не можете создавать новые темы
  • Вы не можете отвечать в темах
  • Вы не можете прикреплять вложения
  • Вы не можете редактировать свои сообщения
  •