Привет всем.
Собрал этот Усь в 85-м, с предом к нему повозился, собирал несколько ниодин не звучал в 87 соеденил его с предом из ВРЛ №98 Е. Девятова и получился Полный УСь, ииии - досих пор работает. За эти 23 года рядом стояли разные изделия и Ямаха и Кенвуд, Сони, НАД и наши заводские Одисеи Бриги, сейчас СТОИТ Кембридж Аудио- Азур 540 но звучат они хуже. Менялась и акустика и уши "экспертов" результат один П.Зуев УМЗЧ с ООС 84 звучит очень!!! Характеристики своего варианта на помню P -~70w/4ом а остальное как получилось.
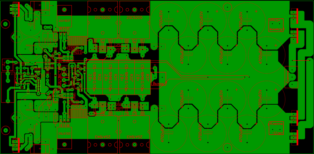
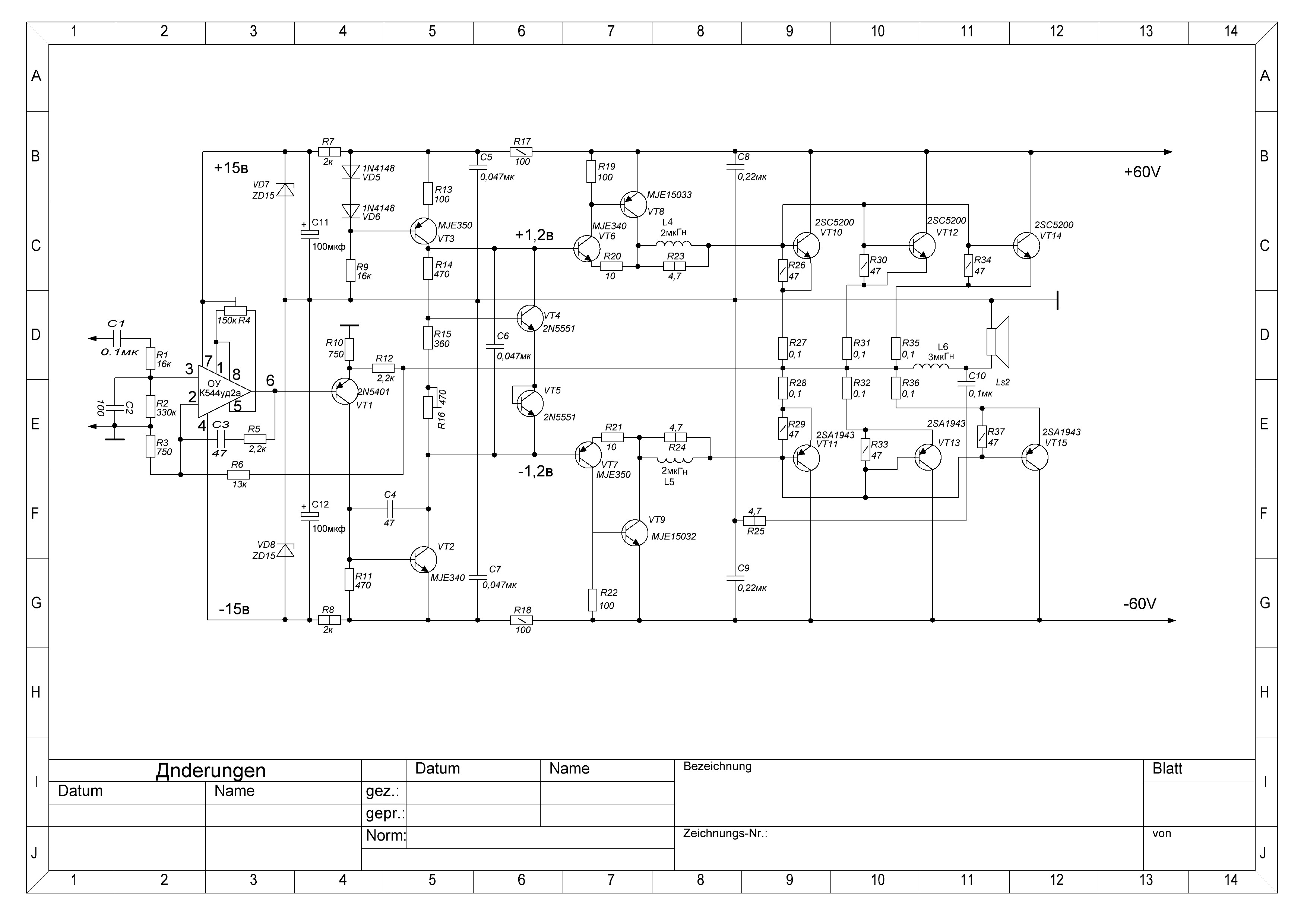
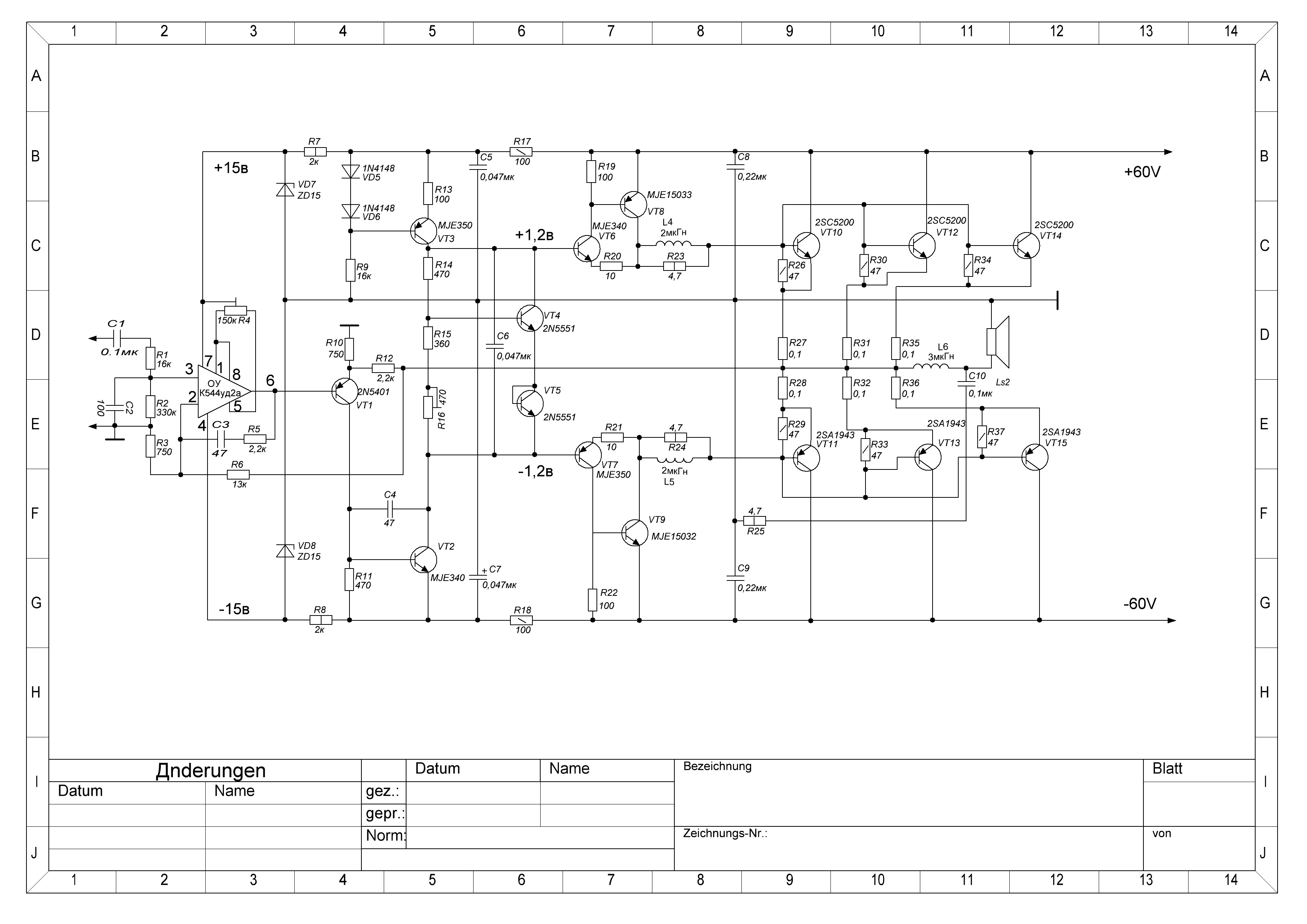
Увидев изделие на бойтесь всё таки 87 год, правда менял 819/18 на 8101/01 и литики на фирмУ все кроме питания, там кажется К50-18 22000х50v до сих пор фильтруют. Не взирая на этот ужас звук очень достойный и это не только мое мнение но и многих меломанов славного города Магадана. Но в связи с тем что сейчас стоит акустика на 200W собрася строить новый- более мощьный и глаза разбежались схем много и ВВ и Л.Зуев и Агеев. Может и не стоит городить, тупо собрать на импорте, умощнить выход, поднять питание до 45, строится он хорошо, пдбор практически ненужен или всетаки - новый. Прогонял в Микрокапе разное, в том числе и его - УМЗЧ с ООС 84 и вот что получилось, смесь П.Зуева ООС+ВК по схеме ОК (MC-9.0.5). Характеристики в МС хороши , как будет звук -послушаем.
Просьба к Спецам посмотреть в МС, может посоветуете что. Большое спасибо.![]()
Социальные закладки