Страница 10 из 10 Первая ... 8910
Показано с 181 по 196 из 196

Тема: УМЗЧ с УН без ООС

  1. #1 Показать/скрыть первое сообщение.
    -
    Автор темы
    Аватар для Olegyurich
    Регистрация
    17.01.2005
    Адрес
    Санкт-Петербург
    Возраст
    47
    Сообщений
    5,263

    По умолчанию УМЗЧ с УН без ООС

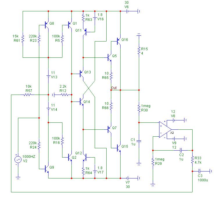
    Вот схема, хоть и изврат, но играет хорошо. Одна небольшая проблема - на выходе постоянка около 350 мВ. Цепочка R20C3 по моему разумению, должна это дело гасить, но делает это не сильно(без нее 1.2 В). Что можно сделать с этим. Структура усилителя должна остаться такой же.
    Миниатюры Миниатюры Нажмите на изображение для увеличения. 

Название:	Live.JPG 
Просмотров:	4308 
Размер:	38.0 Кб 
ID:	9827  
    Последний раз редактировалось Olegyurich; 30.03.2006 в 12:08. Причина: Изменение заголовка
    APlayer - Tascam US1x2 - PALABS AE25 - PALABS ACE3
    avtech@palabs.ru

  2. #181
    Частый гость Аватар для Dimf
    Регистрация
    18.01.2005
    Адрес
    столица нашей Родины
    Сообщений
    439

    По умолчанию Re: УМЗЧ с УН без ООС

    Цитата Сообщение от Olegyurich
    Увеличение тока покоя я не считаю очень большой проблемой.
    Мне почему-то хочется не вылезать за 100мА
    А еще мне интересна относительно высокая мощность, поэтому значимый эффект дает только перевод в чистый А.

    Цитата Сообщение от Olegyurich
    как в симуляторе симулируется тепловая связь между выходными транзисторами и транзистором, задающим смещение?
    Так в DC анализе исследуется зависимость от абсолютной температуры. То есть все элементы схемы синхронно "греются". Если нужно зафиксировать температуру какого-либо элемента, то в параметрах есть строка, T_ABS. Например напряжение на выходе нетермостабильно (у меня от 3 до 12 мВ), пока не выставишь температуру интегратора - в реале он же не греется вместе с выхлопом.

    Цитата Сообщение от Olegyurich
    Вы не пробовали эмиттерные резисторы ставить в вых.каскад?
    Насколько я знаю, они ухудшают спектр и крутизну. А преимущества - только в термостабильности и распределении токов при параллельных транзисторах. В предыдущем варианте ток покоя почему-то плыл независимо от них, как бы я их не ставил.

    Кстати, в последнем варианте можно поставить вольтдобавку. Резисторы нужны по 22к, поэтому кондеры можно использовать пленочные на 2.2 мкФ.

    Dimf добавил 26.05.2006 в 15:33
    Цитата Сообщение от Olegyurich
    двуккаскадным Дарлингтоном+Шиклаи
    А базы выходников в коллекторы обоих транзисторов?

    P.S. Когда же я его в железе соберу
    Последний раз редактировалось Dimf; 26.05.2006 в 15:33. Причина: Добавлено сообщение

  3. #182
    -
    Автор темы
    Аватар для Olegyurich
    Регистрация
    17.01.2005
    Адрес
    Санкт-Петербург
    Возраст
    47
    Сообщений
    5,263

    По умолчанию Re: УМЗЧ с УН без ООС

    Цитата Сообщение от Dimf
    А базы выходников в коллекторы обоих транзисторов?
    Да.
    Насчет остального - думаю надо это смотреть уже в железе.
    APlayer - Tascam US1x2 - PALABS AE25 - PALABS ACE3
    avtech@palabs.ru

  4. #183
    Частый гость Аватар для Dimf
    Регистрация
    18.01.2005
    Адрес
    столица нашей Родины
    Сообщений
    439

    По умолчанию Re: УМЗЧ с УН без ООС

    Урра, товарищи!
    Итак, я наконец-то собрал это дело. Схема правда упрощенная - почти https://forum.vegalab.ru/attachment....9&d=1143705391 , вместо вых. каскада - дарлингтоны TIP122/127 с 0.12 ом в эмиттерах. Выход конденсаторный, так как собирал без интегратора. Ток покоя около полусотни мА.
    Цель была - послушать саму идею безосного усиления, поэтому собрал 1 канал. На второй колонке играл для сравнения усилитель на LM3886.

    Так вот, ко мне как раз зашел друг, и мы оба заметили следующее - безосник играет живее и интереснее. Но не буду углубляться в звуковые подробности, тем более что сборка пробная, этим я займусь позже (отладкой).

    Единственное, что хочу сказать - заметен завал высоких, навскидку выше 10 кГц. Не знаю, но боюсь "живость" могла быть из-за этого. Причина неизвестна (макет после прослушки уже разобрал), но возможно виноват электролит на выходе, так как он неполярный а нагрузку я цепанул на землю, а не в минус питания. То есть емкость была под маленьким напряжением поляризации (если не под обратным ) Хотя когда я сравнивал провода (один был в два раза длиннее, тоньше и дешевле другого), тоже был завал высоких, правда небольшой (тот же друг не заметил). Но воспринималось это как "тухлость". Здесь же совсем другое ощущение.

  5. #184
    Регистрация не подтверждена Аватар для VADIK
    Регистрация
    27.06.2005
    Адрес
    Самара
    Возраст
    55
    Сообщений
    560

    По умолчанию Re: УМЗЧ с УН без ООС


    Offтопик:
    Что-то до боли знакомое , похоже правда?
    https://forum.vegalab.ru/showthread.php?t=3397
    Вот модернизованый, пока не очень хорошо.
    Вложения Вложения

  6. #185
    -
    Автор темы
    Аватар для Olegyurich
    Регистрация
    17.01.2005
    Адрес
    Санкт-Петербург
    Возраст
    47
    Сообщений
    5,263

    По умолчанию Re: УМЗЧ с УН без ООС

    Странненько, у меня с высокими все Ок. А номиналы последовательных резисторов такие же? А транзисторы в УН какие? Конденсатор наверно ПОЛЯРНЫЙ имеется ввиду? А в 0 не выводилось без интегратора? У меня даже без подстроечника 300 мВ на выходе было,я на них плюнул. Ток покоя очень маленький, звук должен быть весьма жесткий, на какой мощности слушали?

    Olegyurich добавил 31.05.2006 в 10:22
    2VADIK, по структуре оно самое. И что?
    Последний раз редактировалось Olegyurich; 31.05.2006 в 10:22. Причина: Добавлено сообщение
    APlayer - Tascam US1x2 - PALABS AE25 - PALABS ACE3
    avtech@palabs.ru

  7. #186
    Завсегдатай Аватар для Серый Мыш
    Регистрация
    14.01.2005
    Адрес
    Германия
    Сообщений
    2,015

    По умолчанию Re: УМЗЧ с УН без ООС

    Dimf Чтобы ОС с Мухами сравнивать, хотелось бы условия сравнения выровнять сначала. А то ведь сравниваем кривую АЧХ и высокое выходное сопротивление усилителя без ООС c жестким спектром гармоник усилителя с ООС ?
    Читал гдето - есть профиусилители, где и выходное сопротивление и "ламповость" регуляторами выставляется. Так на нем можно любой ламповик ссимулировать - хозяин ламповика отличить не может.
    Сергей
    -------
    Снятся людям иногда
    Дорогие провода...

  8. #187
    Частый гость Аватар для Dimf
    Регистрация
    18.01.2005
    Адрес
    столица нашей Родины
    Сообщений
    439

    По умолчанию Re: УМЗЧ с УН без ООС

    Цитата Сообщение от Olegyurich
    Конденсатор наверно ПОЛЯРНЫЙ имеется ввиду?
    Да, конечно полярный, опечатался.

    Цитата Сообщение от Olegyurich
    А в 0 не выводилось без интегратора?
    Меньше вольта подстроечником вывел. Фигня в том, что бета входных транзисторов немного разная - 195 и 210 вроде, я мерял.

    Цитата Сообщение от Olegyurich
    Ток покоя очень маленький, звук должен быть весьма жесткий,
    Жесткий был, да. У меня был не очень хороший монтаж по радиатору, поэтому при попытке выставить больше 100мА ток покоя уплывал. Но все равно нужно собирать стерео и нормально, чтобы экспериментировать.

    Цитата Сообщение от Olegyurich
    на какой мощности слушали?
    На средней. Когда тихо, мне трудно разобраться в звучании.

    Цитата Сообщение от Серый Мыш
    кривую АЧХ
    Не такая уж и кривая, максимум завал на высоких.

    Цитата Сообщение от Серый Мыш
    высокое выходное сопротивление усилителя без ООС
    Я мерял, не более полуома. Акустика 8-омная.

    Цитата Сообщение от Серый Мыш
    c жестким спектром гармоник усилителя с ООС ?
    А у моего безосника он мягкий, с выхлопом-то в АВ?

  9. #188
    -
    Автор темы
    Аватар для Olegyurich
    Регистрация
    17.01.2005
    Адрес
    Санкт-Петербург
    Возраст
    47
    Сообщений
    5,263

    По умолчанию Re: УМЗЧ с УН без ООС

    Цитата Сообщение от Dimf
    Жесткий был, да. У меня был не очень хороший монтаж по радиатору, поэтому при попытке выставить больше 100мА ток покоя уплывал. Но все равно нужно собирать стерео и нормально, чтобы экспериментировать.
    попробуй все-таки, побольше сделать, с дарлингтонами это вообще странно. А задающий смещение транзистор находится на одном радиаторе с выходниками? Для себя я выработал некое правило - ток покоя д.б. не меньше 0.2-0.3 среднего рабочего тока, тогда звук нормальный(без общей ООС), я когда меньше 150 мА делал, звук портился, 250 мА более менее, и при этом когда на пределе слушали, ток где-то 1-1.5 А в нагрузке, звук был жестковат, хотя там не только в этом дело было, может и вообще не в этом.
    APlayer - Tascam US1x2 - PALABS AE25 - PALABS ACE3
    avtech@palabs.ru

  10. #189
    Частый гость Аватар для Dimf
    Регистрация
    18.01.2005
    Адрес
    столица нашей Родины
    Сообщений
    439

    По умолчанию Re: УМЗЧ с УН без ООС

    Цитата Сообщение от Olegyurich
    А задающий смещение транзистор находится на одном радиаторе с выходниками?
    Да, но в нескольких сантиметрах и без термопасты все стояли

    А еще вы паяли его, кроме первого варианта?

  11. #190
    -
    Автор темы
    Аватар для Olegyurich
    Регистрация
    17.01.2005
    Адрес
    Санкт-Петербург
    Возраст
    47
    Сообщений
    5,263

    По умолчанию Re: УМЗЧ с УН без ООС

    Я спаял 3 варианта - самый первый, который в первом посте.
    Потом его, же но с 2 резисторами в базах вместо 4.
    Потом с Шиклаи на выходе.
    Потом хотел спаять его же, но на качественных деталях, но совершенно нет времени. Сейчас играет второй вариант с током покоя 500 мА.
    Пастой я бы помазал. А радиатор большой? У меня греется прилично, но плывет не сильно.
    APlayer - Tascam US1x2 - PALABS AE25 - PALABS ACE3
    avtech@palabs.ru

  12. #191
    Частый гость Аватар для Dimf
    Регистрация
    18.01.2005
    Адрес
    столица нашей Родины
    Сообщений
    439

    По умолчанию Re: УМЗЧ с УН без ООС

    Цитата Сообщение от Olegyurich
    Пастой я бы помазал.

    Offтопик:
    Лень, мать ее...


    Цитата Сообщение от Olegyurich
    радиатор большой? У меня греется прилично
    У меня еле-еле грелись (транзисторы). Но и питание всего 17 вольт. И работал недолго (в смысле слушал).

    Следующий я соберу с таким выхлопом: https://forum.vegalab.ru/attachment....0&d=1148569416 Здесь хорошо то, что не требуется контакт драйверов с выходниками. Только вместо ИТ вольтдобавку.

  13. #192
    -
    Автор темы
    Аватар для Olegyurich
    Регистрация
    17.01.2005
    Адрес
    Санкт-Петербург
    Возраст
    47
    Сообщений
    5,263

    По умолчанию Re: УМЗЧ с УН без ООС

    Цитата Сообщение от Dimf
    У меня еле-еле грелись (транзисторы).
    Тогда непонятно, отчего плыл ток покоя.
    да и еще, если нагрузка 4 Ома, тогда тем более ток покоя поболье надо.
    У меня-то 8 Ом акустика.
    APlayer - Tascam US1x2 - PALABS AE25 - PALABS ACE3
    avtech@palabs.ru

  14. #193
    Старый знакомый Аватар для ~D`Evil~
    Регистрация
    03.02.2006
    Адрес
    Санкт - Петербург
    Возраст
    38
    Сообщений
    792

    По умолчанию Re: УМЗЧ с УН без ООС

    Оживлю дискуссию

    Собрал усилитель по схеме из поста №46, все нравится кроме плавающей постоянки, звук супер

    Вот собственно сам усилок:
    Нажмите на изображение для увеличения. 

Название:	IMG_7672.jpg 
Просмотров:	698 
Размер:	254.4 Кб 
ID:	17298Нажмите на изображение для увеличения. 

Название:	IMG_7675.jpg 
Просмотров:	595 
Размер:	305.7 Кб 
ID:	17299Нажмите на изображение для увеличения. 

Название:	IMG_7676.jpg 
Просмотров:	506 
Размер:	237.4 Кб 
ID:	17300Нажмите на изображение для увеличения. 

Название:	IMG_7679.jpg 
Просмотров:	513 
Размер:	283.6 Кб 
ID:	17301

    Здесь писали про стабилизатор напряжения на основе источника тока (вроде на LM318), как его сделать, что-то я не пойму ???
    Имеет ли смысл питать УН от чего нить типа M5230L или 7xL24 сойдут?

    Еще, насколько оправдан параллельный повторитель на входе, характеристики то по-лучше будут, а как со звуком?


    P.S. Олег, на 0.6А радиатор греется вполне приемлимо, думаю если все же выгонять ток покоя до 2.5А, то без воздушного охлаждения никак не обойтись

  15. #194
    -
    Автор темы
    Аватар для Olegyurich
    Регистрация
    17.01.2005
    Адрес
    Санкт-Петербург
    Возраст
    47
    Сообщений
    5,263

    По умолчанию Re: УМЗЧ с УН без ООС

    Кстати, не пробовал слушать на все 20 Вт, т.е с выходом в АБ?
    Характеристики не мерял?
    Цитата Сообщение от ~D`Evil~ Посмотреть сообщение
    P.S. Олег, на 0.6А радиатор греется вполне приемлимо, думаю если все же выгонять ток покоя до 2.5А, то без воздушного охлаждения никак не обойтись
    Или побольше радиатор поставить . Раза в 3.
    APlayer - Tascam US1x2 - PALABS AE25 - PALABS ACE3
    avtech@palabs.ru

  16. #195
    Старый знакомый Аватар для ~D`Evil~
    Регистрация
    03.02.2006
    Адрес
    Санкт - Петербург
    Возраст
    38
    Сообщений
    792

    По умолчанию Re: УМЗЧ с УН без ООС

    Цитата Сообщение от Olegyurich Посмотреть сообщение
    Характеристики не мерял?
    Нет еще.
    Цитата Сообщение от Olegyurich Посмотреть сообщение
    Кстати, не пробовал слушать на все 20 Вт, т.е с выходом в АБ?
    Искажения прут Да и колонки не справляются, с у них максимум нормальных можно ватт 10-12 выжать.

  17. #196
    -
    Автор темы
    Аватар для Olegyurich
    Регистрация
    17.01.2005
    Адрес
    Санкт-Петербург
    Возраст
    47
    Сообщений
    5,263

    По умолчанию Re: УМЗЧ с УН без ООС

    Ну вообще то искажений особых должно быть, правда если колонки.....
    APlayer - Tascam US1x2 - PALABS AE25 - PALABS ACE3
    avtech@palabs.ru

Страница 10 из 10 Первая ... 8910

Социальные закладки

Социальные закладки

Ваши права

  • Вы не можете создавать новые темы
  • Вы не можете отвечать в темах
  • Вы не можете прикреплять вложения
  • Вы не можете редактировать свои сообщения
  •