В свое время я внимательно изучил этот цикл статей. У меня сложилось впечатление, что Корзинин опубликованные схемы не собирал. Там изложено его понятие, как строить усилитель, не более. Тем не менее тогда это был актуальный цикл.
Приведенную схему можно собрать с оговоркой
PSV.
Если непонятно как, дорисуем
[ADDED=ИГВИН]1130428601[/ADDED]
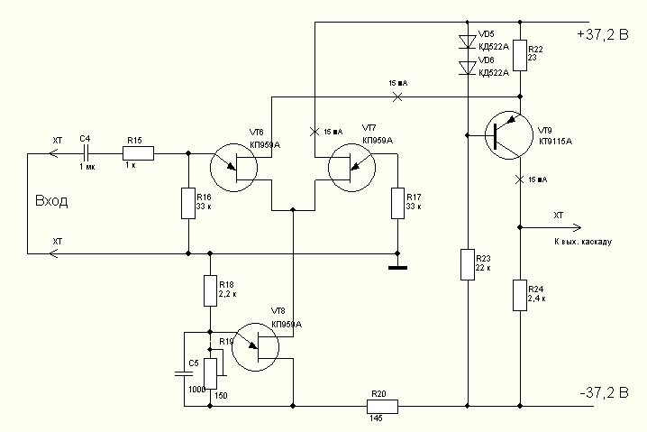
Вот примерно так можно попробовать:
[ADDED=ИГВИН]1130428760[/ADDED]
О, блин, а зачем я первый подстроечник-то поставил???
По запарке. Выкинь его (закороти

)
Или двухтакт собери, добавив 2SJ162.
Социальные закладки