Показано с 1 по 2 из 2

Тема: the Danyuk phono preamp

  1. #1
    PaX PALANTiRA
    Автор темы
    Аватар для EDDiE
    Регистрация
    13.02.2006
    Адрес
    GAZ-A-LAGO
    Сообщений
    13,378

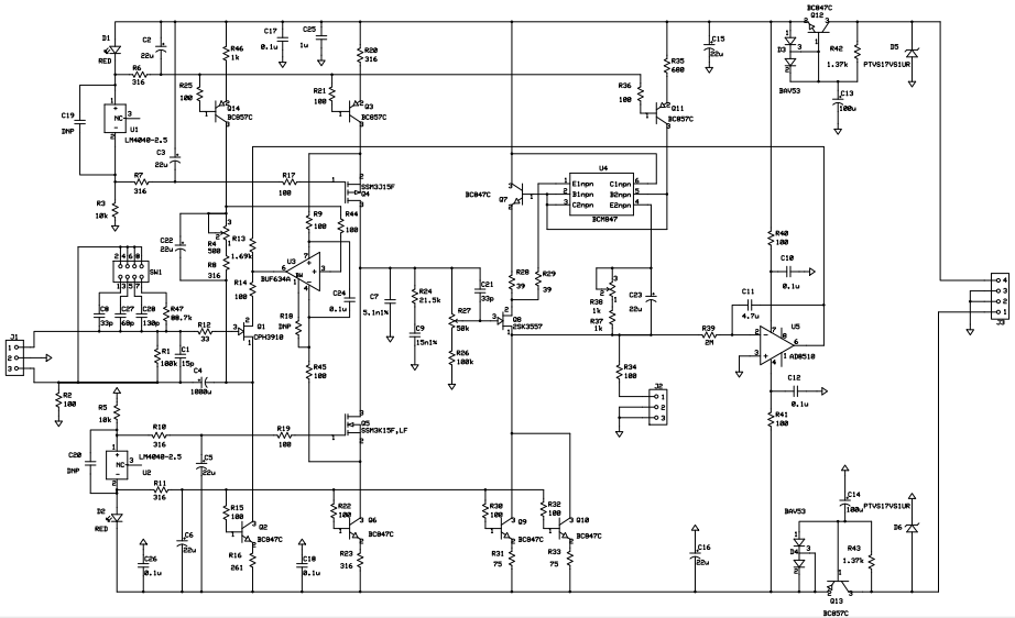
    По умолчанию the Danyuk phono preamp

    Вложения Вложения

  2. #2
    Завсегдатай Аватар для fakel
    Регистрация
    30.11.2007
    Адрес
    Оренбург
    Возраст
    42
    Сообщений
    11,280

    По умолчанию Re: the Danyuk phono preamp

    Каскад на JFET дополнить до симметричного транзистором обратной проводимости
    Рисунок в топе не грузится

    аналогичное решение на лампах - https://forum.vegalab.ru/showthread.php?t=62182

Социальные закладки

Социальные закладки

Ваши права

  • Вы не можете создавать новые темы
  • Вы не можете отвечать в темах
  • Вы не можете прикреплять вложения
  • Вы не можете редактировать свои сообщения
  •