Страница 1 из 42 12311 ... Последняя
Показано с 1 по 20 из 830

Тема: УН с однотактным выходом

  1. #1
    Профиль удален
    Автор темы
    Аватар для bukvarev
    Регистрация
    18.08.2012
    Адрес
    Нижний Новгород
    Возраст
    53
    Сообщений
    1,825

    По умолчанию УН с однотактным выходом

    Уважаемые форумчане!
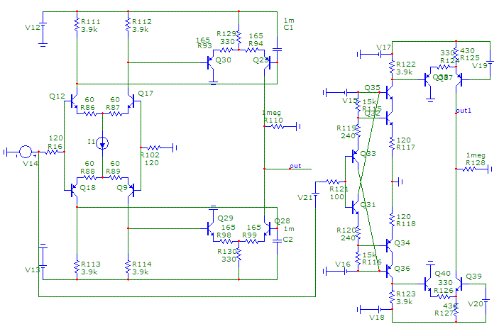
    Попробовал реализовать УН с однотактным выходом, "коротким" трактом и малыми искажениями... Решил применить "жесткое" управление транзистором Q11.
    Изначально хотел все реализовать при небольшом усилении ДК, с "резисторными" нагрузками. Думаю, так будет лучше по звуку.
    Схема первоначальной идеи.
    Нажмите на изображение для увеличения. 

Название:	УН_с_однотактным_выхлопом.jpg 
Просмотров:	10465 
Размер:	202.0 Кб 
ID:	197457 Ее АФЧХ с разомкнутой ОООС: УН_резисторный_АФЧХ.pdf

    Предыдущая схема усилителя мощности (вер. 0.3):MW_ver_0_3.pdf, предыдущая версия ПП.Плата_ver_0_3.pdf.
    (вер. 0.5)MW_ver_0.5.pdf
    Текущая версия схемы (ver.0.6): MW_schematics_ver_0.6.pdf .
    Последний раз редактировалось bukvarev; 26.01.2018 в 12:32.

  2. #2
    Частый гость
    Регистрация
    24.03.2007
    Адрес
    Краснодар
    Возраст
    65
    Сообщений
    383

    По умолчанию Re: УН с однотактным выходом

    Вложения не существуют !

  3. #3
    Завсегдатай
    Регистрация
    16.01.2009
    Сообщений
    2,921

    По умолчанию Re: УН с однотактным выходом

    А что даёт такое запараллеливание двух ДК?

  4. #4
    Регистрация не подтверждена
    Регистрация
    22.07.2013
    Адрес
    Ростов-на-Дону
    Возраст
    32
    Сообщений
    108

    По умолчанию Re: УН с однотактным выходом

    Цитата Сообщение от viktor8m Посмотреть сообщение
    А что даёт такое запараллеливание двух ДК?
    ага...очень интересно.

    но вообще, мне очень нравиться! что-то свеженькое и на мой взгляд, очень перспективное! однако ТС, видел Ваши предыдущие "изыскания на тему", там как-то все лаконичнее... хотя, Вам виднее.

  5. #5
    Профиль удален
    Автор темы
    Аватар для bukvarev
    Регистрация
    18.08.2012
    Адрес
    Нижний Новгород
    Возраст
    53
    Сообщений
    1,825

    По умолчанию Re: УН с однотактным выходом

    Цитата Сообщение от viktor8m Посмотреть сообщение
    А что даёт такое запараллеливание двух ДК?
    1. Выравнивание входных токов (+ и -).
    2. Меньшие искажения (незначительно, правда).
    3. В 1,41 раз уменьшаем напряжение шумов. причем, сами транзисторы работают при меньшем токе (2,5 мА). Что в принципе лучше по шумам. А для входных повторителей вообще можно выбрать оптимальный ток.

    Цитата Сообщение от hjvf Посмотреть сообщение
    там как-то все лаконичнее...
    Тут по сути путь сигнала не длиннее, просто все причесано с точки зрения стабилизации режимов (ну и не только). Я хотел попробовать разработать усилитель, работающий без предварительного подбора компонентов. Вот в качестве входных транзисторов, например, присмотрел сборки PMP4501, PMP5501. По параметрам - почти BC550/560.
    Нужно больше приборов
    Последний раз редактировалось bukvarev; 01.04.2014 в 13:54.

  6. #6
    Завсегдатай
    Регистрация
    16.01.2009
    Сообщений
    2,921

    По умолчанию Re: УН с однотактным выходом

    Цитата Сообщение от bukvarev Посмотреть сообщение
    Выравнивание входных токов (+ и -)
    У меня сомнения (т.к. базовые токи обоих ДК меняются в одну сторону), но нет времени проверять.

  7. #7
    Профиль удален
    Автор темы
    Аватар для bukvarev
    Регистрация
    18.08.2012
    Адрес
    Нижний Новгород
    Возраст
    53
    Сообщений
    1,825

    По умолчанию Re: УН с однотактным выходом

    Цитата Сообщение от viktor8m Посмотреть сообщение
    токи обоих ДК меняются в одну сторону
    Все верно, но на входе вклад этих токов ослабляется повторителями. А у примененных транзисторов усиление мало . Конечно, симметрия не полная, но на смещение нуля при достаточно большом входном резисторе, а главное - на полосу эта мера оказывает весьма значительное влияние.

  8. #8
    Регистрация не подтверждена
    Регистрация
    22.07.2013
    Адрес
    Ростов-на-Дону
    Возраст
    32
    Сообщений
    108

    По умолчанию Re: УН с однотактным выходом

    Цитата Сообщение от bukvarev Посмотреть сообщение
    предварительного подбора компонентов
    сомнительная необходимость...Вы же и не будите пачками собирать (ну не более 3-4 плат в день) можно и подбором позаниматься. к тому же не такая это и проблема (с оригинальными компонентами).

    если есть отладочная ПП, то с удовольствием соберу Ван УН и даже все замеры проведу.

    ---------- Добавлено в 00:36 ---------- Предыдущее сообщение в 00:35 ----------

    Цитата Сообщение от bukvarev Посмотреть сообщение
    работающий без предварительного подбора компонентов
    не та цитата)) с этой понятней

  9. #9
    Профиль удален
    Автор темы
    Аватар для bukvarev
    Регистрация
    18.08.2012
    Адрес
    Нижний Новгород
    Возраст
    53
    Сообщений
    1,825

    По умолчанию Re: УН с однотактным выходом

    Цитата Сообщение от hjvf Посмотреть сообщение
    Вы же и не будите пачками собирать (ну не более 3-4 плат в день) можно и подбором позаниматься. к тому же не такая это и проблема (с оригинальными компонентами).

    если есть отладочная ПП, то с удовольствием соберу Ван УН и даже все замеры проведу
    Ну, для себя то соберу в одном экземпляре и успокоюсь Но подбирать смд компоненты не очень удобно, а на них я переполз очень давно и основательно. Плату не разводил. Собирал на простой макетке, "навесом". Предлагаю схемку вначале обсудить, а там и топологию сделаю. Это - точно не проблема.

  10. #10
    Регистрация не подтверждена
    Регистрация
    22.07.2013
    Адрес
    Ростов-на-Дону
    Возраст
    32
    Сообщений
    108

    По умолчанию Re: УН с однотактным выходом

    а что с ВК планируете? классика?

    я моделировал и макетировал Вашу прошлую схемку, где повторитель + ОЭ + каскодОК_ОБ, нагружено на ИТ. на выход полевики. работает!)) и нормально, для своей простоты, играет. а тут ДК-передыка... как-то избыточно выглядит. не красиво. извиняюсь за бредни)))

  11. #11
    Профиль удален
    Автор темы
    Аватар для bukvarev
    Регистрация
    18.08.2012
    Адрес
    Нижний Новгород
    Возраст
    53
    Сообщений
    1,825

    По умолчанию Re: УН с однотактным выходом

    Цитата Сообщение от hjvf Посмотреть сообщение
    а что с ВК планируете? классика?
    Пока два варианта: четверка или однотактный Шиклай на bs107+резвый PNP, а за ним - двойка. Но это - совсем сыро.
    Цитата Сообщение от hjvf Посмотреть сообщение
    ДК-передыка
    С ним можно получить значительно меньшие искажения по сравнению с однотактным. Почти все качество усилителя зависит от линейности входа и его перегрузочной способности. Вот выкинуть нижние источники тока ("дифкаскадные") - при реализации инвертирующего включения вполне можно попробовать.

  12. #12
    Регистрация не подтверждена
    Регистрация
    22.07.2013
    Адрес
    Ростов-на-Дону
    Возраст
    32
    Сообщений
    108

    По умолчанию Re: УН с однотактным выходом

    что инвертом надо делать - однозначно! тогда, действительно, ИТ не нужны.

    с Шиклаями...как-то странно получится...хотя...

    а "четверка" то зачем?) и если четверка, то какая? как в Милле (классика) или как в Роланде (паралельный повторитель на ИТ, а потом тройка)?

  13. #13
    Профиль удален
    Автор темы
    Аватар для bukvarev
    Регистрация
    18.08.2012
    Адрес
    Нижний Новгород
    Возраст
    53
    Сообщений
    1,825

    По умолчанию Re: УН с однотактным выходом

    Классика. При тройке все таки входное сопротивление первого ЭП оказывает сильное влияние даже на каскад с выходным сопротивлением 10 кОм и током покоя 20 мА. А хочется попробовать расширить полосу.
    Потом, эту схему конечно, можно и дальше упростить: убрать каскод (2sc2705 сразу сядут в ДК), сделать ДК одинарным, убрать Q1 и Q2. В принципе, начинал как раз с такой схемы. Тоже хорошо себя ведет. Но решил выложить все "по максимуму" на обсуждение.

  14. #14
    Регистрация не подтверждена
    Регистрация
    22.07.2013
    Адрес
    Ростов-на-Дону
    Возраст
    32
    Сообщений
    108

    По умолчанию Re: УН с однотактным выходом

    Цитата Сообщение от bukvarev Посмотреть сообщение
    При тройке все таки входное сопротивление первого ЭП оказывает сильное влияние даже на каскад с выходным сопротивлением 10 кОм и током покоя 20 мА.
    то есть ось не планируется?)

    ---------- Добавлено в 01:24 ---------- Предыдущее сообщение в 01:24 ----------

    общая

    ---------- Добавлено в 01:26 ---------- Предыдущее сообщение в 01:24 ----------

    на схеме не вижу, только интигрирующую цепь.

  15. #15
    Профиль удален
    Автор темы
    Аватар для bukvarev
    Регистрация
    18.08.2012
    Адрес
    Нижний Новгород
    Возраст
    53
    Сообщений
    1,825

    По умолчанию Re: УН с однотактным выходом

    Цитата Сообщение от hjvf Посмотреть сообщение
    то есть ось не планируется?)
    Планируется, причем по полной. Этот УН успокаивается только двухполюсной коррекцией. Зря что ли стараюсь тракт "укоротить" ?
    Просто тихонько выбираю источники искажений. Поэтому ВК - ох, далеко еще до него

  16. #16
    Регистрация не подтверждена
    Регистрация
    22.07.2013
    Адрес
    Ростов-на-Дону
    Возраст
    32
    Сообщений
    108

    По умолчанию Re: УН с однотактным выходом

    а я и не знаю зачем так ускорять))) макет (о котором я писал) имеет 0.006% от 10кГц до 100кГц (на меньшех частотах 0.005). чего еще надо?)) в смысле по скорости...
    двуполюсная...у меня только негативные впечатления. думаю на надо так за скоростью гнаться! тогда и "тройка" на выход ляжет и меньше проблем будет с устойчивостью.

    з.ы. коррекция в моем макете: кондер с выхода УНа на базу ОЭ и с выхода УНа на землю (параллельно резику). устойчиво)))

  17. #17
    Жестокий, толстый слон Аватар для Konkere
    Регистрация
    02.12.2002
    Адрес
    Москва
    Сообщений
    1,163

    По умолчанию Re: УН с однотактным выходом


    Offтопик:
    Цитата Сообщение от bukvarev Посмотреть сообщение
    Проверил.
    АФЧХ - .pdf, модель - .zip. Попробуйте, у меня все открывается.
    Не знаю, что и где у Вас открывается, но таких вложений на сервере нет.
    Dictum sapienti sat est

  18. #18
    Завсегдатай Аватар для fakel
    Регистрация
    30.11.2007
    Адрес
    Оренбург
    Возраст
    42
    Сообщений
    11,277

    По умолчанию Re: УН с однотактным выходом

    Имхо, схема неоправданно усложнена. Развернутый дифф в УН сиильно гармонит. Я бы 2ой дифф развернул... см тут
    https://forum.vegalab.ru/attachment....4&d=1267456534
    https://forum.vegalab.ru/attachment....9&d=1269624476
    https://forum.vegalab.ru/attachment....9&d=1267707374

  19. #19
    Профиль удален
    Автор темы
    Аватар для bukvarev
    Регистрация
    18.08.2012
    Адрес
    Нижний Новгород
    Возраст
    53
    Сообщений
    1,825

    По умолчанию Re: УН с однотактным выходом

    Цитата Сообщение от fakel Посмотреть сообщение
    Развернутый дифф в УН сиильно гармонит. Я бы 2ой дифф развернул... см тут
    На подобные схемы я насмотрелся уже...
    Все три имеют, на мой взгляд, недостаточную линейность ДК, две последние - активные нагрузки ДК, что противоречит выбранной концепции.

    Потом, схему топика действительно можно по формальным признакам отнести к классу "развернутых" ДК, однако тут есть определеные особенности:
    - выдержана частотная линейность нагрузки первого ДК и выходного сопротивления Q5 и Q6. Именно по этой причине уровень интермодуляционных искажений моей схемы практически не зависит от частоты и находится в пределах -47 дБ.
    - создано условие возбуждения Q11 от двух источников с очень низким выходным сопротивлением, т.е. "жесткий" режим. Это позволяет в значительной мере уменьшить искажения применением не "эмиттерной", а "коллекторной" линеаризации. Т.е Q11 как бы имеет линейность и частотные свойства каскада ОБ. При таком раскладе особо можно не бояться "движения" полюса от тока и температуры (ПМСМ).
    Что касается повышенного уровня четных гармоник в однотактных схемах, то не считаю это большой проблемой, если на каскаде Q11 получено усиление под 70 дБ.

    З.Ы. Что-то не пойму, почему Вы считаете, что в ДК с несимметричным съемом тока должен быть большой уровень четных гармоник?
    Последний раз редактировалось bukvarev; 01.04.2014 в 13:57.

  20. #20
    Завсегдатай
    Регистрация
    16.01.2009
    Сообщений
    2,921

    По умолчанию Re: УН с однотактным выходом

    Цитата Сообщение от bukvarev Посмотреть сообщение
    Что-то не пойму, почему Вы считаете, что в ДК с несимметричным съемом тока должен быть большой уровень четных гармоник?
    Он не то чтобы большой (примерно соответствует ОЭ с тем же суммарным резистором в эмиттере), а просто значительно больше (при одинаковом входном напряжении конечно), чем при симметричном съёме (т.к. тогда будет работать эффект взаимокомпенсации ДК).
    Цитата Сообщение от bukvarev Посмотреть сообщение
    Т.е Q11 как бы имеет линейность и частотные свойства каскада ОБ.
    Для этого, думаю, R14 должен в несколько раз превышать сопротивление б-э Q11.

Страница 1 из 42 12311 ... Последняя

Социальные закладки

Социальные закладки

Ваши права

  • Вы не можете создавать новые темы
  • Вы не можете отвечать в темах
  • Вы не можете прикреплять вложения
  • Вы не можете редактировать свои сообщения
  •