Страница 2 из 3 Первая 123 Последняя
Показано с 21 по 40 из 59

Тема: Снаббер в БП аудиоаппаратуры

  1. #1 Показать/скрыть первое сообщение.
    Давно не заходил
    Автор темы

    Регистрация
    24.02.2015
    Сообщений
    82

    По умолчанию Снаббер в БП аудиоаппаратуры

    Здравствуйте, господа!
    Собственно, сабж. Интересует как рассчитать снабберную RC-цепь для выпрямителей БП УМЗЧ и маломощных потребителей (ЦАП, например). Так же где-то видел, что делают CRC-снабберы. Какое они имеют преимущество перед классическими?

    PS: Да, я знаю что этот вопрос обсуждался на форуме не единожды, но, в силу того, что модерация здесь отсутствует, как вид, темы, посвященной сугубо снабберам, я не нашел, а значит эти обсуждения могут быть даже в теме о радиоприемниках. Поиском я тоже пользовался, но он выдал мне набор постов из разных топиков, не связанных между собой по смыслу, и не всегда по теме. Поэтому прошу, не обессудьте.
    Последний раз редактировалось Simplyman; 17.12.2016 в 22:54.

  2. #21
    Давно не заходил
    Автор темы

    Регистрация
    24.02.2015
    Сообщений
    82

    По умолчанию Re: Снаббер в БП аудиоаппаратуры

    Спасибо!

  3. #22
    Новичок Аватар для zheleznyackov
    Регистрация
    14.10.2015
    Адрес
    Курск-Мск
    Возраст
    32
    Сообщений
    39

    По умолчанию Re: Снаббер в БП аудиоаппаратуры

    По моему это только выходное сопротивление увеличивает, то есть бьёт с другой стороны.

  4. #23
    Давно не заходил
    Регистрация
    09.12.2011
    Адрес
    Kiev, Ukraine
    Сообщений
    707

    По умолчанию Re: Снаббер в БП аудиоаппаратуры

    Выходное транса? Параллельной цепочкой может только уменьшиться.

  5. #24

    По умолчанию Re: Снаббер в БП аудиоаппаратуры

    речь о 50гц трансе?? Не видел на них снабберов, как считать для SMPS могу рассказать, хотя и там это всё не так однозначно.
    Импульсно всё, в этом мире бушующем..

  6. #25
    Частый гость Аватар для stanislau
    Регистрация
    01.02.2010
    Сообщений
    477

    По умолчанию Re: Снаббер в БП аудиоаппаратуры

    Подскажите, как правильно?
    Нажмите на изображение для увеличения. 

Название:	1.jpg 
Просмотров:	1795 
Размер:	50.0 Кб 
ID:	293257

  7. #26
    Аудиоманьяк Аватар для Audiomaniac
    Регистрация
    13.08.2006
    Адрес
    Омск
    Сообщений
    6,500

    По умолчанию Re: Снаббер в БП аудиоаппаратуры

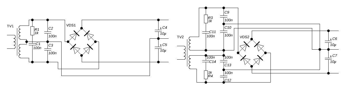
    Как справа, только С10 и С13 нафиг не нужны (да они у вас и не работают, т.к. закорочены)))R3-C11 и R4-C14 ставить что-то вроде 100ом - 1мкф для маленького трансика и 10ом-1мкф для большого.
    Хорошо играет тогда, когда звуки не отвлекают от музыки.

  8. #27
    Давно не заходил
    Регистрация
    09.12.2011
    Адрес
    Kiev, Ukraine
    Сообщений
    707

    По умолчанию Re: Снаббер в БП аудиоаппаратуры

    И два моста.

  9. #28
    Частый гость Аватар для DimaMar
    Регистрация
    24.01.2014
    Возраст
    50
    Сообщений
    154

    По умолчанию Re: Снаббер в БП аудиоаппаратуры

    Цитата Сообщение от Audiomaniac Посмотреть сообщение
    R3-C11 и R4-C14 ставить что-то вроде 100ом - 1мкф для маленького трансика
    Буквально на днях усомнился в правильности снаббера в БП фонокорректора. Стояло 100 Ом, 0,1 мкФ, посмотрел затухания на вторичной обмотке при разных резисторах. В результате поменял резистор на 1 кОм.

  10. #29
    Давно не заходил
    Регистрация
    03.05.2010
    Сообщений
    3,486

    По умолчанию Re: Снаббер в БП аудиоаппаратуры

    Цитата Сообщение от DimaMar Посмотреть сообщение
    Буквально на днях усомнился в правильности снаббера в БП фонокорректора. Стояло 100 Ом, 0,1 мкФ, посмотрел затухания на вторичной обмотке при разных резисторах. В результате поменял резистор на 1 кОм.
    Лучше стало?
    Просто резистор в 1 кОм (при емкости 0.1 мкФ) нужен трансу с довольно большой индуктивностью рассеяния, такой почти наверняка давал бы наводки на корректор. Если транс более-менее, то вероятен другой случай, когда эффект не очень удачно визуализирован.
    Вот картинка (завышенные R - справа):
    Нажмите на изображение для увеличения. 

Название:	Snubber_Transient_.png 
Просмотров:	832 
Размер:	33.0 Кб 
ID:	293292
    Это отсюда.

    100 Ом (+ 0.1 мкФ) - это случай не самого плохого транса. Но даже с не очень хорошими (именно в этом аспекте - индуктивности рассеяния) редко когда резистор нужен больше чем на 300 Ом (имхо)


    Ну а маломощный транс с индуктивностью рассеяния в цепи вторички 0.01 Гн (которому и понадобится упомянутый тут случай 1 мкФ + 100 Ом) - это имхо, нечто странное.

  11. #30
    PaX PALANTiRA Аватар для EDDiE
    Регистрация
    13.02.2006
    Адрес
    GAZ-A-LAGO
    Сообщений
    13,374

    По умолчанию Re: Снаббер в БП аудиоаппаратуры

    Т.е, резистор 100-280Ом, конденсатор 0,1-1,0мкФ?

  12. #31
    Частый гость Аватар для stanislau
    Регистрация
    01.02.2010
    Сообщений
    477

    По умолчанию Re: Снаббер в БП аудиоаппаратуры

    Исправил схему. Меня интересует цепь С3-С4: такую ставить на каждую вторичную обмотку или в этом нет необходимости?
    Нажмите на изображение для увеличения. 

Название:	БП УМЗЧ.JPG 
Просмотров:	1116 
Размер:	86.9 Кб 
ID:	293293

  13. #32
    Давно не заходил
    Регистрация
    03.05.2010
    Сообщений
    3,486

    По умолчанию Re: Снаббер в БП аудиоаппаратуры

    Цитата Сообщение от EDDiE Посмотреть сообщение
    Т.е, резистор 100-280Ом, конденсатор 0,1-1,0мкФ?
    1.0 мкФ? Ну если у транса и в самом деле соответствующе большая индуктивность рассеяния (или диоды с настолько большой емкостью)..

    Просто сделать добротность последовательного контура (R, C, L_рассеяния) недалеко от единицы.

    Цитата Сообщение от stanislau Посмотреть сообщение
    Меня интересует цепь С3-С4:
    Интересно было бы узнать, на кой она там нужна при наличии адекватного снаббера

  14. #33
    PaX PALANTiRA Аватар для EDDiE
    Регистрация
    13.02.2006
    Адрес
    GAZ-A-LAGO
    Сообщений
    13,374

    По умолчанию Re: Снаббер в БП аудиоаппаратуры

    Цитата Сообщение от stanislau Посмотреть сообщение
    Подскажите, как правильно?
    Нажмите на изображение для увеличения. 

Название:	1.jpg 
Просмотров:	1795 
Размер:	50.0 Кб 
ID:	293257
    Смешные соединения.


    Цитата Сообщение от stanislau Посмотреть сообщение
    Исправил схему. Меня интересует цепь С3-С4: такую ставить на каждую вторичную обмотку или в этом нет необходимости?
    Нажмите на изображение для увеличения. 

Название:	БП УМЗЧ.JPG 
Просмотров:	1116 
Размер:	86.9 Кб 
ID:	293293
    Они там тоже не нужны как и те которые были закорочены

  15. #34
    Частый гость Аватар для stanislau
    Регистрация
    01.02.2010
    Сообщений
    477

    По умолчанию Re: Снаббер в БП аудиоаппаратуры

    В принципе не знаю, подсмотрел на схеме БП нового УМЗЧ Зуева. Если не нужна - выкину.

  16. #35
    PaX PALANTiRA Аватар для EDDiE
    Регистрация
    13.02.2006
    Адрес
    GAZ-A-LAGO
    Сообщений
    13,374

    По умолчанию Re: Снаббер в БП аудиоаппаратуры

    Цитата Сообщение от ViktKors Посмотреть сообщение
    1.0 мкФ? Ну если у транса и в самом деле соответствующе большая индуктивность рассеяния (или диоды с настолько большой емкостью).
    Меня тоже как-то удивляет величина емкости этого конденсатора. Как и резистор 1кОм
    Но, Маньяк же, скорее всего, мерил.. )))

  17. #36
    Частый гость Аватар для DimaMar
    Регистрация
    24.01.2014
    Возраст
    50
    Сообщений
    154

    По умолчанию Re: Снаббер в БП аудиоаппаратуры

    Цитата Сообщение от ViktKors Посмотреть сообщение
    Лучше стало?
    Лучше стало. Звон ушел напрочь. Транс на фонике китайский, но и БП внешний.

  18. #37
    Давно не заходил
    Регистрация
    03.05.2010
    Сообщений
    3,486

    По умолчанию Re: Снаббер в БП аудиоаппаратуры

    Цитата Сообщение от stanislau Посмотреть сообщение
    В принципе не знаю, подсмотрел на схеме БП нового УМЗЧ Зуева. Если не нужна - выкину.
    Ну ведь наверняка же не на обмотке маломощного транса с мелкими диодами?
    С3, С4 - не нужна. В снаббер - 0.1 мкф + 100 -200 Ом и не парится. По крайней мере пока все остальное не станет идеальным.

    Цитата Сообщение от DimaMar Посмотреть сообщение
    Лучше стало. Звон ушел напрочь. Транс на фонике китайский, но и БП внешний.
    Это главное

    Если можно, а что за звон был (с внешним БП)?
    "Звон" в смысле - на музыке высокие немного странные, или
    "звон" - звенело без сигнала, типа как очень тихое жужжание?

  19. #38
    Частый гость Аватар для DimaMar
    Регистрация
    24.01.2014
    Возраст
    50
    Сообщений
    154

    По умолчанию Re: Снаббер в БП аудиоаппаратуры

    Я имел в виду осциллирующие затухания на вторичке транса. Естественно, хорошо визуализированные

  20. #39
    Давно не заходил
    Регистрация
    03.05.2010
    Сообщений
    3,486

    По умолчанию Re: Снаббер в БП аудиоаппаратуры

    Цитата Сообщение от DimaMar Посмотреть сообщение
    Я имел в виду осциллирующие затухания на вторичке транса. Естественно, хорошо визуализированные
    Под "визуализацией" подразумевалось, что легко видны не очень высокочастотные (несколько-десятки кГц) колебания индуктивности рассеяния и емкости в снаббере.

    Но изначальная борьба не против них (нет снаббера, нет и этих колебаний), а против куда более высокочастотных колебаний (с меньшей амплитудой, но за счет частоты достаточно "злых") между индуктивностью рассеяния и емкостью диодов. Именно их сложнее рассмотреть (можно попросту не заметить) при оптимировании величины резистора в снаббере (можно обратить внимание на масштаб по вертикали на картинке этих видов колебаний).

  21. #40
    Частый гость Аватар для DimaMar
    Регистрация
    24.01.2014
    Возраст
    50
    Сообщений
    154

    По умолчанию Re: Снаббер в БП аудиоаппаратуры

    Цитата Сообщение от ViktKors Посмотреть сообщение
    Но изначальная борьба не против них (нет снаббера, нет и этих колебаний), а против куда более высокочастотных колебаний (с меньшей амплитудой, но за счет частоты достаточно "злых") между индуктивностью рассеяния и емкостью диодов.
    На диодах Шоттки это, наверное, менее выражено?

Страница 2 из 3 Первая 123 Последняя

Социальные закладки

Социальные закладки

Ваши права

  • Вы не можете создавать новые темы
  • Вы не можете отвечать в темах
  • Вы не можете прикреплять вложения
  • Вы не можете редактировать свои сообщения
  •